
그림 1 : 전압 조절기
• 비교기
비교기는 출력 전압을 설정된 기준 전압과 비교합니다.그 작업은 전압을 그에 따라 조정하는 제어 신호를 보내서 출력이 원하는 범위 내에서 유지되는지 확인하는 것입니다.출력이 기준 값에서 표류 할 때 비교기는 조정을 트리거하여 출력을 다시 줄입니다.

그림 2 : 전압 비교기가있는 전압 조절기 회로
• 참조 전압 소스
이것은 비교의 벤치 마크 역할을하는 매우 안정적인 전압입니다.입력 전압, 온도 또는 하중의 변화가 있더라도 기준 전압은 일정하게 유지됩니다.이것은 밴드 갭 참조에 의해 제공되며 다양한 작동 조건에서 안정적인 안정성을 제공합니다.

그림 3 : 기준 전압 소스
• 오류 증폭기
오차 증폭기는 기준 전압과 출력 전압의 차이를 확대합니다.그런 다음이 증폭 된 신호를 사용하여 제어 메커니즘을 미세 조정하여 실제 출력과 대상 전압 사이의 간격을 줄입니다.출력이 의도 한 전압과 가능한 한 밀접하게 일치합니다.

그림 4 : 오류 증폭기가있는 전압 조정기
• 피드백 네트워크
피드백 네트워크는 모니터링을 위해 출력 전압의 일부를 시스템으로 다시 보낸 저항 및 때로는 커패시터로 구성됩니다.이 피드백 루프는 올바른 출력 전압을 설정하고 레귤레이터를 안정화시키는 데 중요합니다.네트워크 구성 요소에 의해 결정된 피드백 비율은 출력의 양이 오류 증폭기 또는 비교기에 대한 공급량을 제어합니다.

그림 5 : 전압 조절기의 피드백 신호
• 제어 요소
제어 요소는 출력 전압을 적극적으로 조정합니다.선형 조절기에서, 이것은 전압을 조절하기 위해 활성 상태에서 작동하는 트랜지스터입니다.스위칭 조절기에서 제어 요소는 스위치 역할을하여 입력 전압을 켜고 끄고 인덕터 또는 커패시터와 같은 구성 요소를 통해 에너지 전달을 켜고 출력을 부드럽게합니다.

그림 6 : 전압 조절기의 제어 요소
•로드 규정
로드 조절은로드가 변경됨에 따라 출력 전압을 안정적으로 유지하는 레귤레이터의 능력입니다.강한 부하 조절은 전류의 양이 변동하는 경우에도 출력이 일정하게 유지됨을 의미합니다.

그림 7 :로드 조절
• 라인 규정
라인 조절은 입력 전압이 다양 할 때 레귤레이터가 안정적인 출력을 얼마나 잘 유지하는지 측정합니다.양호한 전압 조정기는 입력 전압의 이동이있을 때에도 최소한의 출력 변화를 보여줍니다.

그림 8 : 라인 규정
• 방열판
과도한 전압을 소비하여 열을 생성 할 수있는 선형 조절기의 경우 방열판이 종종 필요합니다.트랜지스터와 같은 제어 요소에 의해 생성 된 열을 안전한 작동 온도 내에 유지하는 데 도움이됩니다.

그림 9 : 방열판
• 보호 회로
많은 전압 조정기에는 과전류, 열 셧다운 및 단락 보호와 같은 내장 보호 기능이 제공됩니다.이 보호 조치는 레귤레이터 및 연결된 장치가 손상되지 않도록하여 전반적인 안전성과 안정성을 향상시킵니다.
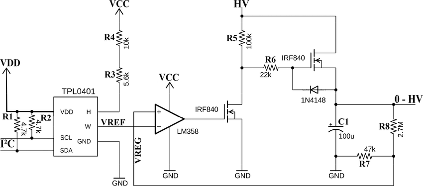
선형 전압 조정기는 통과 요소라고하는 주요 부분, 일반적으로 BJT (Bipolar Junction Transistor) 또는 MOSFET과 같은 트랜지스터 유형을 사용합니다.이 부분은 작동 증폭기로 제어됩니다.전압을 안정적으로 유지하기 위해 레귤레이터는 출력 전압을 고정 된 내부 참조 전압과 지속적으로 비교합니다.둘이 동일하지 않으면 작동 증폭기는 출력을 고정하기 위해 패스 요소를 변경합니다.이 프로세스는 두 전압의 차이를 최대한 작게 만들기 위해 계속 노력하고 있습니다.
선형 조정기는 전압을 낮출 수 있으므로 출력은 항상 입력 전압보다 작습니다.이것은 사용 방법을 제한하지만, 선형 조절기는 단순하고 성능이 좋기 때문에 여전히 인기가 있습니다.설계하기 쉽고 신뢰할 수 있고 비용 효율적이며 전자기 간섭 (EMI)이 거의 없으며 출력에 소음과 잔물결이 적습니다.
예를 들어, MP2018과 같은 간단한 선형 조절기에는 입력 커패시터와 출력 커패시터 만 제대로 작동하면됩니다.이 적은 수의 부품은 디자인을 쉽고 신뢰할 수 있으며 저렴하게 만듭니다.

그림 10 : 선형 전압 조절기
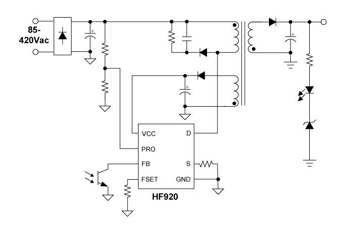
스위칭 레귤레이터는 선형 조정기에 비해보다 진보 된 옵션이지만 디자인은 세부 사항에 대한 정밀도와주의가 필요합니다.선형 조정기와 달리 스위칭 레귤레이터는 외부 구성 요소, 신중한 제어 루프 튜닝 및 사려 깊은 레이아웃 계획에 의존합니다.이 조정기는 세 가지 주요 유형의 주요 유형으로 제공됩니다 : 스텝 다운 (BUCK) 컨버터, 스텝 업 (부스트) 변환기 및 두 가지 조합.이 옵션 범위는 선형 조정기보다 훨씬 유연합니다.
스위칭 조절기의 장점 중 하나는 고효율이며 종종 95%를 능가합니다.또한 열을 관리하는 데 탁월하며 다양한 입력 및 출력 전압을 지원하면서 더 큰 전류를 처리 할 수 있습니다.그러나이 성능의 상충 관계는 복잡성이 증가합니다.제대로 작동하려면 스위칭 레귤레이터는 인덕터, 커패시터, 필드 효과 트랜지스터 (FET) 및 피드백 저항과 같은 추가 구성 요소가 필요합니다.
스위칭 레귤레이터의 좋은 예는이 장치가 제공하는 강력한 성능과 신뢰할 수있는 전력 관리를 보여주는 HF920 모델입니다.

그림 11 : 스위칭 전압 조절기
벅 조정자스텝 다운 컨버터라고도하는 것은 더 높은 전압을 더 낮은 사용 가능한 출력 전압으로 줄이는 데 사용됩니다.프로세스는 고속으로 켜지거나 끄는 트랜지스터로 시작하여 입력 전압을 짧은 버스트로 자릅니다.이러한 빠른 전압 파열은 에너지를 일시적으로 저장하는 인덕터를 통과합니다.전압이 계속됨에 따라 커패시터에 의해 더욱 부드러워서 출력 전압이 정상입니다.이 방법은 효율적이며 에너지 낭비가 열로 낭비됩니다.벅 조정기는 랩톱, 스마트 폰 및 기타 휴대용 전자 제품과 같은 장치에서 좋습니다.

그림 12 : 벅 조정기의 회로
규제 기관을 향상시킵니다 , 종종 스텝 업 변환기라고 불리는 것은 낮은 입력 전압을 더 높은 출력 전압으로 증가시키기 위해 노력합니다.여기서는 트랜지스터가 활성화 될 때 인덕터를 충전하고 저장된 에너지가 꺼질 때 저장된 에너지를 공개합니다.이 제어 된 릴리스는 전압 수준을 높입니다.이 조정기는 배터리의 입력 전력이 장치의 요구에 비해 너무 낮은 상황에서 유용합니다.배터리가 고갈됨에 따라 부스트 레귤레이터는 전력 레벨이 떨어 지더라도 장치를 작동시켜 전압을 일관성있게 유지합니다.따라서 변동하는 에너지 공급에도 불구하고 꾸준한 전압이 필요한 많은 배터리 구동 전자 제품에 이상적입니다.

그림 13 : 부스트 레귤레이터의 회로
벅-부스트 규제 기관 벅과 부스트 컨버터의 기능을 결합하여 필요에 따라 입력 전압을 늘리거나 줄일 수 있습니다.이 조절기는 먼저 입력 전압을 반전시킨 다음 필요한 출력에 따라 위 또는 아래로 밟아 조정합니다.변화하는 조건에 적응하는이 기능은 벅 부스트 레귤레이터가 자동차 또는 태양 광 발전 시스템과 같은 재생 가능 에너지 응용과 같은 예측할 수 없거나 불안정한 입력 전압을 가진 시스템에서 훌륭하게 만듭니다.입력 변동에 관계없이 안정적인 출력을 제공함으로써 연결된 장치가 광범위한 조건에 걸쳐 안정적으로 수행 할 수 있도록합니다.

그림 14 : 벅-부스트 레귤레이터의 회로
브레드 보드 전압 레귤레이터 키트는 납땜 및 기본 회로 설계에 대한 실습 경험을 얻는 초보자에게 완벽한 진입 점입니다.전자 제품의 핵심 개념을 배울뿐만 아니라,이 프로젝트가 끝날 무렵, 소규모 전자 프로젝트를 위해 꾸준한 5VDC 출력을 제공 할 수있는 완벽한 기능 장치를 구축하게 될 것입니다.
이 키트에는 안정적인 전압 조절기를 조립하는 데 필요한 모든 것이 포함되어 있습니다.
- 인쇄 회로 보드 (PCB)
-DC 파워 잭
- 커패시터 및 저항
- 전원 상태 LED
- 핀 헤더
- 포괄적 인 교육 매뉴얼
이 프로젝트에 필요한 도구는 다음과 같습니다.
- 납땜 철과 납땜
- 와이어 커터
- 전원 공급 장치 (예 : 6-18V 벽 어댑터)
어셈블리 프로세스는 단계별로 분류되어 전압 조절기의 작동을 이해하는 데 도움이됩니다.
1 단계 : 저항 및 커패시터 설치
저항을 집어 들고 R1 슬롯에 맞게 리드를 구부리십시오.보드의 지정된 지점에 삽입하고 뒷면에서 리드를 안전하게 납땜하십시오.일단 납땜되면 여분의 와이어가 튀어 나와서 꺼내십시오.다음으로 0.1µF 커패시터를 잡고 슬롯 C2에 대한 동일한 프로세스를 따르십시오.그들이 어떤 방식으로 향하고 있는지 걱정할 필요가 없으며, 이러한 구성 요소는 편광되지 않기 때문에 어느 방향 으로든 배치 할 수 있습니다.

그림 15 : 저항 및 커패시터 설치
2 단계 : 전압 조절기 및 배럴 잭 설정
전압 조정기를 V-Reg 슬롯에 넣고 탭을 보드에 표시된 선과 정렬해야합니다.이 방향을 올바르게 얻는 것이 중요합니다. 뒤로 설치하면 레귤레이터가 작동하지 않으며 회로가 손상 될 수 있습니다.레귤레이터의 역할은 입력이 변동하더라도 전압을 안정적으로 유지하여 회로에 전달되는 전력이 안정적으로 유지되는 것입니다.리드를 납땜 한 후 여분의 와이어를 다듬습니다.이제 배럴 잭으로 이동하여 슬롯 B1에 삽입하여 제자리에 납땜하십시오.이것은 프로젝트의 주요 전원 연결 역할을합니다.

그림 16 : 전압 조절기 및 배럴 잭 설정
3 단계 : 커패시터와 전력 LED 배치
10µF 커패시터를 슬롯 C1에 삽입하여 더 긴 리드가 (+) 패드에 들어가도록하십시오.커패시터의 스트라이프가 적절한 방향을 위해 PWR 레이블 옆에 있음을 두 번 확인하십시오.그 후, 슬롯에 LED를 설치하여 노치를 보드 기호의 해당 라인과 정렬하여 올바르게 배치되도록하십시오.

그림 17 : 커패시터 및 전력 LED 배치
4 단계 : 전원 스위치 및 빵 보드 핀 설치
전원 스위치를 PWR 슬롯에 넣고 안전하게 납땜하십시오.빵 보드 핀에 관해서는 아래에서 납땜해야하기 때문에 관리하기가 까다로울 수 있습니다.그것들을 정렬하게 유지하려면 납땜 할 때 손으로 안정적으로 잡거나 프로세스 중에 빵 보드를 사용하여 그들을 지원할 수 있습니다.

그림 18 : 전원 스위치 및 빵 보드 핀 설치
5 단계 : 파워 레일 구성
전압 레귤레이터가 올바르게 작동하는지 확인하려면 파워 레일을 설정해야합니다.사용하려는 빵 보드의 측면을 선택하십시오.이 설정을 위해 왼쪽과 함께 가자.보드의 패드를 빵 보드의‘+’및‘-’레일과 일치시킵니다.모든 것이 정렬되면 반달 패드를 납치하여 연결을 고정하십시오.전력 극성을 반전 해야하는 경우 특정 패드에서 부품 번호 SWT7을 사용할 수 있지만 일반적으로 권장되지는 않습니다.

그림 19 : 파워 레일 구성
6 단계 : 보드 전원
보드에 전원을 공급하기 위해 6 ~ 18V 사이의 2.1mm DC 전원을 사용하십시오.입력 전압이 12 볼트 이상으로 이동하면 레귤레이터가 뜨거워 질 수 있지만 정상이며 우려의 원인이 아닙니다.브레드 보드를 사용하지 않는 경우 배럴 잭 근처에 위치한 "+ -"솔더 패드를 사용하여 5V의 조절 전력을 끌어 올릴 수 있습니다.

그림 20 : 빵 보드 전압 조절기 키트
전압 조절기는 프로젝트 에너지를위한 제어 시스템과 같습니다.프로젝트가 적절한 양의 전력을 얻도록합니다.
전원이 프로젝트 요구보다 더 많은 전압을 제공한다고 상상해보십시오.에이 선형 레귤레이터 전압을 프로젝트의 안전한 수준으로 낮추는 간단한 장치입니다.사용하기 쉽고 사용하는 전압과 필요한 전압의 차이가 너무 크지 않으면 잘 작동합니다.
그러나 선형 조절기는 입력과 출력 전압 사이에 큰 차이가있을 때 에너지를 낭비 할 수 있습니다.이 낭비 에너지는 열로 변하고 프로젝트의 문제가됩니다.
선형 레귤레이터가 너무 뜨거워지면 많은 전력을 낭비하고 있음을 의미합니다.이 경우 사용하고 싶을 수도 있습니다. 벅 스위칭 레귤레이터.이 유형의 레귤레이터는 더 효율적이며 많은 에너지를 낭비하지 않습니다.전원을 켜고 끄기 위해 전압을 낮추어 전압을 낮추어 평균 저전압을 생성합니다.
프로젝트가 전원이 제공 할 수있는 것보다 더 많은 전압이 필요한 경우 스위칭 레귤레이터 부스트 도움이 될 수 있습니다.전원에서 전압을 증가시켜 프로젝트에 필요한 추가 전력을 제공합니다.
때로는 전원이 안정적이지 않아 너무 많거나 너무 적은 전압을 제공 할 수 있습니다. 벅-부스트 스위칭 레귤레이터 필요에 따라 전압을 늘리고 감소시킬 수 있으므로 프로젝트가 항상 적절한 양의 전력을 얻을 수 있습니다.
매우 안정적인 힘이 필요한 프로젝트의 경우 선형 조절기가있는 스위칭 레귤레이터.스위칭 조절기는 전압의 큰 변화를 처리하는 반면, 선형 조절기는 전원이 매끄럽고 안정적인지 확인합니다.
따라서 올바른 전압 조절기는 전원의 전압이 프로젝트가 필요로하는 것과 얼마나 다른지, 전력이 꾸준하고 청소 해야하는지에 따라 다릅니다.각 유형에는 고유 한 강점이 있으므로 프로젝트에 가장 적합한 강점을 선택하십시오.
전압 조절기에 대한 연구는 실제적 사용과 이론을 결합한 전기 공학의 중요한 부분을 다룹니다.이 기사는 오류 증폭기 및 방열판과 같은 구성 요소뿐만 아니라 선형 및 스위칭 조정기의 차이점을 설명하여 이러한 장치가 전력을 제어하는 방법에 대한 확실한 이해를 제공합니다.또한 브레드 보드에 전압 조절기 구축에 대한 단계별 안내서가 포함되어있어 프로세스를 더 명확하게 만들고 독자에게 개념을 지원할 수있는 실습 경험을 제공합니다.전자 설계가 더욱 복잡해지고 전력이 변화함에 따라 전압 조절이 어떻게 중요 해지는지를 알면됩니다.이 기사는 교육 도구와 실용 가이드로 작용하여 디자이너와 애호가 모두 프로젝트에 대한 최고의 전압 조정기를 선택하고 사용하여 전자 제품이 더 오래 지속되고 잘 작동하도록합니다.
전자 장치가 제대로 작동하려면 안정적인 전압이 필요할 때 전압 조절기가 중요합니다.갑작스런 전압 변화로 인한 손상을 방지하며, 이는 전력 수요 또는 공급 문제의 이동으로 인해 발생할 수 있습니다.컴퓨터 전원 공급 장치, 통신 장비 및 전압 변경에 민감한 기타 장치와 같은 것들에 사용됩니다.
예, AVR (자동 전압 조절기)은 전압 조절기의 유형입니다.전압 레벨을 자동으로 조정하여 부하 또는 입력 전압의 변화에 관계없이 상수 및 적절한 전압이 장비로 전달되도록합니다.이는 전기 장치의 손상을 예방하고 효율성을 향상시키는 데 도움이됩니다.
AC 전압 조절기는 교대 전력의 전압을 제어하여 연결된 장치에 안정적인 출력 전압을 제공합니다.입력 전압 및 하중 조건의 변동을 보상하여 일정한 AC 출력의 전달을 보장하여 AC 구동 장치의 신뢰할 수있는 작동에 적합합니다.
아니요, 인버터는 전압 조절기가 아닙니다.인버터는 직류 (DC)를 교대 전류 (AC)로 변환하도록 설계되었습니다.일부 인버터에는 출력 전압을 안정화 할 수있는 기능이 내장되어 있지만 주요 기능은 전압을 조절하지 않고 전류 유형의 변환입니다.
전압 조절기를 테스트하는 방법은 다음과 같습니다.
멀티 미터 설정 : 멀티 미터를 전압을 측정하도록 설정하십시오.
멀티 미터 연결 : 프로브를 레귤레이터의 출력 단자에 연결하십시오.
전압 확인 : 시스템을 켜고 읽기를 확인하십시오.레귤레이터의 예상 출력과 일치해야합니다.
선택 사항 : 부하로 테스트 : 부하를 변경하고 출력이 꾸준히 유지되는지 확인하여 레귤레이터가 올바르게 작동하고 있음을 보여줍니다.
전압 컨트롤러는 조명 밝기 나 모터 속도를 변경하는 것과 같이 사용자 입력에 따라 출력 전압을 조정합니다.전압 조절기는 부하 또는 입력이 변경 되더라도 전압을 안정적으로 유지합니다.컨트롤러는 필요에 따라 전압을 변경하는 반면, 조정기는 일정하게 유지되는지 확인합니다.
문의를 보내 주시면 즉시 응답하겠습니다.
8월19일에서
8월16일에서
4월18일에서 147757
4월18일에서 111931
4월18일에서 111349
4월18일에서 83719
1월1일에서 79508
1월1일에서 66884
1월1일에서 63010
1월1일에서 62979
1월1일에서 54081
1월1일에서 52108