
그만큼 MPC8245LZU300D PowerPC ™ MPC603E 코어를 PCI 브리지와 결합하여 PCI 주변 장치 및 표준 인터페이스를 완벽하게 통합 할 수있는 다목적 프로세서입니다.고급 메모리 컨트롤러는 다양한 ROM 및 SDRAM 유형을 효율적으로 관리하여 시스템 설계를 단순화합니다.제품 라인의 두 번째 오퍼링으로서 MPC8245LZU300D는 MPC603E 코어와 함께 산업 표준 인터페이스를 강력한 지원을 계속 제공합니다.
자세한 사양은 MPC8245 통합 프로세서 참조 설명서 (MPC8245UM)를 참조하십시오.최신 업데이트 또는 오류에 액세스하려면 설명서 뒷 표지에 나열된 웹 사이트를 방문하십시오.
우리는 MPC8245LZU300D의 대량 주문에 대한 경쟁력있는 가격을 제공합니다.귀하의 요구 사항에 대해 논의하고 프로젝트에 가장 적합한 거래를 확보하려면 오늘 저희에게 연락하십시오.
MPC8245LZU300D는 정수 및 부동 소수점 작업을위한 단위,로드/저장 및 분기 처리를 포함한 강력한 슈퍼 스칼라 프로세서 코어를 특징으로합니다.16kb의 명령 캐시와 16kb의 데이터 캐시가 제공되며, 둘 다 완전히 또는 부분적으로 잠글 수 있습니다.프로세서는 또한 NAP, Doze 및 Sleep 모드를 사용하여 동적 전력 관리를 지원합니다.
이 프로세서는 다양한 작동 주파수와 버스 분배기 비율을 갖춘 유연한 주변 논리 버스를 제공합니다.32 비트 주소 버스와 64 비트 데이터 버스가있어 전체 메모리 일관성 및 파이프 라인 액세스를 지원합니다.주변 로직 버스 간 PCI 쓰기에 대한 매장 수집은 가능합니다.
고급 메모리 인터페이스 MPC8245LZU300D는 대역폭 32 개 또는 64 비트 데이터 버스가 높은 2GB의 SDRAM을 지원합니다.16MB ~ 512MB 범위의 1 ~ 8 뱅크 오브 메모리 장치를 수용합니다.특징에는 PCI 및 프로세서 액세스 용 쓰기 버퍼링, 패리티 지원, 읽기 모형 쓰기 또는 ECC, ROM, Flash 및 일반 목적 I/O 포트를위한 인터페이스가 포함됩니다.
최대 66MHz의 32 비트 PCI 인터페이스가 장착 된 프로세서는 PCI 2.2 호환이며 5.0V 공차를 지원합니다.64 비트 주소에 대한 듀얼 주소주기, PCI 메모리, I/O 및 구성 공간에 대한 액세스가 가능하며 선택 가능한 대형 또는 작은 엔디 언 작동을 제공합니다.추가 기능으로는 상점 수집, 메모리 프리 페치, 하드웨어 강화 일관성, 5 개의 요청/보조금 쌍, 에이전트 모드 기능 및 주소 변환 단위가 포함 된 PCI 버스 중재가 포함됩니다.
2 채널 DMA 컨트롤러는 직접 및 체인 모드를 지원하여 전송의 자동 연결을 가능하게합니다.채널 당 64 바이트 전송 큐와 완성 된 세그먼트, 체인 또는 오류에 대한 인터럽트 옵션을 사용하여 비 연속 메모리를 읽거나 쓰는 스 캐터 수집 기능을 제공합니다.전송 옵션에는 로컬-로컬 메모리, PCI-to-PCI 메모리, 로컬 대 PCI 메모리 및 PCI-to-local 메모리가 포함됩니다.
MPC8245LZU300D에는 초인종 및 메시징 레지스터가 포함 된 메시지 장치, 전직 마스터/슬레이브 지원 기능이있는 I2C 컨트롤러, 하드웨어 및 직렬 인터럽트가있는 프로그래밍 가능한 인터럽트 컨트롤러, 4 개의 프로그래밍 가능 타이머, 2 개의 UART, 통합 PCI 버스 및 SDRAM 시계 생성 및 프로그래밍 가능 출력이 포함되어 있습니다.PCI 버스 및 메모리 인터페이스 용 드라이버.
Freescale Semiconductor, Inc. (NXP 반도체)의 기술 사양, MPC8245LZU300D.
|
기인하다 |
값 |
|
제조업체 |
프리 스케일 반도체 (NXP) |
|
핵심 프로세서 |
Powerpc 603E |
|
속도 |
300MHz |
|
코어 수 |
1 코어, 32 비트 |
|
램 컨트롤러 |
sdram |
|
전압 -I/O |
3.3v |
|
패키지 / 케이스 |
352-lbga |
|
공급 업체 장치 패키지 |
352-TBGA (35x35) |
|
장착 유형 |
표면 마운트 |
|
작동 온도 |
0 ° C ~ 105 ° C (TA) |
|
인터페이스 |
i²c, i²o, pci, uart |
|
그래픽 가속 |
- |
|
이더넷 |
- |
|
USB |
- |
|
사타 |
- |
|
보안 기능 |
- |
|
디스플레이 및 인터페이스 컨트롤러 |
- |
|
공동 프로세서/DSP |
- |
|
패키지 |
대부분 |

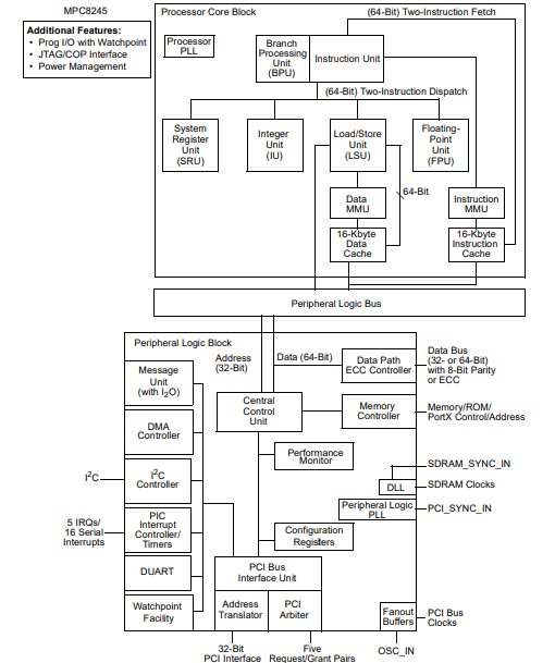
MPC8245LZU300D의 블록 다이어그램은 프로세서의 다른 부분이 어떻게 작동하는지 보여줍니다.
맨 위에는 프로세서 코어 블록이 있으며,이 블록은 지침을 처리하고 계산을 수행하는 일을 담당합니다.여기에는 명령 장치, 정수 장치, 부동 소수점 유닛 및로드/스토어 장치가 포함됩니다.이 부분은 데이터를 효율적으로 처리하기 위해 함께 작동합니다.데이터 캐시 및 명령 캐시는 자주 사용되는 정보를 저장하여 작업 속도를 높이는 데 도움이됩니다.
그 아래에서 주변 논리 버스는 코어를 다른 중요한 부분에 연결합니다.이 섹션에는 데이터 저장 및 액세스를 관리하는 메모리 컨트롤러가 포함되어 있습니다.PCI 버스 인터페이스는 프로세서가 메모리 및 외부 장치와 같은 다른 하드웨어 구성 요소와 통신하도록 도와줍니다.
주변 논리 블록에는 다양한 제어 장치가 포함됩니다.DMA 컨트롤러는 너무 많은 처리 능력을 사용하지 않고 데이터 전송을 관리합니다.인터럽트 컨트롤러는 연결된 장치와 다른 신호를 처리하여 원활한 작동을 보장합니다.I²C 컨트롤러는 센서 및 EEPROM과 같은 작은 장치와의 통신을 지원합니다.워치 포인트 시설은 디버깅 시스템을 모니터링하는 데 도움이됩니다.
오른쪽에서 데이터 버스 및 ECC 컨트롤러는 정확도를 유지하기 위해 데이터 이동 및 오류 검사를 처리합니다.PCI 버스 시계 및 오실레이터 (OSC_IN)는 적절한 타이밍과 동기화를 보장합니다.
MPC8245LZU300D는 라우터 및 스위치와 같은 네트워킹 장치에 적합합니다.통합 된 PCI 인터페이스 및 고속 처리는 효율적인 데이터 처리 및 통신 작업을 가능하게합니다.
RAID 컨트롤러 및 네트워크 가축 스토리지와 같은 스토리지 시스템 에서이 프로세서는 데이터 전송 및 스토리지 작업을 효과적으로 관리하여 신뢰할 수있는 성능을 보장합니다.
산업 제어 및 자동화를 위해 MPC8245LZU300D는 복잡한 제어 알고리즘 및 실시간 데이터 처리를 처리하여 시스템 응답을 향상시키는 강력한 성능을 제공합니다.
이 프로세서는 소비자 전자 제품에도 사용되므로 프린터 및 복사기와 같은 장치에 필요한 컴퓨팅 파워를 제공하여 원활한 작동 및 효율적인 작업 관리를 보장합니다.

MPC8245LZU300D의 개요 치수는 칩의 물리적 크기와 모양을 보여줍니다.
상단보기는 칩의 평평한 표면을 보며 A1 핀이 하단에있는 코너를 표시하는 작은 점은 코너를 표시합니다.하단보기에는 연결에 사용되는 352 개의 솔더 볼 그리드가있는 핀 배열이 표시됩니다.
측면도는 칩의 다른 부분의 두께와 높이를 보여줍니다.측정 값은 밀리미터이며 너비와 높이는 34.8mm ~ 35.2mm입니다.볼 피치 (각 핀 사이의 거리)는 1.27 mm이고 패키지의 높이는 0.85 mm에서 0.95 mm 사이입니다.
이 다이어그램은 MPC8245LZU300D가 회로 보드에 어떻게 적용되는지 이해하여 적절한 배치 및 연결을 보장합니다.
• 신뢰할 수있는 성능을 제공하는 입증 된 PowerPC 603E 핵심 아키텍처
• I2C, I²O, PCI 및 UART와 같은 다양한 표준 인터페이스를 지원합니다.
• 기본 처리가 필요한 비용에 민감한 임베디드 애플리케이션에 적합합니다
• 최신 프로세서에 비해 처리 전력이 제한되어 있습니다
• 최신 주변 장치 인터페이스를 지원하지 않을 수 있습니다
• 현대 저전력 대안보다 잠재적으로 더 높은 전력 소비
|
부품 번호 |
제조업체 |
주요 기능 |
사용 사례/노트 |
|
프리 스케일 반도체 |
333MHz 속도, 1 Core PowerPC 603E, SDRAM 컨트롤러, 3.3V I/O 전압, 표면 마운트, 352-TBGA 패키지 |
더 높은 처리가 필요한 응용 프로그램에 적합합니다 속도와 동일한 환경 관용. |
|
|
프리 스케일 반도체 |
266MHz 속도, 1 Core PowerPC 603E, SDRAM 컨트롤러, 3.3V I/O 전압, 표면 마운트, 352-TBGA 패키지 |
더 넓은 성능이 필요한 시스템에 좋습니다 온도 범위 (-40 ° C ~ 105 ° C). |
|
|
프리 스케일 반도체 |
333MHz 속도, 1 Core PowerPC 603E, SDRAM 컨트롤러, 3.3V I/O 전압, 표면 마운트, 352-TBGA 패키지 |
속도가 높은 응용 프로그램에 가장 적합합니다 더 넓은 온도 범위 (0 ° C ~ 105 ° C). |
MPC8245LZU300D는 꾸준한 처리 능력이 필요한 임베디드 설계를위한 예산 친화적 인 선택입니다.비용과 신뢰성이 중요한 시스템에서 잘 작동하여 산업 제어, 네트워킹 및 스토리지 솔루션에 적합합니다.
NXP 반도체에서 개발 도구와 지원을 쉽게 찾을 수있어 설계 프로세스를 간소화 할 수 있습니다.PCI, I2C 및 UART와 같은 표준 인터페이스와의 호환성은 다양한 응용 분야에 원활하게 통합 될 수 있습니다.
이 프로세서는 또한 유연성을 제공하여 시스템 요구에 따라 사용자 정의 할 수 있습니다.신제품을 구축하든 기존 제품을 업그레이드하든 MPC8245LZU300D는 성능과 경제성의 균형을 제공합니다.
MPC8245LZU300D는 현재 NXP 반도체의 일부인 Freescale Semiconductor에 의해 설계되었습니다.신뢰할 수 있고 고품질의 임베디드 솔루션을 생산하는 것으로 유명한 NXP는 컴퓨팅, 네트워킹 및 산업 응용 분야의 혁신에 중점을 둡니다.
성능, 전력 효율성 및 유연성의 균형을 잡는 프로세서 개발에 대한 경험을 신뢰할 수 있습니다.NXP를 통해 업계 지원과 광범위한 개발 도구를 통해 제품을 시스템에 쉽게 통합 할 수 있습니다.
새로운 기술을 설계하든 기존 기술을 개선하든, 내장 된 솔루션에 대한 NXP의 약속은 귀하의 요구를 충족시키는 프로세서를 얻을 수 있도록합니다.
MPC8245LZU300D는 성능, 유연성 및 경제성의 균형을 제공하는 신뢰할 수있는 프로세서입니다.PowerPC 코어, PCI 인터페이스 및 메모리 컨트롤러를 통합하여 네트워킹, 스토리지 및 산업 응용 프로그램에 강력한 선택이됩니다.표준 인터페이스 및 효율적인 데이터 처리를 지원하면 시스템 설계 및 개발을 단순화합니다.프로젝트에 신뢰할 수있는 프로세서가 필요한 경우 MPC8245LZU300D는 고려해야 할 확실한 옵션입니다.
문의를 보내 주시면 즉시 응답하겠습니다.
MPC8245LZU300D는 네트워킹, 산업 자동화, 데이터 저장 및 소비자 전자 제품에 사용됩니다. PCI 통합 및 메모리 관리가 필요한 시스템에 처리 전력 및 연결성을 제공합니다.
32 비트 또는 64 비트 데이터 버스로 최대 2GB의 SDRAM을 지원하며 ROM, Flash 및 General-Gurpose I/O 포트와도 작동합니다.
프로세서는 300MHz에서 작동하며 최대 66MHz의 속도로 실행되는 PCI 인터페이스로 작동합니다.
예, Processor가 완전히 사용되지 않을 때 전력 소비를 줄이는 데 도움이되는 NAP, Doze 및 Sleep Mod와 같은 동적 전력 관리 기능이 포함되어 있습니다.
예, PCI 2.2 -complin 인 32 비트 PCI 인터페이스가있어 다양한 PCI 기반 주변 장치 및 확장 카드와 함께 작동 할 수 있습니다.
2월19일에서
2월17일에서
4월18일에서 147760
4월18일에서 111967
4월18일에서 111351
4월18일에서 83729
1월1일에서 79516
1월1일에서 66930
1월1일에서 63078
1월1일에서 63023
1월1일에서 54088
1월1일에서 52160