
그만큼 74LS93 두 개의 내장 업 카운터로 설계된 4 비트 바이너리 카운터입니다.모드 -2 상향 카운터와 MOD-8 업 카운터를 결합하여 MOD-8 카운팅 또는 신호를 2 또는 8으로 나누는 것과 같은 애플리케이션에 적용됩니다.이 IC는 입력 펄스에 응답하는 4 개의 JK 플립 플롭이 포함되어 있습니다.마이크로 컨트롤러 또는 타이머 IC에서 제공 할 수 있습니다.
74LS93의 설계에는 2 개의 리셋 핀, 2 개의 클럭 핀 및 4 개의 출력 단자가있어 이진에서 0에서 15까지 계산할 수 있습니다.다양한 마이크로 컨트롤러 및 TTL 기반 시스템과의 호환성 으로이 카운터는 다양한 디지털 프로젝트를위한 유연한 선택입니다.DIP 및 SMD와 같은 형식으로 일반적으로 제공되며 항상 14 개의 핀이 포함되어 있습니다.또한 IC는 고속 입력을 처리하도록 구축되어 동적 환경에서 신뢰할 수있는 작동을 보장합니다.

| 핀 번호 | 핀 이름 | 설명 |
| 1, 2, 3, 6 | NC | 연결 없음 |
| 4, 5, 8, 9 | Q0, Q1, Q2, Q3 | 출력 핀 |
| 7 | 지면 | 시스템의 접지에 연결되었습니다 |
| 10 | CP0 | 시계 입력 - 2로 나눕니다 |
| 11 | CP1 | 시계 입력 - 8로 나눕니다 |
| 12, 13 | 씨 | 마스터 리셋 - 투명 입력 |
| 14 | VCC | 공급 전압 - 4.5V ~ 5.5V |
74LS93은 광범위한 응용 프로그램을 위해 설계된 4 비트 바이너리 카운터입니다.효율적인 4 비트 아키텍처 덕분에 계산 또는 주파수 부서가 필요한 시스템에서 신뢰할 수있는 성능을 제공합니다.
이 IC는 표준 전압 5V에서 완벽하게 작동하여 많은 디지털 시스템과 호환됩니다.이 전압에서 일관되게 수행하는 능력은 다양한 프로젝트에서의 신뢰성을 보장합니다.
IC는 4.5V와 5.5V 사이의 전압 스펙트럼을 지원합니다.이러한 유연성을 사용하면 안정성을 유지하면서 전원 공급 장치의 약간의 변화가있는 시스템에서 사용할 수 있습니다.
IC가 높은 상태를 출력하면 3.5V를 전달하고 상태가 낮은 경우 0.25V를 출력합니다.이 레벨을 사용하면 다른 TTL 장치와 호환되어 회로에 원활하게 통합됩니다.
IC는 높은 출력 동안 -0.4mA 및 낮은 출력 동안 8mA를 처리합니다.이러한 현재 레벨을 사용하면 IC가 과부하를 유발하지 않고 다른 구성 요소와 효과적으로 상호 작용할 수 있습니다.
입력 핀 CP0의 클록 주파수는 최대 32MHz에 도달 할 수 있으며 CP1은 최대 16MHz를 지원합니다.이 고속 성능은 IC가 빠른 계산 또는 주파수 분할이 필요한 작업에 적합합니다.
CP0은 15ns 이상의 펄스 폭이 필요하지만 CP1은 최소 30ns가 필요합니다.이러한 사양은 정확한 작동을 보장하여 빠른 전환 중에 누락 된 신호를 방지합니다.
IC는 14 핀 PDIP, GDIP 및 PDSO와 같은 형식으로 제공되므로 다양한 설계에 쉽게 통합 할 수 있습니다.이 형식을 사용하면 특정 응용 프로그램에 가장 잘 맞는 형식을 선택할 수 있습니다.
555 타이머 또는 마이크로 컨트롤러와 같은 장치를 사용하여 IC 시계 입력을 구동 할 수 있습니다.이러한 유연성을 통해 간단한 타이머에서보다 복잡한 디지털 시스템에 이르기까지 다양한 응용 분야에서 쉽게 사용할 수 있습니다.
IC의 출력은 TTL 형식으로되어있어 광범위한 IC 및 마이크로 컨트롤러 시스템과의 호환성을 보장합니다.이 기능은 디지털 회로 설계에 통합을 단순화합니다.
IC는 섭씨 0 ~ 70도 범위의 온도에서 잘 작동하여 표준 환경에 적합합니다.중간 정도의 온도 변화에 영향을받지 않고 일관된 결과를 제공합니다.
• 74HC19
• 74LS192
• 4516
• 74LS90
• CD4017
• 74LS02
• CD4020
• CD4060
• CD4022
• CD4026
• CD40102
74LS93 바이너리 카운터를 작동 시키려면 전원 공급 장치를 연결하여 시작하십시오.VCC 핀을 포지티브 터미널에 부착하고 GND 핀을 시스템 접지에 부착하십시오.이 작업이 완료되면 첫 번째 클록 입력 (핀 1)을 마지막 비트 출력 (핀 12)에 연결하십시오.이 연결은 계산 메커니즘을 가능하게하는 데 핵심입니다.

다음으로 재설정 핀 (핀 2 및 3)을 설정하십시오.이 핀을 접지하여 카운터가 0에서 시작되도록하십시오.기능을 다르게 작동시키기 위해 재설정이 필요한 경우 응용 프로그램 요구에 따라이 핀을 외부 논리에 연결할 수 있습니다.이 유연성을 사용하면 회로 요구 사항에 따라 카운터를 구성 할 수 있습니다.
시계 입력의 경우 두 번째 클럭 핀 (핀 2)을 타이머 IC 또는 클록 신호를 생성 할 수있는 장치와 같은 외부 펄스 생성기에 연결하십시오.이 클록 펄스는 IC의 이진 수 출력을 제어하며, 이는 핀 8, 9, 11 및 12에 표시됩니다.
74LS93의 내부 회로는 MOD 2 카운터와 MOD 8 카운터의 두 가지 주요 부분으로 나뉩니다.MOD 2 카운터는 신호가 높음에서 낮게 전이함에 따라 각 클록 펄스와 0에서 1 사이의 첫 비트를 관리합니다.이 출력은 MOD 8 카운터의 클록 입력 역할을하며, 3 개의 상호 연결된 JK 플립 플롭을 사용하여 나머지 3 비트를 생성합니다.
MOD 8 카운터의 각 JK 플립 플롭은 이전 플립 플롭의 출력에서 시계 신호를 가져옵니다.Mod 2 및 Mod 8 카운터는 함께 0000에서 1111 사이의 4 비트 바이너리 카운트를 생성합니다.이 바이너리 출력은 4 개의 출력 핀에 표시되어 카운트의 명확한 표현을 제공합니다.
74LS93 카운터 회로를 이해하려면 내부 설계 및 기능을 검사하는 데 도움이됩니다.회로는 JK 플립 플롭을 기반으로하며, 각각은 두 상태를 전환 할 수 있습니다. 1과 0.이 상태는 이진 값을 나타내며 카운터는 클럭 펄스에 대한 응답으로 이러한 상태를 변경하여 진행됩니다.

74LS93에서, 앞의 플립 플롭의 출력이 높게 전환 될 때 각 플립 플롭의 상태가 변경됩니다.그러나 첫 번째 플립 플롭은 두 번째 플립 플롭이 직접 연결되어 있지 않습니다.기능 시퀀스를 만들려면 첫 번째 클럭 핀 (CP1)을 MOD 8 카운터의 첫 번째 플립 플롭의 출력에 연결합니다.이것은 시퀀스가 제대로 흐르도록합니다.
4 개의 플립 플롭이 순서대로 연결되어 있으며 각각 이전 플립 플롭의 출력으로부터 클럭 펄스를 수신하면 카운터는 0000에서 시작하여 0000으로 재설정하기 전에 최대 1111로 계산됩니다. 각 상태는 고유 한 바이너리 숫자를 나타냅니다.주문하다.
아래 표는 이진 출력이 각 카운트마다 어떻게 변하는지를 보여줍니다.
| 계산 | 산출 | Q3 | Q2 | Q1 | Q0 |
| 0 | 0 | 0 | 0 | 0 | |
| 1 | 0 | 0 | 0 | 1 | |
| 2 | 0 | 0 | 1 | 0 | |
| 3 | 0 | 0 | 1 | 1 | |
| 4 | 0 | 1 | 0 | 0 | |
| 5 | 0 | 1 | 0 | 1 | |
| 6 | 0 | 1 | 1 | 0 | |
| 7 | 0 | 1 | 1 | 1 | |
| 8 | 1 | 0 | 0 | 0 | |
| 9 | 1 | 0 | 0 | 1 | |
| 10 | 1 | 0 | 1 | 0 | |
| 11 | 1 | 0 | 1 | 1 | |
| 12 | 1 | 1 | 0 | 0 | |
| 13 | 1 | 1 | 0 | 1 | |
| 14 | 1 | 1 | 1 | 0 | |
| 15 | 1 | 1 | 1 | 1 |
또한 타이밍 다이어그램은 입력 클록 신호에 응답하여 Q0에서 Q3의 출력이 어떻게 행동하는지 보여줍니다.이 시각화는 바이너리 카운터가 단계별로 어떻게 진행되는지 쉽게 볼 수 있습니다.

74LS93은 4 개의 JK 플립 플롭을 사용하여 제작 된 다목적 업 카운터입니다.MOD-2와 MOD-8 카운터를 결합하여 MOD-16 카운터를 생성하는 데 일반적으로 사용됩니다.이진에서 0에서 15까지 계산하거나 타이밍 목적으로 시퀀스를 생성 해야하는 회로에 자주 사용되므로 그러한 응용 분야에서 직접적이고 안정적인 선택이됩니다.
이 IC는 또한 주파수 분할 회로에서 널리 사용되며, 여기서 주파수를 정밀하게 2, 8 또는 16으로 나눌 수 있습니다.설계를 통해 제어 타이밍 작업을 효과적으로 처리 할 수 있으므로 디지털 시계 또는 순차 이벤트 관리 설정과 같은 디지털 타이밍 시스템에 사용할 수 있습니다.
또한, 74LS93은 펄스 카운팅 응용 분야에 사용되며, 이는 이진으로 들어오는 신호가 큰 신호를 보냅니다.MOD-2와 MOD-8 기능을 결합하는 기능은 정확한 이진 계산이 필요한 프로젝트에서 효율적이고 신뢰할 수있는 구성 요소가됩니다.
74LS93 바이너리 카운터를 사용하는 것은 간단하고 효율적입니다.A +5V 전원 공급 장치를 사용하여 VCC 및 지상 핀을 통해 IC에 전원을 공급하십시오.이것은 IC에 필요한 작동 조건을 설정합니다.74LS93에는 원하는 작동 모드를 구성 할 수있는 2 개의 MR (마스터 리셋) 핀이 포함되어 있습니다.표준 카운팅 기능의 경우 모드 선택 테이블에 표시된대로 두 재설정 핀을 접지 (낮음)에 연결하십시오.

다음으로 CP0 및 CP1 입력 핀에 클록 펄스를 공급하여 계산 프로세스를 시작합니다.이 핀에 대한 각 펄스 입력은 이진 수를 하나씩 증가시킵니다.CP1 핀은 Q0 출력을 제어하는 반면 CP0은 Q1, Q2 및 Q3의 출력을 관리합니다.4 개의 출력 비트를 모두 활성화하려면 CP1의 클럭 펄스를 Q0 출력에 연결하십시오.
IC는 CP0의 경우 32MHz의 피크 클록 주파수 및 CP1의 경우 16MHz를 지원합니다.펄스 폭이 CP0의 경우 최소 15ns, CP1의 경우 정확한 작동을 유지하기 위해 30N 이상인지 확인하십시오.일반적으로 555 타이머 또는 유사한 펄스 생성 회로를 사용하여 클록 신호를 생성 할 수 있습니다.
|
세다 |
산출 |
|||
|
Q0 |
Q1 |
Q2 |
Q3 |
|
|
0 |
엘 |
엘 |
엘 |
엘 |
|
1 |
시간 |
엘 |
엘 |
엘 |
|
2 |
엘 |
시간 |
엘 |
엘 |
|
3 |
시간 |
시간 |
엘 |
엘 |
|
4 |
엘 |
엘 |
시간 |
엘 |
|
5 |
시간 |
엘 |
시간 |
엘 |
|
6 |
엘 |
시간 |
시간 |
엘 |
|
7 |
시간 |
시간 |
시간 |
엘 |
|
8 |
엘 |
엘 |
엘 |
시간 |
|
9 |
시간 |
엘 |
엘 |
시간 |
|
10 |
엘 |
시간 |
엘 |
시간 |
|
11 |
시간 |
시간 |
엘 |
시간 |
|
12 |
엘 |
엘 |
시간 |
시간 |
|
13 |
시간 |
엘 |
시간 |
시간 |
|
14 |
엘 |
시간 |
시간 |
시간 |
|
15 |
시간 |
시간 |
시간 |
시간 |
기능을 더 잘 이해하려면 IC 작업을 시뮬레이션하는 것을 고려하십시오.예를 들어, 모드 -0 (표준 카운팅 모드)에서 MR 핀을 접지하고 로직 상태를 수동으로 전환하면 시계 펄스가 생성됩니다.각 전환이 높음에서 낮게 전환 할 때 IC는 카운트를 증가시킵니다.아래는이 동작을 보여주는 예제 시뮬레이션입니다.

더 명확하게하려면 비디오 자습서 또는 추가 리소스를 참조하십시오.타이밍 및 카운팅 응용 프로그램을 포함하여 다양한 회로에서 74LS93의 실제 용도는 디지털 설계에서 적응성과 사용 편의성을 보여줍니다.
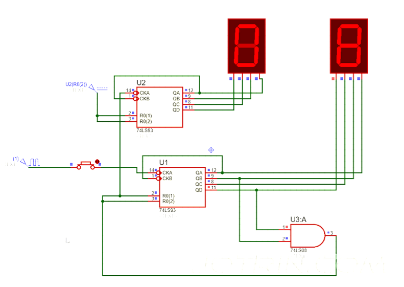
74LS93을 사용하여 단일 자리 카운터를 만들려면 A와 같은 구성 요소가 필요합니다. 74LS20 (4 입력 NAND 게이트) 및 a 74LS04 (3 개의 게이트가 아님).이 구성 요소는 IC와 함께 BCD 7 세그먼트 디스플레이를 구동하여 카운터가 0에서 9까지의 숫자를 순환 할 수 있습니다.
74LS93은 최대 16 개의 이진 카운트를 처리 할 수있는 4 비트 카운터이지만 디스플레이가 소수 범위 내에 남아 있는지 확인하려면 9에 도달 한 후 재설정해야합니다.이 시점에서 카운터가 재설정되지 않으면 출력이 잘못되거나 예기치 않은 값을 표시 할 수 있습니다.이를 관리하기 위해 Coun

이 회로에서는 2 개의 NOT 게이트가 QA 및 QC 출력에 연결되어 있고 QB 및 QD는 NAND 게이트 입력에 직접 연결됩니다.NAND 게이트는 모든 입력이 0 일 때만 높은 출력을 생성합니다.1010의 이진 값에서 NOT 게이트는 QA 및 QC의 신호를 역전하여 NAND 게이트에서 높은 출력을 트리거합니다.이 출력은 74LS04에 의해 역전되어 카운터를 0으로 재설정합니다.이 디자인은 카운터가 일관되게 새로 고침을 보장하고 올바른 소수점 값을 표시합니다.
2 자리 카운터 구성은 단일 자리 카운터의 개념을 확장하여 00에서 99까지 숫자를 표시 할 수 있습니다. 동일한 기본 논리가 적용되지만이 경우 첫 번째 7 세그먼트 디스플레이는 A를 보낼 때 진행됩니다.클럭 재설정 신호.이 설계는 한 디스플레이의 재설정 신호를 사용하여 다른 디스플레이의 시계 입력을 구동하여 두 자리에 걸쳐 두 자리에 걸쳐 원활한 계산을 보장합니다.

2 자리 카운터 뒤의 논리는 단일 자리 숫자 설정과 일치하며 2 개의 7 세그먼트 디스플레이를 사용하여 더 큰 숫자 값을 표시하는 효율적인 방법을 제공합니다.리셋 및 시계 신호를 통해 두 카운터를 연결함으로써 디스플레이는 00에서 99까지의 숫자를 나타 내기 위해 작동합니다.
74LS93 기반 2 자리 소수점 카운터
2 자리 카운터의 경우 74LS93은 00에서 99의 숫자를 계산하고 표시하도록 구성 할 수 있습니다. 2 자리 카운터의 논리는 단일 자리 카운터와 동일한 원칙을 기반으로하지만 두 개의 BCD 카운터를 계단식으로 확장하여 기능을 확장합니다..
이 설정에서 첫 번째 BCD 7 세그먼트 디스플레이는 두 번째 디스플레이의 재설정 신호를 기반으로 카운트를 발전시킵니다.기본적으로 첫 번째 디스플레이의 클록 신호는 두 번째 디스플레이의 재설정에서 파생됩니다.이 계단식 배열은 카운터가 두 자리를 통해 논리적으로 진행되도록하며, 두 번째 디스플레이가 0에서 9로 사이클을 완료 할 때만 첫 번째 디스플레이가 증가합니다.

이 2 자리 카운터 회로는 최대 99를 계산할 수 있으며 2 개의 7 세그먼트 디스플레이를 사용하여 명확하고 읽기 쉬운 디스플레이를 제공합니다.기본 논리 및 피드백 메커니즘은 원활한 작동을 보장하여 더 넓은 범위의 계산이 필요한 응용 프로그램에 이상적입니다.
74LS93은 디지털 회로에서 연장 된 타이밍 지속 시간을 생성하는 데 적합합니다.카운터를 적절하게 구성하면 타이밍 관련 애플리케이션에 유용한 길고 일관된 지연을 달성 할 수 있습니다.
이 IC는 신뢰할 수있는 주파수 분배기 역할을합니다.입력 클록 주파수를 2, 8 또는 16의 요소로 줄일 수있어 동기화 된 작업에 안정적인 주파수 분할이 필요한 시스템에 신뢰할 수있는 선택이됩니다.
정확한 타이밍이 필요한 경우 74LS93은 간단한 솔루션을 제공합니다.예측 가능한 계산 동작은 디지털 프로젝트에서 시퀀싱 및 시간 기반 제어와 같은 작업의 정밀성을 보장합니다.
74LS93은 마이크로 컨트롤러를 사용하는 것이 실용적이지 않은 프로젝트에 이상적입니다.계산 및 타이밍 기능을 효율적으로 처리하여보다 복잡하고 비용이 많이 드는 구성 요소의 필요성을 줄입니다.
이 IC는 펄스 계산 또는 주파수 분할과 관련된 응용 프로그램에 효과적입니다.이진 계산 메커니즘을 사용하면 추가 회로없이 펄스를 쉽게 추적하거나 주파수를 분할 할 수 있습니다.
74LS93은 수치 출력을 보여주기 위해 7 세그먼트 디스플레이와 완벽하게 작동합니다.이진 간 변환기와의 호환성은 디지털 카운터 및 읽기를 만드는 프로세스를 단순화합니다.
카운팅 기능을 활용하여 74LS93은 장기간 간격이 필요한 회로를 설정하는 데 도움이됩니다.이것은 디지털 시계 및 타이머와 같은 응용 프로그램에 특히 유용합니다.
IC는 종종 신뢰할 수있는 카운터 회로를 설계하는 데 사용됩니다.강력한 성능과 구성의 용이성으로 인해 독립형 카운터 및 주파수 분배기 회로를 모두 구축하는 것이 일반적입니다.
타이밍 요구가 구체적이면 74LS93은 이러한 요구 사항을 충족하도록 조정할 수 있습니다.산업 타이밍 솔루션이든 DIY 프로젝트의 경우 유연성을 통해 다양한 타이밍 관련 작업에 적합합니다.
74LS93은 디지털 카운팅 및 타이밍 작업을 단순화하는 다목적이고 신뢰할 수있는 바이너리 카운터입니다.주파수를 나누고, 펄스 카운트 및 드라이브 디스플레이를 나눌 수있는 능력으로 인해 다양한 프로젝트에 완벽하게 맞습니다.카운터 구축, 타이밍 관리 또는 주파수 분배기 생성에 관계없이 74LS93은 효율적이고 간단한 솔루션을 제공합니다.유연성과 사용 편의성은 많은 응용 프로그램에 실용적인 선택입니다.
문의를 보내 주시면 즉시 응답하겠습니다.
아니요, 74LS93은 업 카운터로 설계되었습니다. 이진 형식으로 위로 계산됩니다.능력이 없습니다 역 또는 감소 값으로 계산하십시오.
74LS93은 사용하기 편리하고 외부의 필요성을 최소화합니다. 배선으로 프로젝트에 간단하게 통합 할 수 있습니다.그러나 하나 제한은 플립 플롭을 사전 설정할 수 없으므로 계산 항상 0부터 시작하여 다른 사람의 계산을 시작할 수 없습니다. 숫자.
74LS93에는 입력 펄스에 반응하는 4 개의 JK 플립 플롭이 포함되어 있습니다. 그들이 마이크로 컨트롤러 또는 타이머 IC에서 나온지 여부.그것은 두 가지를 특징으로합니다 핀, 2 개의 시계 입력 및 4 개의 출력 핀을 재설정하여 계산할 수 있습니다. 시계 펄스에 대한 응답으로 이진수 효과.
74LS93은 주파수 분배기 및 카운터로 기능합니다.그것은 일반적으로 시간 지연을 생성하거나 계산 작업을 관리하는 데 사용됩니다. 회로.이 IC는 특히 나누는 응용 프로그램에 도움이됩니다 2, 8 또는 16까지 필요합니다.
74LS93N은 4 개의 마스터 슬레이브 JK를 사용하는 4 비트 바이너리 카운터입니다. 플립 플롭.그것은 분할 별 계산 메커니즘을 지원합니다 시계 입력에서 높이에서 낮게 전환하여 트리거됩니다.각 입력 핀에 적용된 클록 펄스는 한 단계 만에 카운트를 발전시킵니다.
11월29일에서
11월29일에서
4월18일에서 147757
4월18일에서 111932
4월18일에서 111349
4월18일에서 83719
1월1일에서 79508
1월1일에서 66894
1월1일에서 63010
1월1일에서 62997
1월1일에서 54081
1월1일에서 52113