
그만큼 STM32F103RCT6 팔 피질 M3 32 비트 RISC 코어 주위에 제작되었으며 72MHz의 속도로 효율적으로 작동하도록 설계되었습니다.이 처리 기능은 빠르게 내장 된 메모리와 결합하여 최대 512kb의 플래시 메모리와 64kb의 SRAM을 제공합니다.이들은 2 개의 APB 버스를 통해 원활하게 연결되는 다양한 고급 I/OS 및 주변 장치와 쌍을 이룹니다.
이 마이크로 컨트롤러는 3 개의 12 비트 ADC, 4 개의 범용 16 비트 타이머 및 2 개의 PWM 타이머를 제공하기 때문에 두드러집니다.또한 I2C, SPI, I2S, SDIO, USB, CAN 및 여러 USART와 같은 풍부한 통신 인터페이스 모음이 있으며 표준 및 고급 응용 프로그램 요구 사항을 모두 충족시킵니다.
이 장치는 -40 ° C ~ +105 ° C의 넓은 온도 범위에서 효율적으로 작동하며 2.0에서 3.6V 사이의 유연한 전원 공급 장치에서 작동합니다. 또한 여러 전력 절약 모드를 제공하여 저에너지 설계에 적합합니다.기능을 손상시킵니다.
이러한 기능은 STM32F103RCT6을 다양한 응용 분야를위한 적응 가능한 솔루션으로 만듭니다.모터 드라이브, 의료 기기 또는 게임 주변 장치에서 작업하든이 마이크로 컨트롤러는 모든 것을 처리 할 수 있습니다.또한 산업 자동화, GPS 시스템 및 경보, 프린터 및 HVAC 시스템과 같은 소비자 전자 장치에도 적합합니다.다목적 성과 강력한 성능은 여러 분야에서 안정적인 선택으로 차별화되었습니다.






STMicroelectronics STM32F103RCT6의 비슷한 사양을 가진 기술 사양, 기능, 특성 및 구성 요소.
| 유형 | 매개 변수 |
| 수명주기 상태 | Active (마지막 업데이트 : 7 개월 전) |
| 공장 리드 타임 | 10 주 |
| 장착 유형 | 표면 마운트 |
| 패키지 / 케이스 | 64-LQFP |
| 표면 마운트 | 예 |
| 핀 수 | 64 |
| 데이터 변환기 | A/D 16x12b;d/a 2x12b |
| I/O의 수 | 51 |
| 워치 독 타이머 | 예 |
| 작동 온도 | -40 ° C ~ 85 ° C TA |
| 포장 | 쟁반 |
| 시리즈 | STM32F1 |
| JESD-609 코드 | E4 |
| 부품 상태 | 활동적인 |
| 수분 감도 수준 (MSL) | 3 (168 시간) |
| 종료 수 | 64 |
| 종료 | smd/smt |
| 터미널 마감 | 니켈/팔라듐/금 (NI/PD/AU) |
| 최대 전력 소산 | 444MW |
| 터미널 위치 | 쿼드 |
| 터미널 형태 | 갈매기 날개 |
| 공급 전압 | 3.3v |
| 터미널 피치 | 0.5mm |
| 빈도 | 72MHz |
| 기본 부품 번호 | STM32F103 |
| 핀 수 | 64 |
| 공급 전압 -Min (VSUP) | 2V |
| 인터페이스 | CAN, I2C, I2S, IRDA, LIN, SDIO, SPI, UART, USART, USB |
| 메모리 크기 | 256KB |
| 발진기 유형 | 내부 |
| 램 크기 | 48k x 8 |
| 전압 - 공급 (VCC/VDD) | 2V ~ 3.6V |
| UPS/UCS/주변 ICS 유형 | 마이크로 컨트롤러, RISC |
| 비트 수 | 32 |
| 핵심 프로세서 | ARM® Cortex®-M3 |
| 주변 장치 | DMA, 모터 제어 PWM, PDR, POR, PVD, PWM, 온도 센서, WDT |
| 프로그램 메모리 유형 | 플래시 |
| 핵심 크기 | 32 비트 |
| 프로그램 메모리 크기 | 256KB 256K X 8 |
| 연결성 | Canbus, I2C, IRDA, Linbus, SPI, UART/USART, USB |
| 전류-대변을 공급하십시오 | 70ma |
| 비트 크기 | 32 |
| ADC가 있습니다 | 예 |
| DMA 채널 | 예 |
| 데이터 버스 너비 | 32b |
| PWM 채널 | 예 |
| 타이머/카운터 수 | 8 |
| 밀도 | 2 MB |
| 핵심 아키텍처 | 팔 |
| ADC 채널 수 | 16 |
| I2C 채널 수 | 2 |
| SPI 채널 수 | 3 |
| 키 | 1.45mm |
| 길이 | 10mm |
| 너비 | 10.2mm |
| SVHC에 도달하십시오 | SVHC 없음 |
| 방사선 경화 | 아니요 |
| ROHS 상태 | ROHS3 준수 |
| 무료로 리드 | 무료로 리드 |
STM32F103RCT6은 최대 72MHz의 최대 주파수에서 작동하는 ARM 32 비트 피질 M3 CPU로 구동됩니다.1.25 DMIPS/MHZ 성능으로 효율적인 처리를 제공하여 부드럽고 안정적인 작동을 보장합니다.이 핵심은 단일 사이클 곱셈 및 하드웨어 부서를 지원하며, 이는 복잡한 계산을 신속하게 처리하는 데 이상적입니다.
이 마이크로 컨트롤러는 프로그램 저장을위한 256 ~ 512kb의 플래시 메모리와 데이터 처리를 위해 최대 64kb의 SRAM의 유연한 메모리 솔루션을 제공합니다.또한 4 개의 Chip Select 옵션이있는 정적 메모리 컨트롤러를 지원하여 Compact Flash, SRAM, PSRAM, NAND 및 NAND를 포함한 다양한 메모리 유형과 완벽한 통합을 가능하게합니다.또한 8080 및 6800 모드와 호환되는 LCD 병렬 인터페이스가 포함됩니다.
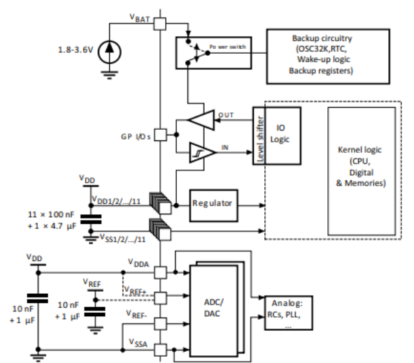
STM32F103RCT6은 신뢰할 수있는 전력 및 시계 관리를 보장합니다.2.0 ~ 3.6 V 전원 공급 장치로 작동하며 POR (Power-ON RESET), PLDR (Power-Down Reset) 및 프로그래밍 가능한 전압 검출기 (PVD)와 같은 기능을 포함합니다.이 장치는 4 대 16 MHz 크리스탈 오실레이터, 8MHz 공장 트리밍 RC 발진기 및 RTC 응용 프로그램을위한 32kHz 오실레이터를 포함하여 다양한 발진기를 지원합니다.
에너지 효율적인 애플리케이션의 경우이 마이크로 컨트롤러는 수면, 정지 및 대기를 포함한 여러 저전력 모드를 제공합니다.이 모드는 기능을 유지하면서 전력 소비를 줄이는 데 도움이됩니다.VBAT 공급 장치는 RTC 및 백업 레지스터가 저전력 조건에서도 작동 상태를 유지하도록합니다.
이 장치에는 최대 21 개의 입력 채널을 지원하는 빠른 1 µs 변환율이있는 3 개의 12 비트 아날로그-디지털 변환기 (ADC)가 포함되어 있습니다.이 ADC는 0에서 3.6V의 넓은 변환 범위를 처리하고 트리플 샘플 및 보유 기능을 제공 할 수 있습니다.내장 온도 센서는 애플리케이션을 모니터링하는 데 더욱 다양한 기능을 추가합니다.
두 개의 12 비트 디지털-아날로그 변환기 (DAC)가 포함되어있어 정확한 아날로그 신호 생성이 가능합니다.이 DAC는 부드럽고 정확한 아날로그 출력이 필요한 응용 분야에 적합합니다.
12 채널 직접 메모리 액세스 (DMA) 컨트롤러는 타이머, ADC, DAC, SDIO, I2S, SPI, I2C 및 USARTS와 같은 주변 장치 간의 데이터 전송을 단순화합니다.이는 CPU 부하를 줄이고 전반적인 효율성을 향상시킵니다.
STM32F103RCT6은 SWD (Serial Wire Debug) 및 JTAG 인터페이스를 사용한 고급 디버깅을 지원합니다.또한 Cortex-M3 Embedded Trace Macrocell은 개발 및 테스트를위한 향상된 디버깅 기능을 제공합니다.
이 마이크로 컨트롤러는 패키지에 따라 51, 80 또는 112 I/OS의 최대 112 개의 빠른 I/O 포트를 특징으로합니다.이 포트 중 다수는 5 개의 v- 텐더 란트이므로 다양한 응용 분야에서 외부 구성 요소와 연결하는 데 적합합니다.각 I/O는 외부 인터럽트 벡터에 매핑 될 수 있으므로 유연한 구성이 가능합니다.

STM32F103RCT6 마이크로 컨트롤러의 제조업체 인 STMICROELECTRONICS는 글로벌 반도체 회사입니다.그들은 실리콘 설계 및 시스템 통합에 대한 전문 지식을 결합한 광범위한 마이크로 전자 솔루션을 제공하는 것을 전문으로합니다.그들의 제품은 산업 자동화, 소비자 전자 제품 및 자동차 시스템을 포함한 다양한 응용 프로그램에 필수적입니다.STM32F103RCT6은 다양한 산업 요구를 충족시키는 고품질의 다재다능한 마이크로 컨트롤러 유닛을 제공하겠다는 약속을 보여줍니다.
오른쪽의 부품에는 STMicroelectronics STM32F103RCT6과 유사한 사양이 있습니다.
| 특징 | STM32F103RCT6 | MK20DX256VLH7 | STM32F105RCT6 | STM32F107RCT6 | STM32F105RCT7 |
| 제조업체 | stmicroelectronics | NXP USA Inc. | stmicroelectronics | stmicroelectronics | stmicroelectronics |
| 패키지 / 케이스 | 64-LQFP | 64-LQFP | 64-LQFP | 64-LQFP | 64-LQFP |
| 핀 수 | 64 | 64 | - | 64 | 64 |
| 핵심 아키텍처 | 팔 | 팔 | - | 팔 | 팔 |
| 데이터 버스 너비 | 32 b | 32 b | - | 32 b | 32 b |
| I/O의 수 | 51 | 51 | 40 | 51 | 51 |
| 인터페이스 | CAN, I2C, I2S, IRDA, LIN, SDIO, SPI, UART, USART, USB |
Can, Ethernet, I2C, I2S, Irda, Lin, SPI, UART, USART, USB |
- |
CAN, I2C, I2S, IRDA, LIN, SPI, UART, USART, USB |
CAN, I2C, I2S, IRDA, LIN, SPI, UART, USART, USB |
| 메모리 크기 | 256 KB | 256 KB | - | 256 KB | 256 KB |
| 공급 전압 | 3.3 v | 3.3 v | 3.3 v | 3.3 v | 3.3 v |
문의를 보내 주시면 즉시 응답하겠습니다.
STM32F103RCT6에는 ARM Cortex-M3 32 비트 RISC 코어가 장착되어 있습니다. 이는 최대 72MHz의 주파수에서 작동합니다.이것은 허용합니다 작업을 효율적으로 처리하려면 마이크로 컨트롤러에 적합합니다 신뢰할 수있는 성능과 빠른 처리가 필요한 응용 프로그램 속도.
이 마이크로 컨트롤러는 전원 공급 장치 범위에서 작동하도록 설계되었습니다. 2.0 ~ 3.6 V.이 유연성은 다양한 전력에 적응할 수 있도록합니다. 요구 사항은 다른 운영을 유지하면서 다른 작업을 유지합니다 응용 프로그램.
STM32F103RCT6은 다재다능하며 많은 응용 분야에서 사용할 수 있습니다. 모터 제어, 의료 기기, 게임 주변 장치, GPS 포함 시스템 및 산업 자동화.그 기능과 디자인도 만듭니다 저전력 장치 및 소비자 전자 제품에 적합합니다.
11월25일에서
11월25일에서
4월18일에서 147757
4월18일에서 111931
4월18일에서 111349
4월18일에서 83718
1월1일에서 79508
1월1일에서 66879
1월1일에서 63010
1월1일에서 62969
1월1일에서 54081
1월1일에서 52105