
그만큼 CD4060 내장 된 발진기를 특징으로하는 CMOS 기반 14 비트 바이너리 카운터 IC입니다.CD4000 패밀리의 일부인이 제품은 다양한 상보적인 금속 산화물-세미 컨덕터 (CMO) 통합 회로로 작동합니다.주요 기능은 사용자 정의 가능한 시간 지연을 생성하여 타이밍 관련 응용 프로그램에 실질적인 선택입니다.
시간 지연 외에도 CD4060은 다양한 주파수를 생성 할 수 있습니다.이것은 몇 가지 외부 수동 구성 요소와 완벽하게 작동하는 내부 발진기에 의해 가능합니다.이 디자인은 신뢰할 수있는 성능을 제공하면서 회로에 통합을 단순화합니다.
CD4060은 오디오 또는 신시사이저 애호가에게 훌륭한 도구가 될 수 있습니다.커패시터와 2 개의 저항만으로 10 개의 고유 주파수를 생성하여 창조적 가능성의 세계를 열 수 있습니다.
CD4060은 내장 발진기가있는 이진 카운터로 설계된 16 핀 IC입니다.핀 Q4 ~ Q14는 출력 역할을하여 각각의 양의 클록 펄스에 따라 이진 수를 생성합니다.발진기 회로의 경우, 저항 및 커패시터와 같은 외부 구성 요소를 사용하여 주파수를 제어하기 위해 9 ~ 10으로 연결됩니다.이 간단한 디자인은 CD4060을 다재다능하고 타이밍 또는 계산 응용 프로그램에 쉽게 사용할 수있게합니다.

| 핀 이름 | 핀 # | 유형 | 설명 |
| VDD | 16 | 힘 | 공급 전압 (+3 ~ +15V) |
| Gnd | 8 | 힘 | 지상 (0V) |
| Q3-Q9 | 1-7 | 산출 | 카운터 출력 |
| Q11-Q13 | 13-15 | 산출 | 카운터 출력 |
| cext | 9 | 입력 | 외부 커패시터 연결 |
| 렉스 | 10 | 입력 | 외부 커패시터 연결 |
| CLK11 | 11 | 입력 | 시계 입력/발진기 핀 |
| RST12 | 12 | 입력 | 카운터를 재설정합니다 |
다음은 CD4060 칩을 사용하여 구성 할 수있는 실습 예입니다.

회로를 설정하려면 몇 가지 구성 요소가 필요합니다.여기에는 CD4060 칩 (예 : CD4060BE 모델), 타이머 선택을위한 로터리 스위치, 타이밍을 제어하기위한 저항 및 커패시터.또한 전류 흐름을 조절하려면 NPN 트랜지스터, 릴레이 및 추가 저항이 필요합니다.이러한 구성 요소가 연결되면 회로는 구성된 설정에 따라 작동을 시작합니다.
커패시터 (C1 = 0.22 µF) 및 저항 (R1 = 100 kΩ)에 대한 특정 값을 사용하여 회로는 공식에 의해 계산 된 주파수에서 작동합니다.
주파수 (F) = 1 / (2.3 * C1 * R1)
값을 대체하면 다음을 얻을 수 있습니다.
F = 1 / (2.3 * 0.0000022 F * 100000 Ω) = 1.98 Hz
이 주파수는 회로가 초당 거의 2 개의 클럭 펄스를 생성하여 출력이 높아지기 전에 시간 지연에 직접 영향을 미칩니다.
CD4060의 출력은 다음과 같이 특정 클록 펄스 후 높은 상태로 전환됩니다.
• Q3 타이밍
Q3 핀은 2³ 또는 8 시계 펄스 후에 약 4 초와 다릅니다.
• Q4 타이밍
Q4 핀은 2 ° 또는 16 클럭 펄스 후 높은 상태에 도달하여 8 초의 지연을 제공합니다.
• Q5 타이밍
Q5 핀은 2 ° 또는 32 클럭 펄스 후에 높아져 16 초가 지연됩니다.
• Q6 타이밍
Q6에서, 핀은 32 초의 지연에 해당하는 2 ℃ 또는 64 클럭 펄스 후에 높아집니다.
• Q7 타이밍
Q7 핀은 2 ° 또는 128 클럭 펄스 후에 높이로 전환되며, 이는 1 분 4 초에 해당합니다.
• Q8 타이밍
Q8 핀은 2 ° 또는 256 클럭 펄스 후에 높아져 2 분 8 초가 지연됩니다.
• Q9 타이밍
Q9 핀은 2 ° 또는 512 클럭 펄스 후에 높이로 전환하여 4 분 16 초의 지연을 나타냅니다.
• Q11 타이밍
Q11에서는 출력이 2¹¹ 또는 2048 클럭 펄스 후에 높아져 17 분 4 초가 지연됩니다.
• Q12 타이밍
Q12 핀은 2¹² 또는 4096 클럭 펄스 후에 높아져 34 분 8 초가 지연됩니다.
• Q13 타이밍
Q13 핀은 1 시간, 8 분 및 16 초의 지연에 해당하는 2¹³ 또는 8192 클럭 펄스 후에 높아집니다.
이러한 타이밍 구성으로 인해 CD4060은 정확한 시간 지연이 필요한 애플리케이션에 적합합니다.저항 및 커패시터의 값을 조정하면 필요에 맞게 주파수와 타이밍을 사용자 정의 할 수 있습니다.간단한 타이머 또는보다 복잡한 제어 시스템을 구축하든 CD4060은 작동에서 유연성과 신뢰성을 제공합니다.
바이너리 리플 카운터는 일련의 D 플립 플롭으로 구성되며, 하나의 플립 플롭의 출력이 다음의 시계 입력에 연결됩니다.이 설정을 통해 각 플립 플롭은 이전의 신호로부터 수신 한 신호를 기반으로 전환 할 수 있습니다.체인의 첫 번째 플립 플롭은 입력 신호가 공급되는 출발점 역할을합니다.

간단한 4 비트 리플 카운터 의이 그림에서는 출력이 체인을 통해 어떻게 진행되는지 알 수 있습니다.그러나 CD4060은 14 개의 플립 플롭을 포함 시켜이 개념을 훨씬 더 발전시킵니다.이 확장 된 배열을 사용하면 최대 16,383 단계로 14 비트의 가장 높은 값을 계산할 수 있습니다.
CD4060을 눈에 띄게 만드는 것은 내장 된 발진기입니다.이 구성 요소는 외부 클럭 소스가 필요하지 않고 클럭 펄스를 생성하여 카운터가 자체적으로 작동 할 수 있습니다.이 기능을 사용하면 CD4060이 타이머로 작동 할 수 있으며, 여기서 다른 Q 출력은 다양한 시간 간격 또는 주파수에 해당합니다.
예를 들어, 발진기에 연결된 저항 및 커패시터 값을 조정하면 1Hz 클록 펄스를 생성하도록 설정할 수 있습니다.Q3 출력을 사용하면 8 초 후에 높은 상태로 전환됩니다.반면, Q13을 선택하면 2 시간 16 분 (8,192 초)의 훨씬 더 긴 지연이 발생합니다.이러한 유연성으로 인해 CD4060은 정확한 시간 지연 또는 주파수 감소 회로를 생성하는 데 유용한 도구가됩니다.
• CD4060은 PDIP, CDIP, SOIC 및 TSSOP 변형으로 제공되는 소형 16 핀 패키지에 통합 된 14 단계 바이너리 카운터입니다.
• 5V에서 25 나노초의 재설정 전파 지연으로 효율적으로 작동합니다.
• IC는 5V, 10V 및 15V의 공칭 전압을 지원하여 전력 요구 사항에 따라 유연성을 제공합니다.
• 0 ~ 16,383의 카운팅 범위를 다루므로 대규모 작업의 경우 다재다능합니다.
• CD4060은 다양한 전력 환경을 수용하여 3V ~ 18V의 전압 범위 내에서 기능합니다.
• 이진 카운터와 오실레이터를 결합하여 15V에서 최대 클럭 주파수 30MHz를 달성합니다.
• PIN 기능은 TTL 시리즈와 호환되어 기존 회로에 통합을 단순화합니다.
• 10V로 구동되면 8MHz의 꾸준한 중간 속도로 작동하여 일관된 성능을 보장합니다.
• 완전히 정적 작동이 지원되며, 신뢰할 수있는 작동에 기여하는 버퍼 입력 및 출력이 포함되어 있습니다.
• 16 핀 PDIP 버전에는 Schmitt 트리거 입력이 포함되어있어 유용성 향상을 위해 무제한 상승 및 하락 시간이 가능합니다.
CD4060에는 출력 Q0, Q1, Q2 또는 Q10이 포함되어 있지 않음을 알 수 있습니다.이 누락에 대한 공식적인 이유는 없지만 CD4060이 CD4040의 업그레이드 된 버전으로 설계되었다는 설명입니다.동일한 16 핀 설계 내에서 발진기 및 추가 기능을 수용하기 위해 일부 출력이 제외되었을 수 있습니다.
CD4060 통합 회로는 이진 카운터와 내부 발진기로 완벽하게 작동하도록 설계되었습니다.각 클록 펄스마다 진행되며 클록 펄스에서 음의 이동이있을 때마다 카운터 값을 1 씩 증가시킵니다.이 계산은 이진수로 수행되므로 다양한 타이밍 및 계산 응용 프로그램에 효율적입니다.
칩 기능을 올바르게 유지하려면 재설정 핀을지면 또는 음수 공급 전압에 연결해야합니다.이를 통해 카운터 및 발진기가 중단없이 원활하게 작동하도록합니다.
재설정 핀에 ""1 ""또는 ""높음 "이라고하는 높은 신호를 적용하면 발진기를 즉시 재설정하고 다시 0으로 반대합니다.이 기능은 처음부터 타이밍 또는 계산 프로세스를 다시 시작해야 할 때 편리합니다.
| 진실 테이블 | 다시 놓기 | 카운터 값 |
| X (조건은 신경 쓰지 않음) | 1 | 진동을 0으로 재설정합니다 |
| 부정적인 전환 | 0 | |
| 긍정적 인 전환 | 0 | 카운터 값에는 변화가 없습니다 |
위의 부울 로직 테이블은 재설정 값과 클록 펄스가 어떻게 상호 작용하는지를 보여줍니다.카운터가 다른 신호에 응답하여 어떻게 행동하는지 보여 주므로 칩의 작동을보다 쉽게 이해하고 제어 할 수 있습니다.
CD4060은 발진기와 카운터를 결합한 다목적 칩으로 정확하고 조절 가능한 타이밍이 필요한 작업에 적합한 선택입니다.설계를 통해 시간 지연을 효율적으로 처리 할 수 있으므로 타이밍 관련 프로젝트에 인기있는 옵션이됩니다.CD4060은 시간 지연을 만들거나 신호를 더 작은 세그먼트로 나누어야하든 CD4060은 작업에 적합합니다.
이 IC는 추가 구성 요소가 거의없는 신뢰할 수있는 시간 지연 회로를 작성하는 데 특히 유용하여 설정 및 사용이 간단합니다.Q2 및 Q3을 제외하고 Q1에서 Q1에서 Q1에서 Q1에서 라벨이 붙은 12 개의 출력 핀이있는 14 비트 바이너리 카운터로 제작되었습니다.이 핀은 시계 펄스가 칩으로 전송 될 때 이진 수를 생성합니다.이진 수가 증가함에 따라 짧은 시간에서 매우 긴 기간에서 매우 다양한 타이밍 옵션을 허용합니다.
타이밍 또는 주파수 기반 프로젝트로 작업 할 수있는 솔루션을 찾고 있다면 CD4060은 결과를 달성 할 수있는 간단하고 안정적인 방법을 제공합니다.들어오는 시계 펄스에 의해 트리거 된 이진 형태로 0에서 16383으로 계산하는 능력은 디자인을 과도하게 복잡하지 않고 정밀도가 필요한 응용 프로그램에 이상적입니다.
CD4060 통합 회로에는 바이너리 카운터와 완벽하게 작동하는 내장 발진기가 있습니다.이 조합을 사용하면 클럭 펄스가 낮은 상태로 전환 될 때마다 IC가 이진 형식으로 계산할 수 있습니다.
회로가 제대로 작동하려면 재설정 핀은 항상지면 또는 음수 전원 공급 장치에 연결되어야합니다.이 핀이 양의 신호 (종종 High 또는 ""1 ""이라고 함)를 받으면 카운터 또는 발진기가 중지되어 시작점으로 돌아갑니다.기본적으로 재설정 핀은 다시 시작 버튼 역할을하여 트리거되면 회로가 0에서 다시 시작되도록합니다.
| 진실 테이블 | 다시 놓기 | 카운터 값 |
| 엑스 | 1 | 카운터를 0으로 재설정합니다 |
| 부정적인 전환 | 0 | |
| 긍정적 인 전환 | 0 | 변화가 없습니다 |
CD4060의 발진기 주파수를 구성하려면 저항 및 커패시터와 같은 외부 구성 요소를 사용해야합니다.이러한 구성 요소는 내부 발진기 기능에 직접적인 영향을 미칩니다.구체적으로, 주파수는 핀 11에 연결된 커패시터의 커패시턴스와 핀 9 및 10에 묶인 저항 값에 따라 달라집니다. 이러한 구성 요소의 값을 조정하면 시간 지연 또는 진동 주파수를 요구에 맞게 수정할 수 있습니다.
회로를 설치할 때 핀 11의 저항은 핀 10의 저항보다 약 10 배 더 크기 때문에 원활한 작동을 보장하는 것이 도움이됩니다.CAPACITOR 및 저항의 연결되지 않은 터미널은 Proteus 회로도에 표시된 것처럼 회로를 완성하기 위해 함께 결합됩니다.
주파수를 계산하려면이 간단한 공식을 사용할 수 있습니다.
f = 1 / (2.5 x r1 x c1)

예를 들어, R1을 1m Ohm이고 C1로 0.22µF로 선택하면 계산이 다음과 같습니다.
F = 1 / (2.5 * 1,000,000 * 0.00000022)
F = 1.8 Hz
이는 오실레이터 가이 값으로 1.8Hz의 클럭 주파수를 생성한다는 것을 의미합니다.시계 기간을 찾으려면 주파수의 역수를 가져옵니다.
1/f = 0.56 초
발진기 가이 주파수에서 작동하는 동안 출력 핀 스위치는 발진기 기간의 배수 인 간격으로 나타납니다.이 동작은 출력 핀의 타이밍을 분석 할 때 추가로 설명됩니다.

회로가 전원이 공급되면 발진기가 즉시 작동하기 시작합니다.중지 또는 재설정이 필요한 경우 리셋 핀에 로직 높거나 양수 신호를 적용 할 수 있습니다.이렇게하면 진동이 중단되고 시스템을 초기 상태로 재설정하여 필요할 때 다시 시작할 수 있습니다.
CD4060에서 출력 핀의 타이밍을 파악하려면 간단한 주파수 관계에 의존 할 수 있습니다. 각 핀은 이전의 주파수의 절반에서 작동합니다.예를 들어, 핀 3이 4Hz에서 작동하면 핀 2가 8Hz에서 두 배가됩니다.이 예측 가능한 동작은 각 출력의 시간 간격을 추정하는 데 도움이됩니다.
타이밍은 공식을 사용하여 계산할 수 있습니다.
t = 2N / fosc
여기서 t는 핀의 시간을 나타내고, fosc는 발진기 주파수이고, n은 출력 핀 번호입니다.핀 Q6의 타이밍을 계산하고 N은 6이고 오실레이터 주파수 (FOSC)는 1.8Hz로 설정한다고 가정 해 봅시다.
t = 26 / 1.8
t = 64 / 1.8
t ≈ 35.5 초
이 계산은 PIN Q6이 약 35.5 초 후에 높은 상태로 전환 함을 의미합니다.각 핀은이 공식을 따라 각 N 값을 대체하여 다양한 출력에 대한 타이밍을 쉽게 결정할 수 있습니다.이 명확한 패턴을 사용하면 응용 프로그램에 효과적으로 지연 및 출력을 계획 할 수 있습니다.
CD4060을 설정하려면 VDD 핀을 전원 공급 장치의 포지티브 터미널에 연결하고 GND 핀을 네거티브 터미널에 연결하십시오.IC는 3V에서 15V까지의 공급 전압을 처리 할 수 있으며 일부 버전은 최대 20V로 증가하므로 항상 사용중인 특정 모델에 대한 데이터 시트를 확인하십시오.
발진기를 활성화하려면 저항기를 REXT 핀, CEXT 핀의 커패시터 및 CLK 핀의 다른 저항을 연결해야합니다.이러한 구성 요소는 구성 다이어그램과 같이 공통점에서 충족해야합니다.

주파수는 공식을 사용하여 결정됩니다.
주파수 (F) = 1 / (2.3 × CT × RT)
정확한 결과를 얻으려면 RT가 두 번째 저항 (R2)보다 상당히 작도록하십시오.
칩을 재설정 해야하는 경우 RST (Reset) 핀에 높은 신호를 적용하십시오.이 핀이 낮 으면 칩은 정상적으로 작동하지만 신호가 높으면 수를 0으로 다시 가져옵니다.
Q 핀의 출력은 다양한 작업을 제어하는 데 사용될 수 있으며, 각 핀은 특정 수의 클럭 펄스 후에 높은 상태에 도달합니다.
• Q3은 8 클록 사이클에 해당하는 2³ 펄스 후에도 높습니다.
• Q4는 16 클록 사이클에 해당하는 2 펄스 후 높은 달성을 달성합니다.
• Q5는 32 개의 시계 사이클을 포함하여 2 펄스 후에 높이 올라갑니다.
• Q6은 64 클럭 사이클에 걸쳐 2 펄스 후 높은 수준을 달성합니다.
• Q7은 128 클럭 사이클을 포함하여 2 펄스 후 높은 승천합니다.
• Q8은 2 인치 펄스 후 256 클럭 사이클을 덮고 있습니다.
• Q9는 512 클럭 사이클에 걸쳐 2 펄스 후에 높이 올라갑니다.
• Q11은 2048 클럭 사이클을 포함하여 2¹¹ 펄스 후에 높은 수준을 달성합니다.
• Q12는 4096 클럭 사이클에 걸쳐 2¹² 펄스 후에 높이 올라갑니다.
• Q13은 8192 클럭 사이클을 포함하여 2¹³ 펄스 후에 높이 올라갑니다.
CD4060과 함께 결정을 사용하면 발진기의 정밀도가 향상 될 수 있습니다.이 설정은 일반적으로 피어스 발진기라고하며 정확한 타이밍 또는 주파수 생성이 필요한 애플리케이션에 이상적입니다.
CD4060의 데이터 시트는이 구성에 대한 구성 요소 값을 선택하는 데 대한 광범위한 지침을 제공하지 않지만 74AHC1G4210과 같은 유사한 칩은 유용한 통찰력을 제공합니다.예를 들어, 74AHC1G4210 데이터 시트는 공급 전압 또는 전류의 변화에 대한 발진기의 작동을 안정화시키기 위해 전력 조절 저항 R1을 사용하는 것을 제안합니다.
발진기가 시작되고 계속 진동을 안정적으로 보장하려면 회로의 트랜스 컨덕턴스가 충분해야합니다.이것은 R1의 가치가 매우 높아서는 안된다는 것을 의미합니다.일반적인 가이드 라인으로서, 약 2.2 kΩ의 저항 값은 많은 크리스탈 오실레이터 설정에 실용적이며 안정성 균형을 유지하고 안정적인 성능을 제공합니다.
이 접근법은 크리스탈 기반 발진기가 부드럽게 작동하여 CD4060 회로에 안정적인 주파수를 제공합니다.

CD4060에 대한 올바른 결정을 선택하는 것은 달성하려는 출력 주파수에 따라 다릅니다.IC를 주파수 분배기로 사용하여 정상 500Hz 출력을 생성하려는 경우 Crystal 주파수는 CD4060의 출력 핀의 분할 비율과 정렬되어야합니다.
각 핀의 타이밍은 Q3이 높은 상태의 경우 8 개의 클럭 펄스가 필요하고 낮은 상태의 경우 8 개의 시계 펄스가 필요하므로 사이클 당 총 16 개의 펄스가 발생합니다.이 패턴은 모든 출력에서 일관되므로 다른 핀에서 500Hz 출력에 필요한 결정 주파수를 계산할 수 있습니다.
• Q3 : 500 Hz × 16 펄스 = 8 kHz
• Q4 : 500 Hz × 32 펄스 = 16 kHz
• Q5 : 500 Hz × 64 펄스 = 32 kHz
• Q6 : 500 Hz × 128 펄스 = 64 kHz
• Q7 : 500 Hz × 256 펄스 = 128 kHz
• Q8 : 500 Hz × 512 펄스 = 256 kHz
• Q9 : 500 Hz × 1024 펄스 = 512 kHz
• Q11 : 500 Hz × 4096 펄스 = 2.048 MHz
• Q12 : 500 Hz × 8192 펄스 = 4.096 MHz
• Q13 : 500 Hz × 16384 펄스 = 8.192 MHz
이러한 결정 주파수 중 일부는 쉽게 구할 수 없지만 2.048 MHz 및 4.096 MHz와 같은 일반적으로 사용되는 값은 500Hz 출력을 달성하기위한 이상적인 선택입니다.이 유연성을 사용하면 원하는 주파수와 액세스 할 수있는 내용과 일치하는 크리스탈을 선택하여 응용 프로그램에서 CD4060 기능을 효과적으로 기능 할 수 있습니다.
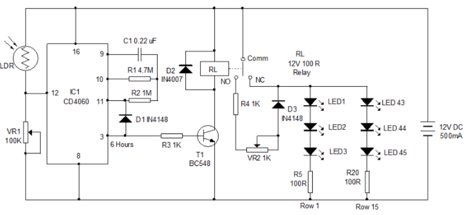
이 예에서 CD4060은 6 시간 지연이 내장 된 거리 조명 제어 시스템을 만드는 데 사용됩니다.이 설정은 재설정 핀에 연결된 조명 의존성 저항 (LDR)을 통합하여 주변 조명 레벨을 모니터링하는 데 도움이됩니다.빛이 특정 임계 값 아래로 떨어지면 LDR은 타이머를 재설정하기 위해 신호를 보냅니다.
재설정이 트리거되면 CD4060이 계산되기 시작하고 6 시간의 지연 후 연결된 LED 조명이 켜집니다.이 타이밍 지연은 원하는 타이밍 간격과 일치하도록 크리스탈 발진기 주파수를주의 깊게 구성하여 달성됩니다.

CD4060에 대한 다음 대안과 등가물을 탐색 할 수 있습니다.
• CD4060 (NTE4060과 같은 다양한 제조업체, MC14060,,, HCF4060,,, TC4060,,, Hef4060)
• 4020: 14 단계 바이너리 리플 카운터 (내장 발진기 없음)
• 4024: 7 단계 바이너리 리플 카운터 (내장 발진기 없음)
• 4040: 12 단계 바이너리 리플 카운터 (내장 발진기 없음)
• CD4024B: 7 비트 및 12 비트 구성으로 제공되며 실행 가능한 대체물로 사용될 수 있습니다.
이러한 대안은 IC에 포함되지 않은 경우 외부 발진기를 설계해야 할 수도 있습니다.
CD4060은 정확하고 일관된 시간 추적이 필요한 시스템을 만드는 데 이상적입니다.정확한 타이밍 간격을 생성하는 능력 때문에 산업 및 소비자 전자 제품에 널리 사용됩니다.타이머 회로를 설계하든 시간에 민감한 작업을 관리하든이 IC는 내장 발진기 및 카운터 기능으로 프로세스를 단순화합니다.
회로에 상당한 지연이 필요한 경우 CD4060은 신뢰할 수있는 선택입니다.정확한 지연이 중요한 가정 보안 시스템 또는 자동화 된 산업 공정과 같은 응용 프로그램에 특히 유용합니다.최소한의 구성 요소로 오랜 시간 간격을 제공하는 기능은 다양한 디자인에 편리한 옵션입니다.
CD4060은 고주파 신호를 더 작고 관리하기 쉬운 세그먼트로 나누는 데 탁월합니다.이 기능은 특히 적절한 작동을 위해서는 주파수 레벨 조정이 필요한 오디오 및 통신 시스템에서 특히 유용합니다.IC의 내장 카운터는 디비전 프로세스를 단순화하여 시간을 절약하고 추가 구성 요소의 필요성을 줄입니다.
CD4060은 또한 계산 이벤트 또는 운영이 필요한 응용 프로그램에 효과적입니다.기본 계산 작업에서 복잡한 산업 모니터링 시스템에 이르기까지 신뢰할 수있는 성능을 제공합니다.다목적 성은 이벤트 추적 또는 순차적 작업과 관련된 프로젝트를위한 솔루션입니다.
CD4060의 광범위한 애플리케이션은 유연성과 유용성을 보여 주므로 시간 관련, 주파수 관리 및 이벤트 계산 작업에 신뢰할 수있는 선택이됩니다.
Texas Instruments (TI)는 기술에 대한 혁신적인 기여로 유명한 반도체 산업의 글로벌 리더입니다.35 개국에서 운영되는이 회사는 방대한 재능있는 개인 팀을 모았습니다.Ti의 여정은 직원 중 한 명이 최초의 작업 통합 회로를 만들었을 때 1958 년에 시작되었습니다.
CD4060은 발진기와 바이너리 카운터를 결합하여 광범위한 타이밍 및 주파수 관련 작업을 처리하는 다목적 IC입니다.정확한 시간 지연, 주파수 부서 또는 안정적인 이벤트 계산이 필요하든 CD4060은 일관되고 사용하기 쉬운 기능을 제공합니다.유연한 디자인과 광범위한 응용 프로그램은 다양한 프로젝트에서 신뢰할 수있는 회로를 만드는 데 유용한 도구입니다.
문의를 보내 주시면 즉시 응답하겠습니다.
CD4060은 3V ~ 18V의 전압 범위 내에서 작동하므로 다양한 응용 프로그램에 적합합니다.그러나 가장 일반적으로 사용됩니다 표준 설정의 경우 5V.
CD4060 IC의 가격은 공급 업체에 따라 다를 수 있습니다. 지역.Jotrin과 같은 플랫폼을 최신 상태로 확인할 수 있습니다. 가격 세부 정보.
피어스 오실레이터는 크리스탈을 사용하여 제어합니다. 진동 주파수.크리스탈은 시리즈 공진에서 작동합니다 정확한 진동 보장 주파수.이 설정에서 회로 출력과 입력 사이에 낮은 임피던스 경로를 만듭니다. 공명은 180도 위상 이동을 일으 킵니다.이 위상 시프트가 도움이됩니다 긍정적 인 피드백을 유지하여 발진기가 작동하도록합니다 부드럽게.
CD4060 바이너리 카운터는 회로 회전하기 전에 16 펄스를 계산합니다. 에.이 메커니즘은 내장 바이너리 카운팅의 일부입니다 기능.
CD4060은 기본 타이머로 구성되어 지연을 생성 할 수 있습니다. 종료.타이머는 1에서 1에서 2 시간 이상.이런 식으로 사용하면 회로는 하중을 전원으로 전력합니다 설정 지연 시간이 시작되면 처음 및 자동으로 전환합니다. 완전한.
11월29일에서
11월29일에서
4월18일에서 147757
4월18일에서 111938
4월18일에서 111349
4월18일에서 83721
1월1일에서 79508
1월1일에서 66913
1월1일에서 63055
1월1일에서 63012
1월1일에서 54081
1월1일에서 52131