
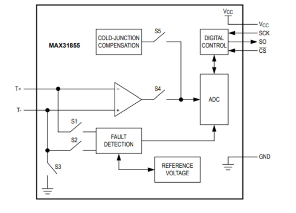
그만큼 최대 31855 열전대와 디지털 시스템 간의 정교한 링크 역할을하며, 콜드 접합 보상이 통합 된 14 비트 ADC를 특징으로합니다.마이크로 컨트롤러 (µC)와 완벽하게 연결하여 온도 모니터링의 정밀도를 향상시킵니다.다양한 버전은 MAX31855K와 같은 접미사로 식별 할 수있는 다양한 열전대 유형을 수용합니다.
Max31855는 ADC 호환성을 위해 열전대 신호를 처리하여 노이즈 간섭을 최소화합니다.열 전압을 0 ° C 벤치 마크에 정렬하여 환경 온도 변화를 보상합니다.K- 타입 열전대의 경우, 전압은 약 41µV/° C로 발현된다
vout = (41.276µV/° C) X (TR -TAMB)
각 열전대 유형은 뚜렷한 특성을 나타내므로 비선형 성능을 해결하기 위해 조정이 필요합니다.
이 구성 요소는 내부 다이 온도를 기준 접합부와 동기화하여 냉간 결합 보상으로 이들을 관리하는 열전대 접합부의 온도 불균형을 식별합니다.이 온도를 원시 열전대 데이터에 통합함으로써 정확한 "핫 접합"판독 값을 산출합니다.콜드 정션과 최대 31855는 장치를 전략적으로 배치하여 비슷한 온도를 공유하고 측정 일관성을 풍부하게합니다.당신은 종종 이것을 안정적인 온도로 설정에 배치 할 수 있으며, 열 측정의 차이에 깊은 투자를하는 사람들에게 신뢰성을 소중히 여깁니다.




|
특징 |
설명 |
|
통합은 설계 시간을 줄입니다 |
설계 프로세스를 단순화하여 시스템 비용을 낮 춥니 다. |
|
14 비트, 0.25 ° C 해상도 변환기 |
높은 정확도 온도 측정을 제공합니다. |
|
통합 콜드 결합 보상 |
콜드 결합 온도를 자동으로 보상합니다. |
|
여러 열전대 유형을 지원합니다 |
K-, J-, N-, T-, S-, R- 및 E- 타입과 호환
열전대. |
|
열전대 반바지 감지 |
GND 또는 VCC 로의 반바지를 감지하여 시스템을 개선합니다
신뢰할 수 있음. |
|
열전대 감지 |
열전대가 분리 된 시점을 식별합니다. |
|
마이크로 컨트롤러 인터페이스 호환성 |
대부분의 마이크로 컨트롤러와 쉽게 인터페이스합니다. |
|
SPI 호환 인터페이스 |
쉬운 데이터를위한 간단한 읽기 전용 SPI 인터페이스
의사소통. |
다음은 Maxim Integrated Max31855tasa+에 대한 제공된 사양을 기반으로하는 테이블입니다.
|
유형 |
매개 변수 |
|
공장 리드 타임 |
6 주 |
|
장착 유형 |
표면 마운트 |
|
패키지 / 케이스 |
8- SOIC (0.154, 3.90mm 너비) |
|
표면 마운트 |
예 |
|
핀 수 |
8 |
|
무게 |
506.605978mg |
|
작동 온도 |
-40 ° C ~ 125 ° C |
|
포장 |
튜브 |
|
게시 |
2013 |
|
pbfree 코드 |
예 |
|
부품 상태 |
활동적인 |
|
수분 감도 수준 (MSL) |
1 (무제한) |
|
종료 수 |
8 |
|
ECCN 코드 |
귀 99 |
|
유형 |
디지털 변환기에 열전대 |
|
터미널 위치 |
이중 |
|
터미널 형태 |
갈매기 날개
|
|
피크 리플 로우 온도 (셀) |
지정되지 않았습니다 |
|
기능 수 |
1 |
|
공급 전압 |
3.3v |
|
터미널 피치 |
1.27mm |
|
Time @ Peak Reflow 온도 용량 (S) |
지정되지 않았습니다 |
|
기본 부품 번호 |
최대 31855 |
|
핀 수 |
8 |
|
자격 상태 |
자격이 없습니다 |
|
출력 유형 |
디지털 |
|
공급 전압 |
3.3v |
|
인터페이스 |
SPI |
|
최대 공급 전압 |
3.6v |
|
최소 공급 전압 |
3V |
|
운영 공급 전류 |
900μa |
|
입력 유형 |
열전대 (다중) |
|
Current-Max (ISUP) 공급 |
1.5MA |
|
해결 |
1.75 b |
|
길이 |
4.9mm |
|
높이 좌석 (최대) |
1.75mm |
|
너비 |
3.9mm |
|
SVHC에 도달하십시오 |
알려지지 않은 |
|
ROHS 상태 |
ROHS3 준수 |

|
부품 번호 |
설명 |
제조업체 |
|
MAX31855NASA+신호 회로 |
아날로그 회로, 1 func, pdso8, rohs compliant, sop-8 |
최대 통합 제품 |
|
부품 번호 |
제조업체 |
패키지 / 케이스 |
핀 수 |
종료 수 |
pbfree 코드 |
ROHS 상태 |
포장 |
터미널 위치 |
|
MAX31855TASA+ |
최대 통합 |
8- SOIC (0.154, 3.90mm) |
8 |
8 |
예 |
ROHS3 준수 |
튜브 |
이중 |
|
TC4427EOA |
마이크로 칩 기술 |
8- SOIC (0.154, 3.90mm) |
8 |
8 |
예 |
ROHS3 준수 |
튜브 |
이중 |
|
TC7662BCOA |
마이크로 칩 기술 |
8- SOIC (0.154, 3.90mm) |
8 |
8 |
예 |
ROHS3 준수 |
튜브 |
이중 |
|
MCP1404-E/SN |
마이크로 칩 기술 |
8- SOIC (0.154, 3.90mm) |
8 |
8 |
예 |
ROHS3 준수 |
튜브 |
이중 |



산업 상황에서 최첨단 시스템의 영향은 생산성을 향상시키고 운영을 간소화하는 데 있습니다.자동화, 데이터 분석 및 IoT는 이러한 발전에 필수적입니다.주목할만한 측면은 장애를 방지하기 위해 기계 학습을 활용하는 예측 유지 보수에 중점을 둡니다.예를 들어, 공장은 이제 센서를 사용하여 장비 건강을 지속적으로 모니터링하여 예기치 않은 고장을 막는 통찰력을 제공합니다.스마트 공장의 변화는 혁신 및 시장 적응에 대한 산업 접근 방식을 재정의했습니다.
오늘날의 홈 가전 제품은 더 상호 연결되어 있으며 진화하는 스마트 홈 환경에서 역할을합니다.에너지 효율과 편안함을 강조하여 습관을 이해하고 설정을 최적화하기 위해 활용합니다.부하 크기에 따라 물 사용량을 교정하는 품목이나 세탁기가 만료되는 것을 경고하는 그림 냉장고.이러한 혁신은 지속 가능한 생활을 지원하면서 편의성을 향상시킵니다.친환경 기술을 향한 움직임은 정신적 소비의 사회적 가치를 반영합니다.
난방, 환기 및 에어컨 시스템은 실내 환경 품질에 크게 기여합니다.최신 HVAC 장치는 스마트 온도 조절 장치와 센서를 사용하여 점유 및 날씨에 따라 온도를 조정하여 편안함과 에너지 소비를 모두 향상시킵니다.태양 전지판과 같은 재생 에너지의 통합이 증가함에 따라 탄소 배출량 절단으로의 움직임이 강조됩니다.공기 여과의 혁신은 또한 예방 조치를 통해 공기질을 개선하고 건강을 지원하는 데 참여합니다.HVAC 시스템의 효율성 초점은 환경 청지기 직분을 추구하는 편안함에 대한 욕구를 조정합니다.
|
패키지 유형 |
패키지 코드 |
개요 번호. |
토지 패턴 번호. |
|
8 그래서 |
S8#4 |
21-0041 |
90-0096 |
아날로그 장치의 기본 부분 인 Maxim Integrated는 아날로그 및 혼합 신호 통합 회로에 대한 탁월한 전문 지식을 제공합니다.자동차, 산업 및 커뮤니케이션과 같은 부문에 대한 회사의 헌신은이 분야에서 저명한 기업으로 배치했습니다.
다양한 제품에는 전력 관리 솔루션, 고급 센서 및 강력한 마이크로 컨트롤러가 포함됩니다.이 제품들은 현대 전자 시스템의 복잡한 요구를 충족시키는 효율성과 기능을 향상시키는 것을 목표로합니다.예를 들어 센서 데이터 처리의 정밀도는 자동차 안전 기능에서 중요한 역할을하며 세심한 설계 및 실행의 필요성을 강조합니다.
캘리포니아 산호세에 본사를 둔 Maxim Integrated는 대륙 전체의 수많은 시설과 사무실이있는 놀라운 글로벌 발자국을 보유하고 있습니다.이 광범위한 존재는 다양한 산업과의 협력을 촉진하고 다양한 지역 환경에서 기술의 원활한 통합을 지원합니다.지역 파트너십을 형성하는 것은 특정 규제 및 시장 요구 사항에 맞는 솔루션을 개발하는 데 도움이되었습니다.
Max31855는 열전대 신호를 디지털 형태로 변환하도록 설계된 정교한 통합 회로입니다.정확한 콜드 접합 보상을 통합하여 SPI 인터페이스를 통해 14 비트 디지털 출력을 산출합니다.온도 정밀도가 활성화되는 시나리오에서는 그 역할이 주목할 만합니다.산업 환경에서는 신뢰성과 정밀도가 종종 전통적인 방법에 비유되어 디지털 데이터 정밀도가 자동화 된 프로세스를 향상시키는 방법을 보여줍니다.이러한 전환은 아날로그에서 디지털로 전환하여 온도 모니터링 시스템을 간소화하여 효율성을 강화합니다.
서미스터 및 열전대는 온도 측정에 필수적이며, 각각은 별개의 근본적인 원리로 작동합니다.서머 스터는 온도 변동에 따라 저항을 변화시킵니다.그들은 매우 민감하고 좁은 범위에 이상적입니다.열전대는 두 개의 다른 금속 사이에 전압을 생성하여 광범위한 온도 범위를 덮고 신속하게 반응 할 수 있습니다.이 센서를 활용하려면 고유 한 특성에 대한 깊은 이해가 필요합니다.이를 통해 특정 애플리케이션에 대한 맞춤형 선택을 허용하여 소비자 전자 제품 및 복잡한 엔지니어링 시스템에서 온도 모니터링 효능을 크게 향상시킵니다.
문의를 보내 주시면 즉시 응답하겠습니다.
10월24일에서
10월24일에서
4월18일에서 147757
4월18일에서 111938
4월18일에서 111349
4월18일에서 83721
1월1일에서 79508
1월1일에서 66913
1월1일에서 63055
1월1일에서 63012
1월1일에서 54081
1월1일에서 52131