
그만큼 IR2110 저 브리지 및 하프 브리지 구성과 같은 브리지 회로에서 하이 사이드 및 저 사이드 스위치를 관리하도록 조정 된 고급 고전압 드라이버 IC입니다.이 고속 드라이버 IC는 별도의 낮은 및 하이 사이드 출력을 제공하여 표준 CMO 및 LSTTL 로직 레벨과의 호환성을 촉진합니다.강력한 HVIC 및 래치 면역 CMOS 기술을 특징으로하는 IR2110은 까다로운 운영 환경을 견뎌내고, 최대 출력 전류가 2.5a의 피크 출력 전류와 340μa의 공급 전류를 지원하여 전압 범위를 지원하므로 다양한 고전력에 적합합니다.스위칭 작업.입증 된 설계 관행은 이러한 응용 프로그램의 성능과 내구성 사이의 균형을 강조합니다.
산업적으로 그리고 자동차 부문에서 IR2110은 도전적인 조건에서의 탄력성으로 선호되어 전력 변동 속에서 안정적인 성능을 보장합니다.실용적인 통찰력에 따르면이 드라이버를 통합 한 결과 부품 실패율이 줄어들어 복잡한 시스템의 수명과 신뢰성을 모두 향상시킵니다.
IR2110의 고속 기능은 재생 가능 에너지 시스템과 같은 빠르고 정확한 스위칭이 필요한 응용 분야에서 심각합니다.태양열 인버터에서 신속한 스위칭은 에너지 수율을 최적화하기위한 중추적 인 에너지 전환 효율을 향상시킵니다.기술이 발전함에 따라 IR2110과 같은 구성 요소의 지속적인 적응은 새로운 성능 표준을 충족시키기 위해서는 전자 설계에서 혁신과 전략적 예측의 역할을 강조해야합니다.

|
핀 번호 |
핀 이름 |
설명 |
|
1 |
봐라 |
저 사이드 게이트 드라이버의 출력 핀. |
|
2 |
com |
낮은 측정 구성을위한 반환 경로. |
|
3 |
VCC |
낮은면의 전원 공급 장치 핀. |
|
4, 8, 14 |
NC |
연결된 핀이 아닙니다. |
|
5 |
대 |
하이 사이드 드라이브의 경로 부동 소수점 핀을 반환하십시오. |
|
6 |
VB |
하이 사이드 드라이브에 사용되는 플로팅 공급 핀. |
|
7 |
호 |
하이 사이드 MOSFET에 사용되는 출력 신호 핀. |
|
9 |
VDD |
+5V 전원 공급 장치 핀.전압은 5V 여야합니다.4V 미만 사용
필요한 결과를 제공하지 않을 수 있습니다. |
|
10 |
힌 |
하이 사이드 드라이브에 사용되는 PWM 신호 입력. |
|
11 |
SD |
셧다운 핀은 시스템을 자동으로 끄는 데 사용되었습니다. |
|
12 |
린 |
저 사이드 드라이브의 PWM 신호 입력. |
|
13 |
VSS |
전원 공급 장치 GND 핀. |
|
기능/사양 |
세부 |
|
핀 수 |
14 |
|
패키지 유형 |
PDIP, SOIC |
|
DV/DT 면역 |
예 |
|
전압 잠금 아래 |
두 채널에 사용할 수 있습니다 |
|
입력 유형 |
CMOS Schmitt 트리거 입력을 아래로 당깁니다 |
|
종료 논리 |
사이클별로 에지 트리거 |
|
전파 지연 |
두 채널 모두 일치합니다 |
|
입력/출력 위상 관계 |
출력은 입력에 의해 위상 내에 있습니다 |
|
논리 호환성 |
3.3V 로직과 호환됩니다 |
|
게이트 드라이브 공급 범위 |
10 V - 20 v |
|
논리 공급 범위 |
3.3 v - 20 v |
|
지면 오프셋 |
논리 및 전원 접지는 ± 5 v입니다 |
|
출력 전류 |
2.5 a |
|
전압 공급 범위 |
10 V - 20 v |
|
상승 시간 |
35 ns |
|
가을 시간 |
25 ns |
|
턴온 지연 시간 (최대) |
120 ns |
|
턴 오프 지연 시간 (최소) |
94 ns |
|
운영 전류 공급 |
340 µA |
|
동등한 MOSFET 드라이버 |
MIC4608, UCC27714,,, FAN7392 |
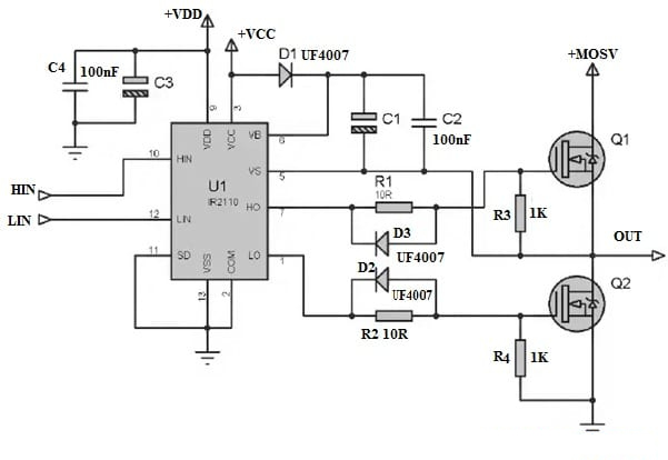
Half-Bridge 구성 내에서 IR2110은 하이 사이드 및 저 사이드 MOSFET의 정확한 처리를 보장합니다.이 IC는 세심한 전력 관리와 효율성 향상을 요구하는 시스템에서 지배적입니다.그 역할을 넘어서, 그것은 운영 요구와 함께 전력 흐름을 조화시키려는 사용자의 의도를 반영합니다.

IR2110 MOSFET 드라이버 회로에는 다이오드, 커패시터 및 MOSFET이 포함되어 있습니다.이 구성 요소는 부트 스트랩 회로의 중추를 형성하여 적절한 게이트 전압을 유지하는 본질을 캡처합니다.그들의 통합은 에너지 분포를 정제하겠다는 약속을 묘사합니다.
• 부트 스트랩 회로 및 커패시터 역학: 부트 스트랩 회로는 효율적인 브리지 설정의 하트 비트 역할을하여 커패시터 전하 차지 사이클을 가능하게합니다.이 섬세한 전압 균형은 MOSFET 게이트 기능에 활성화되어 명목 디자인을 운영 현실로 변환합니다.특정 회로 차이를 기반으로 한 커패시터 값의 실험은 성능 최적화를 탐구하는 것입니다.
• 빠른 스위칭 동작: 다이오드는 게이트 저항기를 우회하는 빠른 배출 경로를 위조하여 MOSFET 턴 오프 간격을 상당히 단축시킵니다.이 특성은 전자 통신의 속도에 대한 욕구와 공명하는 신속한 전환의 필요성을 충족시키기 때문에 고성능 맥락에서 소중합니다.
• 게이트 간 저항기: 조용한 수호자 역할을하는 게이트 투 소스 저항기는 소음이나 떠 다니는 게이트 문제로 인한 우발적 인 MOSFET을 방지합니다.신중하게 선택되고 전략적으로 배치 된이 저항은 시스템 무결성을 강화하여 챔피언이 외부 영향을주의 깊게 고려하는 디자인 철학을 반영합니다.
IR2110은 고속 스위칭 중에 전력 효율을 높이는 데 중요한 역할을합니다. 주로 모터 드라이브, 인버터 및 빠른 응답을 요구하는 시스템의 경우.신속한 스위칭 운영 관리에있어서의 역량은 에너지 손실을 최소화하여 효율성이 높아지는 데 기여합니다.이 구성 요소를 능숙하게 사용함으로써, 특히 정확도가 높은 산업 환경에서 시스템 신뢰성과 성능의 눈에 띄는 이익을보고합니다.
IR2110의 현저한 속성은 강한 전기 분리이며 잠재적으로 유해한 고출력 출력 전압으로부터 민감한 입력 회로를 보호하는 데 능숙합니다.이 기능은 전압 서지 및 교란으로부터 깨지기 쉬운 전자 부품을 보호하는 데 중요한 역할을하여 시스템의 운영 수명을 연장합니다.프로젝트 에서이 드라이버를 자주 활용하여 안전 조치를 향상시키고 장기 유지 보수 노력을 낮출 수 있습니다.
IR2110은 하프 브리지 및 풀 브리지 설정을 모두 처리하여 고급 전자 제품이 요구하는 원활한 양방향 전력 규정을 용이하게합니다.이 유연성은 전기 자동차의 추진 시스템 및 복잡한 소비자 전자 제품을 포함하여 광범위한 애플리케이션을 지원합니다.다양한 성능 수준을 유지하면서 다양성이 디자인 프로세스를 크게 단순화합니다.
모터 제어 응용 분야에서 IR2110은 모터 속도 및 방향의 상세한 변조를 가능하게합니다.빠른 스위칭 용량은 세심한 제어를 허용하며, 정확한 모터 동작을 요구하는 로봇 공학과 같은 응용 프로그램에 유용합니다.수년에 걸쳐,이 드라이버를 통합하면 자동화 기술의 발전을 돕는 원활한 작동과 효율성을 강화하는 것으로 관찰되었습니다.
전원 공급 장치를 전환 할 때 IR2110은 신뢰할 수있는 전력 관리에 중요한 역할을하며 다양한 상황에서 안정적인 전력 전달을 보장합니다.전원 공급 장치 설계에서의 역할은 향상된 하중 조절 및 효율성과 관련이 있습니다.IR2110의 능력을 활용하면 현대 전력 전자 장치에 미치는 영향을 강조하면서 우수한 성능 결과와 에너지 효율성을 이끌어 낼 수 있습니다.
문의를 보내 주시면 즉시 응답하겠습니다.
12월16일에서
12월15일에서
4월18일에서 147757
4월18일에서 111937
4월18일에서 111349
4월18일에서 83721
1월1일에서 79508
1월1일에서 66913
1월1일에서 63053
1월1일에서 63012
1월1일에서 54081
1월1일에서 52130