

|
핀 번호 |
핀 이름 |
설명 |
|
1 |
comp |
루프 보상 노드.이 핀은 커패시터를 연결합니다
제어 루프의 안정화 및 정확한 LED 전류를 달성하기위한 GND. |
|
2 |
VCC |
전원 공급 장치 핀 |
|
3 |
FB |
피드백 전압 입력 핀 |
|
4 |
CS |
현재 감각 핀 |
|
5, 6 |
물을 빼다 |
내부 HV 전원 MOSFET 배수 |
|
7, 8 |
Gnd |
접지 핀 |
|
사양 / 기능 |
세부 |
|
작동 전압 |
8.5V ~ 18V |
|
최대 싱크 전류 |
5MA |
|
통합 전력 MOSFET |
650V |
|
LED 현재 정확도 |
± 3% |
|
시작 전류 |
초 저장 (33UA) |
|
패키지 유형 |
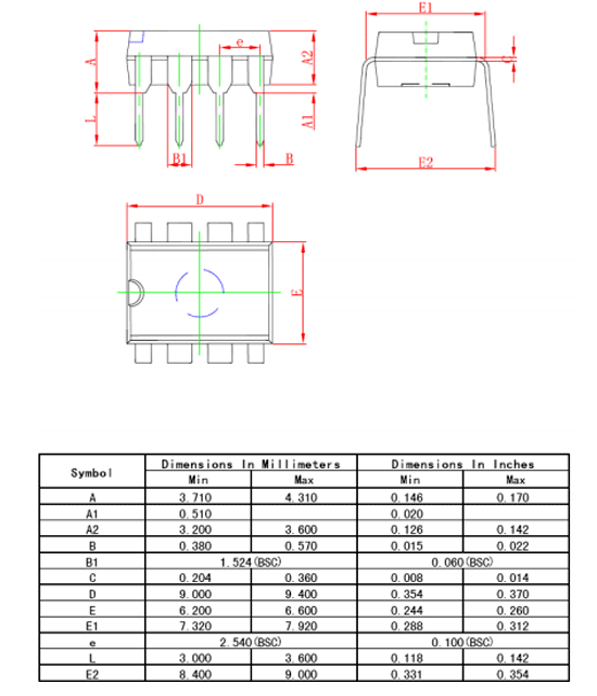
DIP-8 |
|
BP3316D의 대안 |
OB3350, SSL5015 |
|
다른 디스플레이 드라이버 IC |
LM3914,,, LM3915,,, 최대 7219 |
그만큼 BP3316D LED 조명 애플리케이션에서 일관된 전류 출력을 제공하기 위해 복잡하게 제작되어 현대 조명 기술의 기본 부분으로 배치됩니다.위험한 전도 모드에서 작동하면 칭찬할만한 역수를 달성 할뿐만 아니라 총 고조파 왜곡 (THD)을 효과적으로 최소화합니다.이 측면은 간섭 가능성을 완화하고 전반적인 시스템 성능을 강화하기 때문에 수많은 장치가 상호 연결된 시나리오와 관련이 있습니다.또한 BP3316D의 효율성은 에너지 소비를 낮추는 데 주목할만한 역할을하며 글로벌 지속 가능성 이니셔티브와 공명합니다.

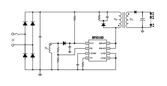
• VCC 핀은 지상 (GND)에 연결된 바이 패스 커패시터와 함께 AC 전원에 연결됩니다.이 구성은 전압 레벨을 안정화하고 원활한 작동을 보장하는 데 유용합니다.
• VCC 전압이 턴온 임계 값을 초과하면 내부 회로가 활성화되어 Comp 핀 전압이 1.5V로 빠르게 증가합니다.이 빠른 응답은 LED 출력의 적시 조절을 달성하기 위해 활성화됩니다.
FB 핀은 이중 목적을 제공합니다. 출력 전압을 지속적으로 모니터링하면서 변압기 탈기 신호를 감지합니다.이 이중 기능은 다양한 부하 조건에 대한 운전자의 적응성을 향상시킵니다.
• 저항을 통해지면에 연결된 CS 핀은 전력 MOSFET을 통해 흐르는 전류를 측정합니다.이 현재 감지는 최적의 성능을 유지하고 잠재적 인 과부하 손상으로부터 보호하는 데 핵심입니다.
실제 응용 분야에서 강력한 보호 메커니즘을 통합하는 것의 중요성은 심오합니다.BP3316D는 시스템 신뢰성을 실질적으로 강화시키는 다양한 보호 기능을 포함합니다.
• 예상치 못한 실패에 대한 LED 방패의 개방 회로 및 단락 보호.
• VCC 과잉 전압 및 전압 보호는 운전자가 안전한 매개 변수 내에서 기능하도록합니다.
• CS 저항기 개방 보호 및 사이클 별 전류는 시스템의 수명을 더욱 확장하여 컨텍스트에서 세심한 설계 및 구현의 필요성을 강조합니다.
BP3316D는 LED 전구를 적용하는 데 역동적 인 역할을하며 에너지 효율에 크게 영향을 미치면서 고품질 조명을 보장합니다.이 전구를 설계 할 때는 BP3316D의 열 관리 및 전기적 특성을 고려하는 데 사용됩니다.알루미늄 방열판 사용과 같은 효과적인 열 소산 전략은 LED 전구의 수명을 크게 연장하여 시간이 지남에 따라 최대 성능을 유지할 수 있습니다.이 관행은 지속 가능한 솔루션에 대한 약속을 반영하여 내구성과 효율성을 우선시하는 다양한 산업과 공명합니다.
Spotlight Applications에서 BP3316D는 집중적이고 조절 가능한 조명을 달성하기위한 기본입니다.광 분포의 정밀도는 주로 아트 갤러리 및 소매 공간과 같은 환경에서 권위가 있으며, 올바른 분위기는 인식을 형성하고 행동에 영향을 줄 수 있습니다.고급 광학을 BP3316D와 통합함으로써 광 출력을 더 세분화하여 특정 요구에 맞는 맞춤형 경험을 만듭니다.현장 관찰은 이러한 개인화 된 조명 솔루션이 종종 참여와 만족도를 높이는 것으로 나타났습니다.
PAR30 및 PAR38 LED 램프에서 BP3316D의 통합은 에너지 사용량을 최소화하면서 강력한 조명을 제공 할 수있는 능력을 보여줍니다.이 램프는 주거 및 상업적 맥락에서 자주 사용하여 밝기와 효율성 사이의 균형을 달성하는 것의 중요성을 강조합니다.디밍 기능을 추가하면 에너지를 보존 할뿐만 아니라 다양한 시나리오에서 이러한 램프의 다양성을 향상시킵니다.시간 또는 특정 활동에 맞게 조명 강도를 조정하는 것은 생활 환경과 작업 환경 모두에서 편안함과 기능을 향상시키는 것으로 나타났습니다.
BP3316D가 T8 및 T10 LED 현에 사용되면 사무실 및 창고와 같은 광대 한 영역에서 완벽한 조명 통합을 용이하게합니다.광 분포의 균일 성은 가시성과 안전에 직접적인 영향을 미치기 때문에 이러한 환경에서 사용됩니다.스마트 조명 컨트롤을 구현하면 이러한 LED 문자열의 기능을 더욱 증가시켜 점유 및 자연광 변화에 대응하는 적응 형 조명 솔루션이 가능합니다.이러한 적응성은 효율성과 경험을 모두 강조하는 지속 가능한 관행에 대한 경향이 커지고 있습니다.
광범위한 LED 조명 솔루션에 걸친 BP3316D의 다양성은 현대 조명 설계에서 그 중요성을 강조합니다.장식 비품에서 실용적인 산업 조명에 이르기 까지이 구성 요소의 성능은 신중한 설계 및 응용 프로그램을 통해 향상 될 수 있습니다.IoT 장치와 연결되는 스마트 조명 시스템과 같은 새로운 기술을 조사하면 에너지 관리 및 상호 작용을 향상시키는 혁신적인 접근 방식으로 이어질 수 있습니다.지능형 조명 시스템으로의 전환은 조명 애플리케이션의 지속 가능성과 효율성에 대한 수요 증가에 따라 필요한 진화를 반영합니다.

문의를 보내 주시면 즉시 응답하겠습니다.
12월20일에서
12월20일에서
4월18일에서 147778
4월18일에서 112029
4월18일에서 111351
4월18일에서 83786
1월1일에서 79584
1월1일에서 66972
1월1일에서 63108
1월1일에서 63041
1월1일에서 54097
1월1일에서 52195