

|
핀 번호 |
이름 |
설명 |
|
1 |
1 아웃 |
첫 번째 OP-AMP의 출력 |
|
2 |
1 인의 뜻 |
첫 번째 OP-AMP의 반전 입력 |
|
3 |
1in+ |
첫 번째 OP-AMP의 비 반전 입력 |
|
4 |
vcc- |
지면 |
|
5 |
2in+ |
두 번째 OP-AMP의 비 반전 입력 |
|
6 |
2 인의 뜻 |
두 번째 OP-AMP의 반전 입력 |
|
7 |
2 아웃 |
두 번째 op-amp의 출력 |
|
8 |
VCC+ |
공급 전압 |



그만큼 TL072 운영 앰프는 고속의 저음 JFET 입력 설계를 위해 전자 제품에서 눈에 띄고 듀얼 OP-AMPS를 소형 패키지에 통합합니다.이 아키텍처는 최소한의 고조파 왜곡을 보장하여 오디오 사전 증폭과 같은 고 진수 애플리케이션에 이상적입니다.명확하고 정확한 신호를 제공하는 능력은 충실도와 선명도가 기본적인 속성 인 전문 오디오 장비의 필수품이되었습니다.
입력 바이어스 및 오프셋 전류가 특징 인 TL072는 신호 증폭에서 필터링에 이르기까지 다양한 회로 설계에 대한 적응성을 제공합니다.신뢰성과 유연성은 까다로운 응용 분야에서 신호 무결성을 보존하는 데 중점을 둔 선호 선택입니다.듀얼 OP-AMPS는 대부분 스테레오 설정 및 통합 오디오 시스템에 효과적이며 기능을 향상시키는 동시에 공간을 최적화합니다.신중한 전원 공급 조정을 통해 왜곡을 더 최소화하여 정확성과 다양성을 보여줍니다.
TL072 운영 앰프는 오디오 프리 증폭기에서 지배적 인 역할을하며, 대부분 고품질의 청취 경험에 대한 정밀도를 달성하고 왜곡을 최소화하는 데있어.노이즈가 적고 간섭이 줄어든 오디오 출력을 보장하여 선명도와 충실도 향상에 기여합니다.이 기술적 인 미세는 몰입 형 경험에 대한 당신의 욕구를 충족시킵니다.또한 TL072는 볼륨,베이스 및 고음과 같은 미세 조정 오디오 매개 변수를 허용하여 개인 선호도에 맞는 맞춤형 사운드 프로파일을 제공합니다.
TL072의 응용은 다양한 전압 비교 기능으로 인해 오디오 시스템을 넘어 확장됩니다.전압 조절, 신호 컨디셔닝 및 아날로그 계산에 효과적으로 사용됩니다.제어 시스템 및 계측에서 TL072는 정밀성과 적응성으로 인해 두드러집니다.이 구성 요소를 선호하는 데있어 신뢰성이 역할을하는 수많은 전문 기능에 대해 선호 할 수 있습니다.
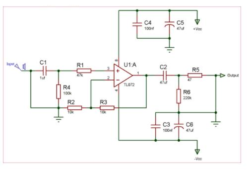
오디오 사전 증폭의 세계에서 TL072는 예산 친화적 인 상태를 유지하면서 음질을 강화하기위한 강력한 도구 역할을합니다.이 작동 증폭기는 최상위 성능으로 탁월하여 입력이 출력에 연결되면 소음이 적고 무시할 수있는 왜곡으로 오디오를 제공합니다.높은 입력 임피던스 덕분에 저항 R4의 값을 높이면 노이즈 플로어와 왜곡을 낮추어 성능을 향상시킬 수 있습니다.반면, 저항 R1은 임피던스 밸런싱의 핵심이며, 명확한 신호 전송을 보장하기 위해 전문 오디오 구성에서 일반적으로 연마되는 전술입니다.
부정적인 피드백 저항 R2 및 R3에 대한 의도적 인주의가 중요합니다.그들의 주요 작업은 출력 신호를 측정하고 미세 조정하는 것입니다.그들의 가치에서 완벽한 평형을 달성하는 것은 정교한 도전입니다. 과도하게 설정하면 노이즈를 증폭시킬 수 있습니다.너무 낮 으면 왜곡을 악화시킵니다.이 복잡한 밸런싱은 미세 조정 악기와 유사하며, 사소한 조정은 전반적인 음향을 크게 향상시킬 수 있습니다.
가능한 노이즈 문제를 해결하기 위해 R6은 방전을 조절하거나 커패시터 C2를 통한 흐름을 안정화시키는 데 사용됩니다.이 구성 요소의 효과는 라이브 공연 중에 신호 순도를 유지하기 위해 사운드 엔지니어의 훌륭한 조정에 비유 될 수 있습니다.
응용 프로그램 회로


|
특징 |
설명 |
|
저전력 소비 |
최소한의 전력 사용량으로 효율적인 작동. |
|
입력 바이어스 전류 및 오프셋 전류 |
낮은 입력 바이어스 및 오프셋 전류에 최적화되었습니다
정밀 응용 프로그램. |
|
단락 보호 |
출력 단락에 대한 내장 보호. |
|
래치 업 무료 작동 |
래치 업 문제없이 안정적인 작동을 보장합니다. |
|
듀얼 op-amp |
하나의 IC 패키지에 2 개의 작동 증폭기가 포함되어 있습니다. |
|
높은 입력 임피던스 |
높은 임피던스 소스와 인터페이스를 촉진합니다. |
|
내부 주파수 보상 |
광범위한 조건에서 안정적인 작동을 보장합니다. |
|
넓은 전압 범위 |
넓은 공통 모드 (VCC+까지) 및 차동을 지원합니다
전압 범위. |
• LM358
• NE5532
• OPA827

Stmicroelectronics는 반도체 Dominion의 주요 엔티티로서 자신을 구별하여 광범위한 마이크로 일렉트로닉스 애플리케이션에서 획기적인 발전에 대한 감탄을 얻었습니다.이 회사는 실리콘 기술, 뛰어난 제조 능력 및 시스템 온 칩 (SOC) 기술의 진보를 촉진하기 위해 잘 선택된 전략적 제휴에 대한 광범위한 노하우를 적절하게 활용합니다.시장이 신속하게 발전하고 수렴 추세가 등장함에 따라 이러한 변화를 해결하는 것은 역동적 인 도전이됩니다.연구 개발에 대한 회사의 지속적인 투자는 발명 능력을 자극하고 산업 계층에서의 입지를 유지합니다.업계 애호가들은 기술 기술과 통찰력있는 시장 지식의 융합이 그들의 성과의 요인임을 종종 인정합니다.영구적으로 진화하는 기술 환경에서 미래 추세를 적응시키고 예상하는 능력은 상당한 이점이됩니다.
Stmicroelectronics의 승리는 실리콘 기술의 깊은 지휘와 복잡하게 연결되어 있습니다.이 심오한 전문 지식은 다양한 산업 요구를 충족시키는 데 효율적이고 능숙한 솔루션을 제작하는 방법을 제기합니다.정밀성과 신뢰성의 가치, 속성 stmicroelectronics는 지속적으로지지합니다.고급 재료를 주입하고 제조 방법론을 최적화함으로써 회사는 제품의 기능을 향상시킬뿐만 아니라 기술 발전에 대한 부문 간 협업을 통해 혁신을 장려합니다.
이 테이블은 정리 된 개요를 제공합니다 TL072CN'에스 규정 준수 정보와 함께 사양 및 속성.
|
유형 |
매개 변수 |
|
산 |
구멍을 통해 |
|
장착 유형 |
구멍을 통해 |
|
패키지 / 케이스 |
8-DIP (0.300, 7.62mm) |
|
핀 수 |
8 |
|
공급 업체 장치 패키지 |
8-DIP |
|
무게 |
4.535924G |
|
요소 수 |
2 |
|
작동 온도 |
0 ° C ~ 70 ° C |
|
포장 |
튜브 |
|
부품 상태 |
쓸모 없다 |
|
수분 감도 수준 (MSL) |
제한 없는 |
|
최대 작동 온도 |
70 ° C |
|
최소 작동 온도 |
0 ° C |
|
기본 부품 번호 |
TL072 |
|
공급 전압 |
18V |
|
채널 수 |
2 |
|
회로 수 |
2 |
|
최대 공급 전압 |
36v |
|
최소 공급 전압 |
6V |
|
운영 공급 전류 |
4MA |
|
공칭 공급 전류 |
5MA |
|
출력 전류 |
40ma |
|
전류 - 공급 |
4MA |
|
최소 입력 전압 |
12V |
|
슬림 속도 |
16V/μs |
|
증폭기 유형 |
J-FET |
|
공통 모드 거부 비율 (CMRR) |
70dB |
|
전류 - 입력 바이어스 |
20PA |
|
최대 입력 전압 |
15V |
|
전압 - 공급, 단일/듀얼 (±) |
6V ~ 36V ± 3V ~ 18V |
|
채널 당 출력 전류 |
40ma |
|
입력 오프셋 전압 (VOS) |
3MV |
|
대역폭 |
3MHz |
|
대역폭 제품을 얻습니다 |
4MHz
|
|
전압 게인 |
106.02dB |
|
전압 - 입력 오프셋 |
3MV |
|
최대 이중 공급 전압 |
18V |
|
최소 이중 공급 전압 |
3V |
|
이중 공급 전압 |
± 15V |
|
증폭기 수 |
2 |
|
키 |
4.95mm |
|
길이 |
10.16mm |
|
너비 |
7.11mm |
|
SVHC에 도달하십시오 |
SVHC 없음 |
|
방사선 경화 |
아니요 |
|
ROHS 상태 |
ROHS3 준수 |
|
무료로 리드 |
무료로 리드 |
문의를 보내 주시면 즉시 응답하겠습니다.
TL072CP의 완전한 분석을 실행하려면 정확한 핀 구성을 위해 데이터 시트에 컨설팅하여 시작하십시오.DC 전압을 올바르게 측정하는 것은 지배적입니다.접지를 위해 섀시에 검은 색 프로브를 놓고 핀 8 (V+ 공급) 및 핀 4 (V- 공급)에 빨간색 프로브를 연속적으로 적용하십시오.이 방법은 잠재적 이상을 발견하기위한 토대를 마련합니다.또한, 기능 생성기를 오실로스코프와 통합하면 들어오는 신호에 대한 앰프의 반응을 검사하고, 성능 속성에 대한 더 깊은 이해를 낳고, 설계 구별을 포괄적으로 탐색하는 타고난 호기심을 제공합니다.
아날로그 회로 설계의 세계에서 Op-Amps는 적응성 덕분에 다양한 자원으로 나타납니다.부정적인 피드백을 활용하면 외부 구성 요소를 통해 게인 및 임피던스와 같은 요소를 조정하여 OP-AMP의 고유 한 불일치에 대한 의존성을 완화 할 수 있습니다.이러한 유연성은 오디오 장치에서 제어 메커니즘에 이르기까지 다양한 응용 프로그램에서 빛을 발합니다. 다양한 조건에서 높은 표준의 성능을 유지하려는 노력과 일치합니다.
표준 OP-AMPS는 일반적으로 30 ~ 40 Ma의 전류 또는 싱크 전류를 공급하지만 특정 변이체는 100mA 이상을 지원합니다.출력이 높은 사람들은 1000mA 이상을 제공 할 수 있으며, 전력 증폭과 같은 상당한 전류가 필요한 응용 분야의 요구를 해결할 수 있습니다.이러한 사양을 파악하면 OP-AMPS를 적절한 응용 프로그램과 정렬하는 데 도움이됩니다.
이 OP-Amps는 고압 JFET 및 양극성 트랜지스터를 병합하여 속도로 눈에 띄게됩니다.높은 슬림 속도 및 낮은 입력 바이어스 전류와 같은 공유 특성으로 인해 정확한 신호 처리를 요구하는 응용 분야에 호소력이 있습니다.모델 간 사소한 사양 차이는 고유 한 선호도를 유치하여 각 모델이 특정 운영 요구를 충족시키고 설계 대안에서 선택한 다양성을 반영 할 수 있습니다.
TL072 시리즈는 고속 JFET을 사용하여 최소한의 입력 바이어스 및 오프셋 전류로 피크 성능을 보장하여 다양한 응용 분야의 효율을 최적화합니다.그들의 포함은 오디오 및 기기 앰프에서 추구하는 우수한 입력 임피던스와 신속한 스위칭 기능을 확보하는 데 중요합니다.JFET을 사용하기로 한 결정은 기술 의사 결정에서 합리성과 창의성의 교차점을 반영하여 엔지니어링 요구와 생산 고려 사항 사이의 균형 잡힌 접근 방식을 나타냅니다.
TL07X 시리즈는 오디오 애플리케이션에서 최소한의 고조파 간섭을 유지하여 0.003%에 불과한 총 고조파 왜곡 (THD) 속도를 상당히 낮게 얻습니다.13V/μs의 슬리트 속도 용량과 함께이 비교할 수없는 오디오 선명도는 고품질 오디오 시스템에 대한 시리즈의 적절성을 확인합니다.왜곡이 낮은 헌신은 순도와 우수성에 대한 당신의 기대에 공명하는 우수한 사운드 재현 충실도를 달성하기위한 집단 산업의 야망을 반영합니다.
TL072X의 핀 기능을 이해하는 것은 효율적인 회로 통합 및 안정적인 설계를위한 필수입니다.역 입력 (1 인치 및 7 인치)은 신호 단계를 조정하는 반면, 비 반전 입력 (4 인치 및 6 인치+)은 각각 직접 및 보조 신호를 수용합니다.출력 (2 아웃 및 8 아웃)은 증폭 된 신호를 제공하고 대체 신호 라우팅을 지원합니다.핀 5 및 10은 NC (연결 없음)로 표시되어 PCB 레이아웃을 단순화합니다.전원 공급 장치 핀, 9 VCC+및 10 VCC-는 회로 안정성을 유지하고 필요한 양성 및 네거티브 레일을 제공합니다.이러한 역할에 대한 친숙 함은 회로 효율성을 향상시키고 엔지니어링 설계에 필요한 구조화 된 접근 방식을 반영하여 신뢰할 수있는 작동을 보장합니다.
11월22일에서
11월22일에서
4월18일에서 147757
4월18일에서 111937
4월18일에서 111349
4월18일에서 83721
1월1일에서 79508
1월1일에서 66913
1월1일에서 63053
1월1일에서 63012
1월1일에서 54081
1월1일에서 52130