
그만큼 2SC5200 Toshiba의 고출력 NPN 트랜지스터입니다.이 트랜지스터는 자주 오디오 주파수 (AF) 앰프 및 고전력 오디오 회로에서 사용됩니다.수집기 전류 및 고전류 이득은 강력한 성능이 필요한 응용 프로그램에 이상적인 선택입니다.To-264 패키지는이 트랜지스터를 제압하여 230V의 수집기-이미 터 전압 (VCE)과 30A의 수집기 전류를 지원하여 텔레비전, 오디오 시스템, 휴대 전화 및와 같은 광범위한 장치에 사용될 수 있습니다.산업 통제.
까다로운 조건을 견딜 수 있도록 제조 된 2SC5200은 새로운 디자인과 TTA5200의 대체품으로 구성된 구성 요소가되었습니다.고전력과 전류를 처리 할 수있는 능력은 고출력 출력 애플리케이션의 지속적인 요구에 부응 할 수 있도록합니다.섬세한 오디오 시스템에서 트랜지스터의 고전류 게인은 명확성과 전력을 유지하는 데 도움이됩니다.다목적 성은 산업 제어 시스템의 안정성에서부터 모바일 장치의 빠른 통신 요구에 이르기까지 다양한 환경에서 빈번한 외관으로 더 보여줍니다.
높은 수집기 전류 및 스위칭 주파수 시나리오에서 2SC5200은 빠르게 가열되어 효율적인 열 관리가 필요합니다.방열판의 통합은 회로 과열을 방지하는 데 중요한 역할을하며, 특히 안정적인 성능과 구성 요소 수명이 우선 순위 인 앰프 회로 설계에서 역할을합니다.열 소산이 관리되는 효과는 시스템의 전반적인 신뢰성과 효율성에 큰 영향을 줄 수 있습니다.
보완 2SA1943과 종종 2SC5200은 푸시 풀 회로를 사용하는 클래스 B 앰프의 균형 잡힌 작동과 비슷한 시너지를 설정합니다.이 페어링은 단순히 기술적 일뿐 만 아니라 명확성과 깊이로 공명하는 고품질 오디오 출력을 제공하는 것으로 해석됩니다.많은 사람들이 종종 트랜지스터와 방열판 사이에 열 그리스 또는 화합물을 사용하여 열 전달 효율을 향상시켜 트랜지스터가 최적의 조건에서 작동하도록합니다.
2SC5200의 실질적인 구현은 열 관리에 대한 예리한 시선을 필요로하며, 열 런 어웨이를 피하기 위해 고 충실도 오디오 앰프의 일반적인 과제입니다.2SC5200 및 2SA1943과 같은 일치하는 쌍을 사용하면 왜곡을 최소화 할 수 있습니다.또한, 과도한 온도 보호 회로를 통합하는 것은 과도한 열에 대한 보호 역할을하며, 이는 트랜지스터의 작동 수명을 손상시킬 수 있습니다.
구성 요소의 강력한 설계 및 기능은 신뢰할 수 있고 효율적인 전자 시스템을 구축하기위한 미묘한 선택 프로세스를 보여줍니다.2SA1943과 2SC5200의 전략적 페어링은 성능을 극대화 할뿐만 아니라 전력, 효율성 및 내구성 사이의 얇은 선을 탐색합니다.전자 디자인에 대한이 사려 깊은 접근 방식은 고출력 전자 시스템의 개발을 주도하는 기술적 및 정서적 요소에 대한 깊은 이해를 반영합니다.
• 2SD1313
• 2SC5242
• 2SC3320
• FJL4315
• MJL3281A
• KTC5242
• TTC5200
• MJL13002A
• 2SA1943

2SC5200 트랜지스터는 다양한 회로 내에서 작동에 필수적인 3 개의 1 차 터미널로 설계되었습니다.
베이스 터미널은 트랜지스터의 바이어스를 제어하는 입력 핀 역할을합니다.작은 전류 또는 전압을 적용함으로써,베이스는 수집기와 이미 터 사이의 전류 흐름을 조절합니다.이 상호 작용은 트랜지스터의 기능에 필요하며 컷오프, 활성 또는 채도에 관계없이 작동 상태를 지시하는 게이트웨이로 볼 수 있습니다.
수집기는 주 전류가 흐르는 터미널입니다.회로의 하중에 연결되어 트랜지스터를 통해 외부 전원에서 이미 터로 전류를 전송하는 것을 용이하게합니다.전력 증폭 및 스위칭 작업에는 수집기의 역할이 필요합니다.
이미 터는 트랜지스터를 통해 흐르는 전류의 출구 지점 역할을합니다.일반적으로 회로의지면 또는 제로 잠재력에 연결되어 효율적인 전류 출구를 보장합니다.이로 인해 회로 경로가 완료되고 전반적인 작동이 안정화됩니다.
실제 시나리오에서는 이러한 핀의 정확한 구성에주의를 기울여야합니다.오디오 증폭 시스템에서베이스의 올바른 바이어스는 왜곡을 상당히 줄여서 음향 충실도를 향상시킬 수 있습니다.응용 프로그램을 전환 할 때, 정밀한 기본 제어는 전도성 상태와 비 결합 상태 사이의 빠른 전환에 적합하여 최적의 성능을 보장합니다.열 안정성 및 트랜지스터 신뢰성에 대한 강력한 이미 터 접지의 영향.견고한 접지 연결을 보장하면 과열을 완화하고 산업 및 소비자 전자 제품에 대한 장기 운영 안정성을 촉진합니다.또한 효율적인 수집기 부하 연결이 중요합니다.부하 연결이 잘못되면 최적의 성능과 잠재적 인 트랜지스터 손상이 발생할 수 있습니다.세심한 전류 및 전압 계산이 지원하는 잘 만들어진 레이아웃은 2SC5200이 매개 변수 내에서 작동하여 일관되고 신뢰할 수있는 성능을 제공하는 데 도움이됩니다.
|
사양 |
세부 사항 |
|
유형 |
고출력 NPN 트랜지스터 |
|
패키지 |
TO-264 |
|
애플리케이션 |
오디오 앰프 (Hifi) |
|
전환 |
쉽게 켜거나 끄기 쉽습니다 |
|
작동 주파수 |
낮은 ~ 고주파수 범위 |
|
파워 드롭 |
켜져있을 때 |
|
고조파 왜곡 |
낮은 |
|
전환 주파수 |
30MHz |
|
수집기 전류 (IC) |
15a |
|
기본 전압에 이미 터 (VBE) |
5V |
|
수집기에서 이미 터 전압 (VCE) |
230V |
|
기본 전류 (IB) |
1.5A |
|
작동 온도 |
-55 ° C ~ 150 ° C |
|
전력 소실 (PD) |
150W |

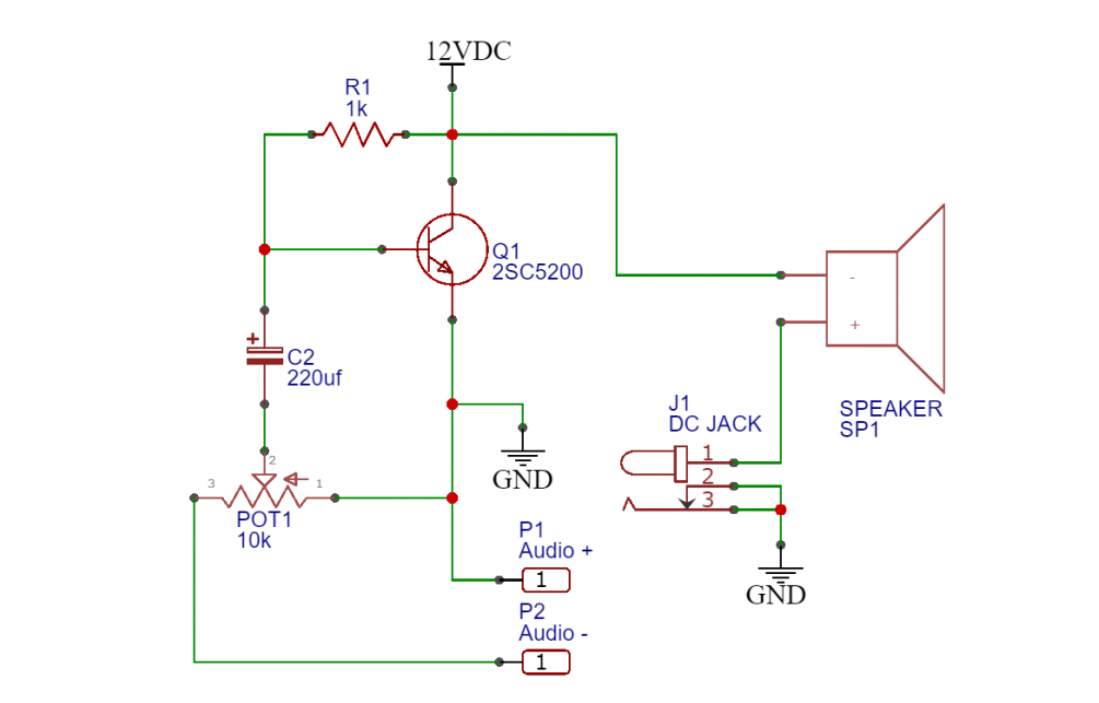
기능적 오디오 증폭기 회로는 2SC5200 트랜지스터를 사용하여 구성 할 수 있습니다.이 설정에는 0.5W 8-OHMS 스피커, 10K 전위차계, 1K 저항기, 220UF 커패시터, 12V DC 전원 공급 장치, 3.5mm DC 잭 및 빵 보드가 포함됩니다.
회로의 작동은 스마트 폰 또는 PC와 같은 소스의 오디오 신호로 시작됩니다.먼저, 오디오 신호는 전위차계를 통해 공급되므로 사용자는 입력 전압 레벨을 조정하고 본질적으로 볼륨을 제어 할 수 있습니다.그런 다음 커패시터는 신호 내의 DC 구성 요소를 차단하여 AC 구성 요소 만 트랜지스터의베이스 터미널에 도달하도록합니다.이 AC 구성 요소는 오디오 증폭에 좋습니다.다음으로,베이스에 도달하면 2SC5200 트랜지스터는 신호를 증폭시켜 희미한 사운드를 강력하고 명확한 출력으로 변환합니다.증폭 된 출력은 수집기 터미널로부터 얻어지고 라우드 스피커의 음성 단자로 라우팅된다.마지막으로, 라우드 스피커의 양의 터미널은 전원 공급 장치에 직접 연결됩니다.
관련된 상당한 전력 증폭을 고려할 때 트랜지스터는 열을 생성합니다.과열을 방지하기 위해 방열판이 사용되어 효율적인 작동을 유지하고 장치의 장수를 확장합니다.이 예방 조치는 구성 요소가 시간이 지남에 따라 고성능을 계속 제공 할 수 있도록 잘 알려진 관행입니다.설명 된 오디오 증폭기 회로는 몇 가지 실제 시나리오에서 사용되는 것을 발견합니다.그것은 일반적으로 음악 녹음 스튜디오에서 활용되어 고 충실한 사운드를 캡처하고 재생하는 것이 예술과 과학입니다.이 회로는 또한 군사 음향 기술의 개발에 필수적이며 효과적인 배치를위한 음파의 정확한 증폭을 향상시킵니다.또한 HVAC 레이더 시스템은 사운드 신호를 증폭하여 감지 기능을 향상시키기 때문에이 회로의 이점을 얻습니다.이러한 다양한 응용 분야는 다양한 고층 분야에서 2SC5200 트랜지스터의 다양성과 관련성을 강조합니다.
2SC5200 트랜지스터는 광범위한 용도에 걸쳐 적응성으로 평가됩니다.탁월합니다.
• 오디오 주파수 증폭기
• 중간 전원 스위치
• AF/RF 회로
• 고전류 스위칭 하중은 최대 15a입니다
• 낮은 슬림 속도 장치
• 푸시 풀 구성
• 고출력 오디오 회로
• 고전류 회로
• 전압 조절기 회로
• 중간 전력 회로
이러한 속성은 200W 스테레오 시스템에 적합하며 5Hz에서 100kHz의 주파수 응답과 0.75VRM의 감도가 필요합니다.2SC5200 트랜지스터에는 PB-FREE 또는 ROHS 표준을 준수하는 별도의 3 자리 로트 번호가 있습니다.이러한 준수는 환경에 책임있는 전자 설계에 유용하여 제품의 글로벌 안전 및 환경 가이드 라인을 준수하는 것에 대한 확신을 제공합니다.
2SC5200 트랜지스터 구조적 속성, 운영 메커니즘 및 실제 배포의 상세한 탐색은 고출력 오디오 회로의 성능과 신뢰성을 향상시키는 역할을 보여줍니다.2SC5200의 능력을 완전히 활용하려면 효율적인 열 관리 및 규제 표준 준수에 대한 강조가 중요합니다.이를 통해 트랜지스터가 다양한 까다로운 환경에서 성과 기대치를 충족 할뿐만 아니라 궁극적으로 전자 제품 분야의 지속적인 발전과 혁신적인 응용을 반영합니다.
문의를 보내 주시면 즉시 응답하겠습니다.
10월8일에서
10월8일에서
4월18일에서 147757
4월18일에서 111931
4월18일에서 111349
4월18일에서 83719
1월1일에서 79508
1월1일에서 66884
1월1일에서 63010
1월1일에서 62978
1월1일에서 54081
1월1일에서 52108