
그만큼 LM393D 두 개의 저전압 비교기가 포함 된 칩으로, 각각 자체적으로 작동 할 수 있습니다.광범위한 전압 범위에서 단일 전원 공급 장치에서 작동하도록 제작되었지만 분할 전원 공급 장치를 사용하여 다양한 용도로 유연하게 사용할 수 있습니다.눈에 띄는 기능 중 하나는 하나의 전원 만 사용하더라도 입력 범위의 일부로 접지를 처리 할 수 있다는 것입니다.이로 인해 LM393D는 간단한 디자인에서보다 복잡한 시스템에 이르기까지 모든 종류의 전자 프로젝트에 훌륭한 선택이됩니다.광범위한 전압 호환성 덕분에 일반 배터리 또는 기타 저전압 소스와 함께 작동하면서도 잘 작동 할 수 있습니다.이 유연성은 프로토 타이핑과 최종 요구가 다를 수있는 응용 분야에서 특히 유용합니다.추가 부품없이 입력 범위에 접지를 포함시키는 기능은 회로 설계를 더 간단하게 만듭니다.이 기능을 사용하면 부품이 적은 레이아웃을 더 쉽게 할 수있어 안정성과 효율성이 향상됩니다.구성 요소가 적 으면 비용이 낮아지고 문제 해결 및 유지 보수가 더 쉬워 질 수있는 부품이 적기 때문입니다.

|
유형 |
매개 변수 |
|
수명주기 상태 |
Active (마지막 업데이트 : 7 개월 전) |
|
산 |
표면 마운트 |
|
패키지 / 케이스 |
8- SOIC (0.154, 3.90mm 너비) |
|
무게 |
4.535924G |
|
포장 |
튜브 |
|
부품 상태 |
활동적인 |
|
종료 수 |
8 |
|
유형 |
범용 |
|
최대 전력 소산 |
710MW |
|
터미널 형태 |
갈매기 날개 |
|
기능 수 |
2 |
|
Time@Peak Reflow 온도 용량 (S) |
30 |
|
핀 수 |
8 |
|
전원 공급 장치 |
5V |
|
공칭 공급 전류 |
1MA |
|
공장 리드 타임 |
25 주 |
|
장착 유형 |
표면 마운트 |
|
핀 수 |
8 |
|
작동 온도 |
0 ° C ~ 70 ° C |
|
JESD-609 코드 |
E4 |
|
수분 감도 수준 (MSL) |
1 (무제한) |
|
ECCN 코드 |
귀 99 |
|
터미널 마감 |
니켈/팔라듐/금 (NI/PD/AU) |
|
터미널 위치 |
이중 |
|
피크 리플 로우 온도 (셀) |
260 |
|
공급 전압 |
5V |
|
기본 부품 번호 |
LM393 |
|
출력 유형 |
CMOS, DTL, ECL, MOS, Open-Collector, TTL |
|
회로 수 |
2 |
|
전력 소산 |
710MW |
|
출력 전류 |
18MA |
|
전파 지연 |
1.3 μs |
|
지연 시간을 켜십시오 |
1.3 μs |
|
전압 - 공급, 단일/듀얼 (±) |
2V36V ± 1V18V |
|
입력 오프셋 전압 (VOS) |
1MV |
|
평균 바이어스 Current-Max (IIB) |
0.4μa |
|
최대 입력 전류 |
250NA |
|
입력 바이어스 전류 |
250NA |
|
전압 - 입력 오프셋 (최대) |
5MV @ 30V
|
|
주변 온도 범위가 높습니다 |
70 ° C |
|
현재 - 출력 (유형) |
18mA @ 5V |
|
길이 |
4.9mm |
|
SVHC에 도달하십시오 |
SVHC 없음 |
|
방사선 경화 |
아니요 |
|
최대 공급 전류 |
1MA |
|
정지 전류 |
2.5MA |
|
응답 시간 |
1.3 μs |
|
채널 당 출력 전류 |
18MA |
|
전압 게인 |
108.02dB |
|
공급 전압 제한 극장 |
36v |
|
이중 공급 전압 |
9V |
|
최대 접합 온도 (TJ) |
150 ° C |
|
현재 - 입력 바이어스 (최대) |
0.25μa @ 5V |
|
자연 열 저항 |
125 ° C/W |
|
키 |
1.75mm |
|
너비 |
3.9mm |
|
ROHS 상태 |
ROHS3 준수 |
|
무료로 리드 |
무료로 리드 |

|
부품 번호 |
설명 |
제조업체 |
|
LM393DG4 |
이중 차동 비교기, 상업 등급 8-SOIC 0
70 |
텍사스 악기 |
|
lm393n/nope |
저전력 저 오프셋 전압 듀얼 비교기 8-PDIP 0 ~
70 |
텍사스 악기 |
|
lm393m/nope |
IC 듀얼 비교기, 9000 UV 오프셋-삭스, 1300 ns 응답
시간, PDSO8, 무연, SOIC-8, 비교기 |
National Semiconductor Corporation |
|
lm393mx/nope |
저전력 저 오프셋 전압 듀얼 비교기 8-Soic 0 ~
70 |
텍사스 악기 |
|
LM393YDT |
듀얼 비교기, 9000uv 오프셋 선식, 1300ns 응답 시간,
PDSO8, 리드 프리, 마이크로, 플라스틱, SOP-8 |
stmicroelectronics |
|
LM393D |
이중 차동 비교기, 상업 등급 8-SOIC 0
70 |
텍사스 악기 |
|
LM393M |
비교기 |
베이 선형 inc |
|
LM393MX_NL |
비교기, 2 func, 9000uv 오프셋-삭스, 1400ns 응답
시간, 양극성, PDSO8, SOP-8 |
Fairchild Semiconductor Corporation |
|
LM393DRG3 |
이중 차동 비교기, 상업 등급 8-SOIC 0
70 |
텍사스 악기 |
|
LM393dg |
비교기, 이중, 낮은 오프셋 전압, SOIC-8 좁은 몸체,
98 튜브 |
반도체에서 |
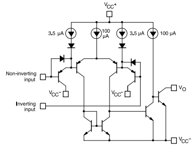
LM393D는 LM311 비교기 IC와 유사한 중요한 요소 역할을하며, 주로 디지털 네트워크 내에서 전압 대비와 관련된 작업에 관여합니다.이 접합부에서 전압을 평가하여 출력을 결정하는 반전 및 비 반전 입력 터미널을 모두 통합합니다.이 비교기는 종종 논리 수준 변환 또는 기본 아날로그-디지털 기능이 필요한 프로젝트에서 자리를 차지하여 회로 설계에서 광범위한 응용 프로그램을 보여줍니다.LM393D는 기존 +5V 전원으로 작동합니다.VCC + 핀은 + 5V 공급에 연결되는 반면 VCC-Pin은지면에 연결되어 안정적인 0V 참조를 설정합니다.이 설정은 신뢰할 수있는 성능을 달성하고 전원 공급 장치 변동과 관련된 문제를 피하는 데 사용됩니다.반전 및 비 반전 입력 모두에 적용된 전압을 조정함으로써 다른 사람들은 LM393D의 출력 동작을 방명적으로 관리 할 수 있습니다.이 전압 입력 조절은 임계 값 매개 변수가 충족 될 때 특정 동작을 트리거하는 것과 같은 정확한 작업을 용이하게합니다.LM393D는 DC 오프셋 조정을위한 핀을 제공하지만 전체 입력 관리를 단순화하기 위해 일반적으로 사용되지 않은 상태로 유지됩니다.수동 조정을 피하면 성능을 향상시키고 설계 복잡성을 최소화 할 수 있습니다.
LM393D의 적용은 신호 컨디셔닝에 있으며, 여기서 아날로그 신호에서 노이즈를 필터링하는 데 역할을합니다.들어오는 신호를 기준 전압과 신중하게 비교함으로써 Finesse와의 신호 무결성을 평가할 수 있습니다.
모터 제어에서 LM393D는 펄스 폭 변조 (PWM)에 사용되며, 고속 차동 입력의 혜택을받습니다.다양한 입력 신호를 PWM 출력으로 전환하여 운동 속도 및 효율 조정을 용이하게하기 위해 소중한 기능입니다.다른 사람들은 권장되는 운영 조건을 고수하면 안정적인 PWM 신호를 키우고 기술 요구를 충족시키기 위해 안정적인 모터 제어를 강화한다는 것을 발견했습니다.
전압 조절 작업에서 LM393D는 제어 회로 모니터링 및 전압 레벨을 최적화하는 핵심 구성 요소 역할을합니다.변동을주의 깊게 감지함으로써, 민감한 장비를 보호하기 위해 소중히 간직한 기능인 출력의 안정성 유지를 지원합니다.
비교기의 전압 수준 분석 능력은 배터리 모니터링 시스템으로 확장되어 배터리 건강 및 충전 상태 평가를 제공하기 위해이를 사용합니다.사전 정의 된 임계 값과 배터리 전압을 지속적으로 일치시킴으로써 배터리 수명 연장 및 안전성을 증진시키는 측면 인 과충전 또는 깊은 방전을 피하는 데 도움이됩니다.이 능력은 배터리 무결성을 유지하는 시나리오에서 특별한 매력을 가지고 있습니다.
모션 감지기 내에 통합 된 LM393D는 적외선 센서의 입력 신호의 이동을 평가하여 이러한 신호를 효과적으로 처리하여 경고 또는 동작을 시작합니다.현장 관찰은 LM393D를 통합하여 동적 환경에서 보안 및 효율성을 보장하기위한 특성 인 탐지 시스템에서 응답 성과 정확성을 향상 시킨다는 점을 강조합니다.
과도한 전류 흐름으로 인한 손상을 방지하도록 설계된 과전류 보호 회로를 제작하는 LM393D 요소.감지 된 전류 및 설정 한도의 비교 분석을 통해 잠재적 과전류 상황을 감지함으로써 비용 효율성과 신뢰성의 균형을 맞추는 보호 전략을 제공합니다.
Stmicroelectronics는 반도체 영역 내에서 자신을 구별하며, 최첨단 제조 능력을 광대 한 지적 재산 자산과 완벽하게 병합하는 복잡한 솔루션을 제작하는 것으로 유명합니다.이 회사는 지속적인 진전을 추진하여 글로벌 입지를 증폭시키는 전략적 협력을 육성합니다.SOC (System-On-Chip) 기술에 중점을 둔 Stmicroelectronics는 다양한 최신 응용 분야의 놀라운 개발을 연료로, 통신, 전자 제품 및 자동차 산업과 같은 전진 분야를 추진합니다.Stmicroelectronics의 핵심 접근 방식은 혁신과 전략적 파트너십에 대한 세심한 관심을 통해 비전 아이디어를 구체적인 현실로 바꾸는 것입니다.이 끊임없는 우수성 추구는 기술 가능성의 한계에 지속적으로 도전하는 광범위한 솔루션에서 분명합니다.
SO8 & SO14 PKG 18/NOV/2015.PDF 용 새 자료 세트
멀티 데브 커버 테이프 CHG 14/AUG/2019.pdf
LM193,293,393 (a), 2903 (v) datasheet.pdf
LM393B, LM2903B, LM193, LM293, LM393, LM2903.pdf
BOM/어셈블리 사이트 업데이트 03/Dec/2014.pdf
문의를 보내 주시면 즉시 응답하겠습니다.
LM393은 별개의 입력 및 출력 단자를 갖는 다목적 이중 전압 비교기 역할을합니다.입력 전압의 사전 설정 참조 전압과의 관계에 따라 출력 레벨을 적절하게 전환합니다.비교기의 정확한 스위칭 기능은 성능을 향상시켜 정확성과 효과에 대한 욕구와 잘 어울립니다.
일반적으로 LM393을 LM358로 대체하는 것은 권장되지 않습니다.작동 증폭기 인 LM358은 비교기의 역할을 다소 모방 할 수 있지만 속도와 정밀도의 눈에 띄는 제한이 있습니다.반대로, LM393은 핵심 설계 차이를 고려할 때 LM358에 내재 된 증폭 속성이 부족합니다.
LM393에서 LM293의 주요 차이는 온도 작동 범위에서 관찰 할 수 있습니다.LM293은 LM393의 0 ° C ~ 70 ° C와 달리 -25 ° C ~ 85 ° C의 더 넓은 범위에서 기능 할 수 있습니다.이 더 넓은 범위는 LM293을 온도 변화 또는 극단에 걸리기 쉬운 환경에 탁월한 선택을 제공합니다.
전압 비교를 위해 LM393을 사용하려면 기준 전압을 설정하고 조정 가능한 감쇠 회로를 배치하여 다양한 입력 수준을 관리하는 것이 수반됩니다.이 비교기는 반전 및 비 반전 비교를 모두 지원하며, 이는 인버터 회로를 통해 LED를 작동시키는 데 더 활용됩니다.이 접근법은 신속한 반응과 최소한의 전력 소비를 요구하는 시스템을 개발하는 데 유리하며, 광범위한 응용 분야에서 LM393의 유용성과 적응성을 강조합니다.
11월11일에서
11월11일에서
4월18일에서 147770
4월18일에서 112006
4월18일에서 111351
4월18일에서 83768
1월1일에서 79562
1월1일에서 66959
1월1일에서 63098
1월1일에서 63040
1월1일에서 54096
1월1일에서 52184