
BCD (Binary-Coded Decimal) 카운터는 디지털 전자 제품의 초석으로 남아 있습니다.10 진수 숫자를 최대 10 개까지 계산하는 데 능숙하며 각 클록 펄스와 함께 자동으로 재설정됩니다.이진 형식으로 0000에서 1001의 고유 한 출력이 정밀하게 생성되어 시스템 효율에 대한 기여를 보여줍니다.IC 7490은 10 진수 계수를 위해 특별히 제작 된 상세한 통합 회로이며 전자 회로의 원활한 작동을 보장합니다.

BCD 카운터는 디지털 시계, Odometers 및 Calculator를 포함한 무수한 응용 분야에서 자신의 위치를 찾습니다.이진 형태로 소수점 숫자를 정확하게 표현 해야하는 시나리오에서, 이러한 카운터는 쉽게 이해되는 형식으로 변환을 완화함으로써 뛰어납니다.BCD 카운터가 정밀한 수치 표현을 요구하는 제어 시스템 및 장치에 사용되므로 일상적인 사용을 통해 실용성에 대한 깊은 인식이 나타납니다.
IC 7490은 디지털 디자인에서 주목할만한 단계를 차지하여 원활한 전환과 강력한 성능을 촉진합니다.엔지니어들은 다양한 계산 기능의 다목적 처리로 인해 복잡한 전자 장치에서 작업 할 때 적응성을 높이 평가합니다.이러한 운영 효율성은 정밀도와 신뢰성이 상당한 가치를 가진 디지털 시스템을 제작하는 데 선호되는 옵션을 제공합니다.
IC 7490 4 비트 10 년 카운터로 설계된 정교한 통합 회로입니다.핵심적으로 리플 캐리 메커니즘을 사용하고 일련의 상호 연결된 마스터/슬레이브 플립 플롭을 특징으로합니다.회로는 두 개의 별개의 기능 세그먼트로 독창적으로 구성되어 있습니다. 하나는 두 개의 분할 작업을 용이하게하고 다른 하나는 5 분의 1의 운영을 촉진합니다.이 듀얼 구성은 다양한 클록 주파수에 응답하여 각 클록 펄스와의 동적 상태 전환을 초래합니다.이러한 구조적 접근 방식은 다재다능한 계산 기능을 허용하여 복잡한 디지털 구현을위한 길을여십시오.
IC의 고유 한 듀얼 섹션 프레임 워크를 사용하면 다양한 디지털 카운팅 응용 프로그램을 탐색 할 수 있습니다.5 가지 기능별로 분열을 수용하면 복잡한 논리 설계를 사용하여 범위를 조정할 수 있습니다.이 적응성은 주파수 분할과 관련된 응용 분야에서 유리한 것으로 판명되어 시계, 주파수 카운터 및 관련 회로에서 귀중한 자산이됩니다.당신은 종종 특징의 한계를 넓히고 동기식 및 비동기 계산 엔다보에서 최적화 된 성능을 위해 노력할 수 있습니다.

|
핀 번호 |
핀 이름 |
설명 |
|
1 |
clkb |
시계 입력 2 |
|
2 |
R1 |
1 |
|
3 |
R2 |
재설정 2 |
|
4 |
NC |
연결되지 않았습니다 |
|
5 |
VCC |
긍정적 인 공급 입력 |
|
6 |
R3 |
재설정 3 |
|
7 |
R4 |
재설정 4 |
|
8 |
QC |
출력 핀 3 |
|
9 |
QB |
출력 핀 2 |
|
10 |
Gnd |
지면 |
|
11 |
QD |
출력 핀 4 |
|
12 |
QA |
출력 핀 1 |
|
13 |
NC |
연결되지 않았습니다 |
|
14 |
CLKA |
시계 입력 1 |
아래 표는 IC 7490-Decade의 진실 테이블을 제시합니다. 계수기.입증 된 바와 같이, 카운터는 국가를 순차적으로 진행합니다 0에서 9까지 주기.

|
기능/사양 |
설명 |
|
전력 소산 |
약 145 milliwatts |
|
카운트 주파수 |
42 Megahertz에서 운영됩니다 |
|
계산 모드 |
다양한 계산 모드를 제공합니다 |
|
입력 클램프 다이오드 |
고속 종료 영향을 제한합니다 |
|
공급 전압 |
5 볼트의 공급 전압 내에서 작동합니다 |
|
주변 온도 범위 |
-55 ° C ~ 125 ° C에서 기능적입니다 |

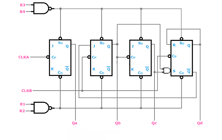
IC 7490은 일련의 4 개의 마스터 슬레이브 JK 플립 플롭이 공동으로 연결되어 작동 체계의 핵을 형성합니다.이 시퀀스의 시작은 CLKA 핀에 의해 활성화 된 플립 플롭으로 시작하여 CLKB 핀을 통해 조작되는 후속 플립 플롭의 길을 닦아 조화롭고 순차적 인 신호 진행을 조정합니다.

IC 7490의 구조 다이어그램은 기능을 안내하는 입력에 특히 중점을두고 구성 요소를 보여줍니다.
• VCC와 GND는 회로의 에너지를 제공하며 VCC는 더 높은 전압 수준을 나타내고 GND는 안정화지면으로 작용합니다.
• 시계 입력 (A 및 B)은 IC 작동에 필요한 리듬 펄스를 제공하여 Counter-IC 설계의 특징을 구현합니다.
• 설정 입력 (S1 및 S2)은 일반적으로 휴면 상태에서 GND에 연결하여 IC를 정의 된 조건으로 사전 설정하는 경로를 제공하며, 여기서 수는 종종 0000 (0)에서 시작합니다.
몇 가지 개념은 카운터 디자인의 중추 역할을합니다.효과적인 응용 프로그램의 경우 이들을 이해하는 것이 중요합니다.
• 비동기 카운터를 사용하면 각 플립 플롭이 7490 및 7493과 같은 IC에 의해 예시 된 바와 같이 동기화 된 클럭킹이없는 독립적으로 작동 할 수 있습니다.
• 동기 카운터는 통합 시계 소스에 의존하여 동기화 된 동작을 촉진하며, 이는 74160 및 74163과 같은 IC 모델에서 명백합니다.
• BCD (Binary Coded Decimal)는 10 진수를 이진 형식으로 변환하여 디지털 프레임 워크 내에서 더 부드러운 데이터 상호 작용을 촉진합니다.
• MOD-N 카운팅은 재설정이 발생하기 전에 'N'상태의 진행 상황을 묘사하여 카운터의 계수를 정의합니다.
• 주파수 분할은 플립 플롭 활성화 속도를 조절하여 클록 신호의 주파수를 분할하는 방법을 표현하여 카운터가 신호 주파수를 적절하게 조절하는 방법을 보여줍니다.


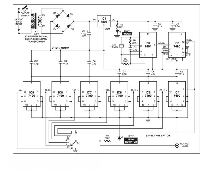
주파수 분할에서 IC 7490의 기능적 능력은 육각 인버터 IC 7404와 몇 개의 7490 단위와 함께 10MHz 크리스탈 발진기를 사용하여 적용에 나타납니다.이 설정은 1MHz ~ 1Hz 범위의 주파수 스펙트럼을 생성합니다.각 카운터 레벨에서 주파수는 10의 계수로 분할을 겪고, 출력 주파수를 강조하는 LED 표시기로 시각적으로 표현되어 정교한 주파수 분할 작업을 실행할 때 IC 7490의 강력한 기능을 강조합니다.

IC 7490은 이진 코드 소수점 (BCD) 카운터로 작동하며 0에서 9까지의 10 개의 별개의 상태를 통해 우아하게 진행되며 모듈로 -10 (Mod-10) 카운터의 지정을 얻습니다.핵심에는 두 개의 통합 카운팅 장치가 있습니다 : MOD-2와 MOD-5 카운터.일제히이 부대는 10 년 동안 계산 된 기능을 나타내며 정밀도와 효율성의 요구 사항을 충족시킵니다.프로세스는 두 상태의 0과 1 사이에서 진동하는 MOD-2 카운터로 시작됩니다.이 진동은 클록 입력으로 기능하는 출력을 생성하여 MOD-5 카운터를 조종합니다.정확한 연결은 유용합니다. MOD-5 카운터의 클럭을 CLKB와 MOD-2 카운터를 CLKA에 연결하여 원활한 작동을 보장합니다.

시계 신호가 MOD-2 섹션에 참여하는 순간, 0과 1 사이의 출력 인 QA를 능숙하게 번갈아 가며이 진동 출력은 5 개의 별개의 상태를 통해 MOD-5 섹션을 추진하여 0에서 9까지의 BCD 사이클을 완벽한 기능으로 완료합니다..2 개의 리셋 핀 (R0 및 R1)과 2 개의 세트 핀 (S0 및 S1)이 장착 된이 카운터는 상태를 유연하게 제어 할 수 있습니다.신호가 높은 재설정 핀을 사용하거나 세트 핀을 설정하는 설정 핀이 완벽하게 카운트를 0000으로 재설정하여 회로를 조화시켜 새로 시작합니다.플립 측면에서는 재설정의 낮은 신호와 세트의 높은 신호로 카운터가 최대 1001 또는 9의 수로 솟아 오릅니다.

계산 용량을 두 자리 숫자 (99, MOD-100에 도달) 또는 트리플 숫자 (999, MOD-100)로 대담하게 확장하려면 최소한의 조정이 필요합니다.순차적 인 시리즈에서 한 IC에서 클럭 입력으로 다른 IC에서 가장 높은 출력을 통합함으로써 이러한 조정은 실현 가능해집니다.일반적인 MOD-10 작업의 경우 핀 1에있는 두 번째 클럭 입력은 QA에 연결되어 있어야하며 다른 모든 재설정 핀은 적절하게 접지되어 있어야합니다.핀 1으로 전달 된 단일 펄스는 카운팅을 효과적으로 킥 시작합니다.MOD-6 작업의 경우 쿼리 마인드를 채택하여 재설정 핀 R3 및 R4가 접지 된 입력 1을 참여시키고 QA를 독창적으로 연결하여 입력 2를 연결하여 계산 프레임 워크를 다시 교환합니다.
7 세그먼트 디스플레이에서 IC 7490 및 IC 7446을 사용하여 디지털 회로 설계를 탐색하면 전자 장치로의 스릴 넘치는 여행을 제공합니다.각 클록 펄스는이 조합을 변경하여 매력적인 시각적 디스플레이 시퀀스를 만듭니다.
IC 7490은 10 년에서 9까지의 계산을 안내하는 10 년 카운터 역할을합니다.이 작업에는 클럭 펄스를 10 개의 출력으로 나누는 것이 포함되어 디스플레이에서 볼 수있는 카운팅 시퀀스의 정확성을 뒷받침합니다.특히 정확한 시퀀스 제어가 필요한 디지털 시계 및 주파수 카운터에서 신뢰성에 대해 IC 7490을 존경 할 수 있습니다.
실제로 IC 7490을 설정하려면 전력 수준, 노이즈 감소 및 입력 신호의 정확한 정렬과 같은 세심한 고려 사항이 포함됩니다.이러한 측면을 성공적으로 관리하면 부드러운 성능을 보장하고 불규칙한 계산을 방지합니다.회로 매개 변수를 미세 조정하여 안정성과 정밀도를 모두 높이기 위해 자신의 경험을 활용할 수 있습니다.

IC 7446은 7 세그먼트 디스플레이에서 이진 수 출력을 시각적으로 이해할 수있는 숫자로 변환하는 데 중요한 역할을합니다.IC 7490의 이진 출력을 해석하고 10 진수 숫자 형성에 대한 적절한 세그먼트를 활성화하는 드라이버로서 기능합니다.
IC 7446 구현에는 실질적인 고려 사항이 포함됩니다.세그먼트 전류 제한 및 연결 품질을 보장하면 소진을 방지하고 명확한 숫자 가시성을 보장합니다.전략적으로 저항기를 통합하여 전류 흐름의 균형을 유지하여 디스플레이 수명을 연장 할 수 있습니다.
정제 된 디지털 시스템의 특징은 다양한 클록 주파수에 대한 기능적 다양성과 적응에 있습니다.클록 펄스 주파수와 카운팅 시스템 간의 정렬을 보장하면 다양한 설계 요구와 환경을 수용하기 위해 필요한 조정을 통해 원활한 작동을 지원합니다.
디지털 카운팅의 세계에서 IC 7490은 숫자 0 ~ 9를 순환 할 수있는 타고난 용량의 중심 단계를 차지합니다. 장치가 정확한 카운트 관리를 위해 노력함에 따라 다른 디지털 요소와 맞물릴 때이 10 년 동안 카운터 샤인의 다양성과 호환성.당신이 존경하는 공생 관계를 드러냅니다.
IC 7490은 7 세그먼트 디스플레이에서 의미있는 역할을하며 숫자 표현에 대한 구조화 된 접근법을 촉진합니다.이러한 디스플레이는 소비자 전자 제품에서 널리 퍼져있어 쉽게 가독적 인 가독성을 보장합니다.상호 작용을 향상시킬뿐만 아니라 예기치 않은 효율성을 발견하는 길을 열어주는 최적의 디스플레이 성능을 달성하기 위해 IC 7490을 미세 조정하는 차이점을 파헤칠 수 있습니다.이러한 디스플레이를 정밀하게 교정하면 학습을 간절히 바라는 초보자와 구별됩니다.
IC 7490은 디지털 타이머 및 시계의 중심에 배치되면 시간을 정확하게 나누는 능력을 보여줍니다.시간 의존적 시스템에 미치는 영향을 통해 운영에 사용되는 안정적인 시간 세그먼트를 제공합니다.보완 구성 요소와 동기화를 마스터하려면 이론과 실습 실험의 고려가 필요합니다.이 신중한 노력은 기준 기능을 시간 관리 애호가들로 인해 소중히 여기는 정교한 타이밍 혁신으로 변형시킵니다.
IC 7490을 디지털 시스템 및 서버 내에서 자동화 된 제어 회로에 통합하면 작동 효과가 향상됩니다.그것은 운영주기를 세 심하게 추적하여 작업 일정 및 리소스 분포와 같은 복잡한 프로세스를 오케스트레이션합니다.서버 오케스트레이션에 노련한 사람들은 이러한 기능을 활용하여 서버 처리량을 개선하여 네트워크 트래픽 관리의 역학을 미묘하게 형성합니다.이 신중한 응용 프로그램은 통합 기술이 시스템 기능을 어떻게 재정의하고 향상시키는지를 보여줍니다.
이 기사에서 IC 7490의 탐색은 디지털 전자 제품 10 년 카운터로서의 심각한 역할을 강조합니다.정확한 계산 및 재설정 기능으로 IC 7490은 신뢰성과 정확성이 필요한 많은 응용 프로그램에서 필수 조건으로 입증되었습니다.다양한 장치로의 통합은 성능을 향상시킬뿐만 아니라 디지털 회로 설계에 내재 된 복잡성을 간소화합니다.디지털 전자 장치에서 가능한 것의 경계를 계속 추진함에 따라 IC 7490에 의해 예시 된 초기 원칙은 의심 할 여지없이 추가 혁신에 영감을 주어 고급 전자 시스템 개발의 초석으로 남아 있습니다.IC 7490에 대한이 자세한 조사는 우리의 이해를 풍요롭게 할뿐만 아니라 기술의 미래를 형성하는 데 지속적인 관련성을 축하합니다.
문의를 보내 주시면 즉시 응답하겠습니다.
IC 7490은 0000에서 1001 사이의 이진 카운터로, 10 개 주에서 디지털 계산에 이상적입니다.디지털 시계 또는 측정 카운터와 같은 정확한 계산이 필요한 장치에서 일반적으로 사용됩니다.이 IC는 시간을 명확한 세그먼트로 나누는 데 도움이되며 실용적인 유틸리티와 시간의 흐름을 상기시켜줍니다.
IC 7490은 상호 연결된 마스터/슬레이브 플립 플롭으로 제작되었으며, 2-2 구역별로 나누기로 구성되어 있습니다.이 배열은 이진 상태 간의 효율적인 전환을 보장하여 잘 조정 된 성능과 같은 복잡한 시스템의 동기화를 지원합니다.
IC 7490은 Modulo-10 카운터로 비동기로 작동합니다.정확한 타이밍이 덜 위험한 응용 분야에 적합하여 동기 카운터에 비해 더 간단하고 비용 효율적인 솔루션을 제공합니다.
IC 7490은 10 년의 카운터 출력을 생성하여 10 개의 사전 정의 된 상태를 순환합니다.이 예측 가능한 출력은 디지털 신호 처리에서 이벤트 카운터 또는 주파수 분배기와 같은 일관된 패턴이 필요한 응용 분야에서 유용합니다.
IC 7490은 표준 10 년 계산에 적합한 0에서 9까지의 이진 계산을 수행합니다.대조적으로, IC 4017은 10 개의 개별 출력을 가지며, 직접 디스플레이를 구동하거나 단계 시퀀스를 제어하는 데 더 좋습니다.이러한 IC 간의 선택은 출력 인터페이스의 특정 요구에 따라 다릅니다.
IC 7490은 10 개 주 (MOD-10)를 관리하여 최대 1 년 동안 계산하는 작업에 적합합니다.반면, IC 7493은 최대 16 개 주 (MOD-16)를 처리 할 수 있으며, 이는 다기능 카운터 또는 더 복잡한 디지털 시계와 같은 광범위한 계산 애플리케이션에 유리합니다.
10 년의 카운터는 일반적으로 0에서 9까지의 10 개의 별개의 상태를 통해 이동 한 다음 재설정됩니다.4 비트 구성에서는 최대 15 개까지 계산할 수 있습니다.이 카운터는 종종 차수 디스플레이 또는 계산을 기반으로 이벤트를 기록하는 시스템과 같은 순서대로 변경이 필요한 장치에서 사용됩니다.이 기능은 모든 사이클을 정확하게 추적하고 기록하도록합니다.
11월28일에서
11월27일에서
4월18일에서 147757
4월18일에서 111934
4월18일에서 111349
4월18일에서 83719
1월1일에서 79508
1월1일에서 66894
1월1일에서 63010
1월1일에서 62998
1월1일에서 54081
1월1일에서 52114