
그만큼 LD1117S33TR 1.25V에서 시작하여 조정 가능한 기준 전압으로 최대 800mA를 제공하는 전압 조절기로 탁월합니다. 표준 산업 모듈과의 핀 투 핀 호환성 덕분에 기존 시스템에 쉽게 통합되면이 장치가 다양한 응용 분야에 호소력이 있습니다.
LD1117S33TR의 조정 가능한 버전은 드롭 아웃 전압을 낮추는 것과 같은 주목할만한 향상을 제공합니다.이 특성은 효율적인 에너지 사용을 촉진하여 변동하는 입력 조건에서 시스템이 안정적으로 유지되도록합니다.향상된 전압 공차는 신뢰성에 기여하며, 정상 전원 공급 장치가 필요한 시나리오에서 크게 평가됩니다.실제 적용에서, LD1117S33TR은 수많은 회로에서 다양성을 보여줍니다.통합 단순화에 대한 감사를 얻고 재 설계 비용을 줄이고 개발 타임 라인을 신속하게합니다.

|
핀 번호 |
핀 이름 |
설명 |
|
1 |
지면 |
접지 핀 - 시스템 접지에 연결되었습니다. |
|
2 |
VOUT |
조절 된 출력 전압 |
|
3 |
빈 |
조절 될 입력 전압 |



• LM1117MPX-3.3/NOPB
• lt1117ist-3.3#tr
• LD1117S30C
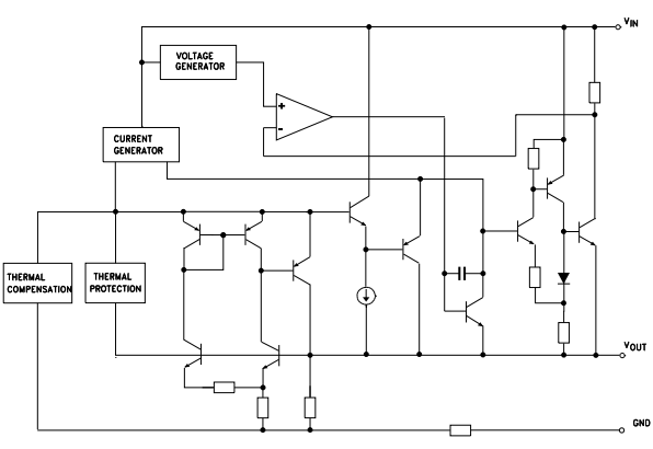
• 기본 구성: 고정 전압 조절기 버전을 사용하려면 전원을 Vin 핀에 연결하고 vout 핀에서 안정화 된 출력을 그려서 조정/접지 핀을 접지 상태로 유지해야합니다.출력에 커패시터를 도입하면 노이즈 간섭이 크게 줄어들 수 있으며, 이는 민감한 응용 분야에서 주로 유익하여 노이즈가 문제를 일으킬 수있는 명확성을 보장합니다.
• 조정 가능한 출력 구성: 조정 가능한 출력이 필요한 시나리오의 경우 두 개의 저항 R1 및 R2를 연결하면 원하는 사양에 따라 전압 튜닝이 가능합니다.커패시터 인 CADJ를 추가하여 잔물결 거부를 보강하면 안정성을 향상시킬 수 있습니다.이러한 구성 요소를 조정하면 특히 유연성을 요구하는 동적 환경에서 성능을 향상 시킨다는 것을 종종 알 수 있습니다.
• 소음 관리: 입력 및 출력 모두에서 추가 커패시터를 구현하면 효과적인 노이즈 여과를 제공합니다.이 기술은 정밀 전자 장치에서 활성화 된 측면 인 신호 무결성을 보존합니다.현장 테스트 및 반복 설계 개선의 통찰력은 종종 실용적인 전문 지식의 깊이를 반영하여 최적의 커패시터 선택 및 배치를 안내합니다.




|
유형 |
매개 변수 |
|
수명주기 상태 |
Active (마지막 업데이트 : 7 개월 전) |
|
공장 리드 타임 |
8 주 |
|
접촉 도금 |
주석 |
|
산 |
표면 마운트 |
|
장착 유형 |
표면 마운트 |
|
패키지 / 케이스 |
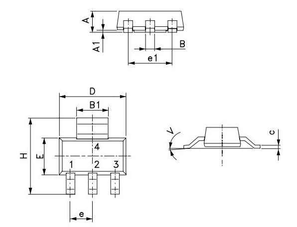
TO-261-4, TO-261AA |
|
핀 수 |
3 |
|
무게 |
4.535924G |
|
작동 온도 |
0 ° C ~ 125 ° C |
|
포장 |
테이프 & 릴 (TR) |
|
JESD-609 코드 |
E3 |
|
부품 상태 |
활동적인 |
|
수분 감도 수준 (MSL) |
1 (무제한) |
|
종료 수 |
4 |
|
종료 |
smd/smt |
|
ECCN 코드 |
귀 99 |
|
포장 방법 |
Tr, 7 인치 |
|
최대 전력 소산 |
12W |
|
터미널 위치 |
이중
|
|
터미널 형태 |
갈매기 날개 |
|
기능 수 |
1 |
|
기본 부품 번호 |
LD1117 |
|
핀 수 |
4 |
|
JESD-30 코드 |
R-PDSO-G4 |
|
출력 수 |
1 |
|
출력 전압 |
3.3v |
|
출력 유형 |
결정된 |
|
최대 출력 전류 |
1.3a |
|
전압 |
3.3v |
|
최대 공급 전압 |
15V |
|
최소 공급 전압 |
4.75V |
|
출력 구성 |
긍정적인 |
|
전력 소산 |
12W |
|
정지 전류 |
10MA |
|
정확성 |
1% |
|
최대 출력 전압 |
3.3v |
|
출력 전압 1 |
3.3v |
|
규제 기관의 수 |
1 |
|
최소 입력 전압 |
4.75V |
|
보호 기능 |
현재, 온도 이상 |
|
전압 드롭 아웃 (최대) |
1.2v @ 800ma |
|
psrr |
75dB (120Hz) |
|
드롭 아웃 전압 |
1.1V |
|
공칭 입력 전압 |
3.3v |
|
드롭 아웃 전압 1-nom |
1.1V |
|
최소 출력 전압 |
3.3v |
|
공칭 출력 전압 |
3.3v |
|
입력 바이어스 전류 |
5MA |
|
출력 전압 정확도 |
1% |
|
키 |
1.8mm |
|
길이 |
6.5mm |
|
너비 |
3.5mm |
|
SVHC에 도달하십시오 |
SVHC 없음 |
|
방사선 경화 |
아니요 |
|
ROHS 상태 |
ROHS3 준수 |
|
무료로 리드 |
무료로 리드 |
|
부품 번호 |
제조업체 |
패키지 / 케이스 |
핀 수 |
출력 수 |
최대 출력 전류 |
최소 입력 전압 |
공칭 입력 전압 |
최소 출력 전압 |
공칭 출력 전압 |
출력 전압 |
최대 출력 전압 |
정확성 |
비교보기 |
|
LD1117S33TR |
stmicroelectronics |
TO-261-4, TO-261AA |
3 |
1 |
1.3 a |
4.75 v |
3.3 v |
3.3 v |
3.3 v |
3.3 v |
3.3 v |
1% |
LD1117S33TR vs NCP1117ST33T3G |
|
NCP1117ST33T3G |
반도체에서 |
TO-261-4, TO-261AA |
3 |
1 |
1.3 a |
3.6 v |
2.5 v |
2.5 v |
2.5 v |
2.5 v |
2.5 v |
1% |
LD1117S33TR vs NCP1117ST33T3G |
|
ld1117str |
stmicroelectronics |
TO-261-4, TO-261AA |
4 |
1 |
오전 1시 |
3.5 v |
- |
3.3 v |
3.3 v |
3.3 v |
3.3 v |
1% |
LD1117S33TR vs LD1117str |
|
LD1117S50CTR |
stmicroelectronics |
TO-261-4, TO-261AA |
3 |
1 |
1.3 a |
2.35 v |
- |
1.25 v |
- |
15 v |
15 v |
1% |
LD1117S33TR 대 LD1117S50CTR |
|
LD1117S25TR |
stmicroelectronics |
TO-261-4, TO-261AA |
3 |
1 |
1.3 a |
6.5 v |
- |
5 v |
- |
5 v |
5 v |
1% |
LD1117S33TR 대 LD1117S25TR |
LD1117S33TR은 최대 800mA의 출력 전류를 처리 할 수있는 다목적 저하 전압 조절기입니다.고정 및 조정 가능한 전압 버전으로 제공되며 여러 표준 출력 전압을 제공합니다.광범위한 사용은 효율성과 특히 전력에 민감한 환경에서 안정적인 전원 공급 장치를 제공하는 데있어 유연한 역할에 대한 증거입니다.규제 기관은 다양한 기술 요구 사항을 충족시키고 적응성을 보여줍니다.애플리케이션에서는 LD1117S33TR이 열에 민감한 시나리오에서 탁월하여 장치 수명과 효율성을 확장하는 데 도움이된다는 것을 알 수 있습니다.
전압 드롭 아웃은 레귤레이터가 올바른 출력 전압 조정을 유지하도록하기 위해 입력과 출력 사이에 필요한 가장 작은 전압 차이입니다.이 측정 값은 입력 전압이 출력 전압에 가까워 질 때 레귤레이터의 효율성을 반영합니다.드롭 아웃 전압이 낮을수록 효율성이 높아져 배터리와 같은 제한된 전원에 의존하는 장치에 현저한 영향을 미칩니다.실제로, 드롭 아웃 전압을 줄이면 불필요한 전력 소산을 최소화함으로써 휴대용 전자 장치의 수명과 성능을 크게 향상시킬 수 있습니다.
문의를 보내 주시면 즉시 응답하겠습니다.
10월29일에서
10월29일에서
4월18일에서 147760
4월18일에서 111970
4월18일에서 111351
4월18일에서 83741
1월1일에서 79527
1월1일에서 66934
1월1일에서 63084
1월1일에서 63025
1월1일에서 54092
1월1일에서 52166