
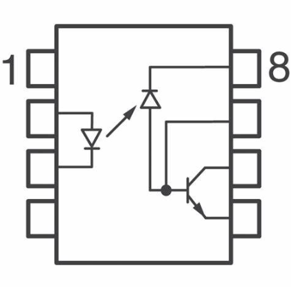
그만큼 6N136, DIP-8 플라스틱 패키지에 보관 된 것은 통합 광 검출기와 광학적으로 결합 된 GAAIAS 적외선 방출 다이오드를 통합하는 정교한 옵토 커플러입니다.이 광 검출기에는 포토 다이오드 및 고속 트랜지스터가 포함됩니다.이 고급 설계는 전기적으로 분리 된 회로 사이에 최대 2MHz의 신호 전송을 허용하여 허용 가능한 잠재적 차이가 지정된 기준 전압을 초과하지 않도록합니다.컴팩트 한 크기, 견고성, 우수한 항 회의 기능, 높은 분리 전압, 속도 및 TTL 로직 레벨 호환성은 6N136을 수많은 응용 분야에서 다재다능한 구성 요소로 만듭니다.
고속 변속기 기능으로 인해 6N136은 전기 노이즈로 둘러싸인 경우에도 신호의 무결성을 보장합니다.이 속성은 전자기 간섭 (EMI)이 일반적인 도전 인 산업 환경에서 귀중한 것으로 판명됩니다.컨트롤러와 액추에이터 간의 정확한 신호 전송이 운영 효율성과 안전을 유도하는 공장 자동화 시나리오를 고려하십시오.이것은 6N136이 진정으로 빛나고 복잡한 시스템의 조화를 유지하는 곳입니다.내구성을 위해 제작 된 6N136은 유지 보수 액세스가 제한적이거나 비싸지 않은 응용 프로그램을위한 안정적인 옵션입니다.예를 들어, 원격 감지 응용 프로그램은 개입없이 장기간 안정적으로 기능 할 수있는 구성 요소를 요구합니다.
6N136의 높은 분리 전압은 고전압 스파이크의 민감한 회로 요소를 보호 할뿐만 아니라 장치가 고속 데이터 전송을 처리 할 수 있도록합니다.데이터 전송의 정밀성 및 속도가 수집 된 데이터의 품질에 비 승인 된 데이터 수집 시스템 에서이 기능은 매우 유익합니다.6N136의 TTL 로직 레벨 호환성은 다양한 디지털 회로와 완벽한 통합을 가능하게합니다.디지털-아날로그 및 아날로그-디지털 전환 프로세스 중에 다른 논리 수준에서 신호 충실도와 호환성을 유지하는 것이 사용됩니다.6N136은 이러한 시나리오에서 다른 구성 요소와 쉽게 인터페이스하여 원활한 데이터 변환 및 간소화 된 작업을 보장합니다.




|
특징 |
설명 |
|
분리 테스트 전압 |
5300 VRMS |
|
호환성 |
TTL 호환 |
|
비트 속도 |
1.0 mbit/s |
|
공통 모드 간섭 면역 |
높은 |
|
대역폭 |
2.0 MHz |
|
출력 유형 |
오픈-수집기 출력 |
|
외부 기본 배선 |
가능한 |
|
리드 (PB) 컨텐츠 |
무연 구성 요소 |
|
규정 준수 |
ROHS 2002/95/EC, WEEE 2002/96/EC |
|
유형 |
매개 변수 |
|
공장 리드 타임 |
6 주 |
|
산 |
구멍을 통해 |
|
장착 유형 |
구멍을 통해 |
|
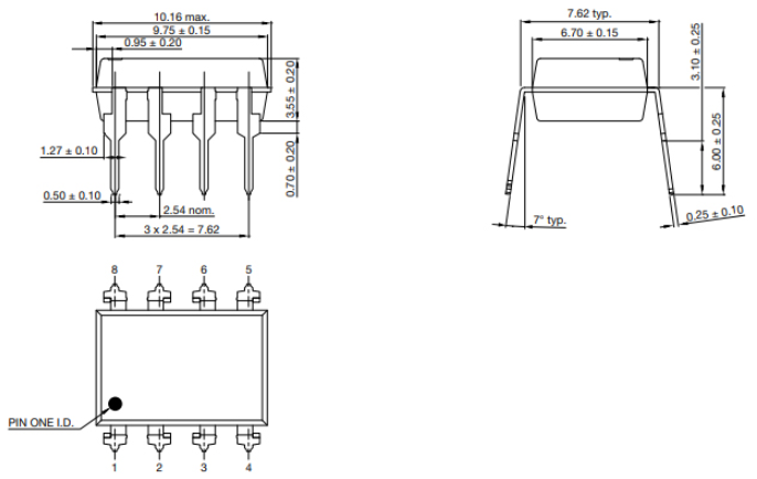
패키지 / 케이스 |
8-DIP (0.300, 7.62mm) |
|
핀 수 |
8 |
|
현재 전송 비율 -Min |
19% @ 16ma |
|
요소 수 |
1 |
|
작동 온도 |
-55 ° C ~ 100 ° C |
|
포장 |
튜브 |
|
게시 |
2012 |
|
부품 상태 |
활동적인
|
|
수분 감도 수준 (MSL) |
1 (무제한) |
|
추가 기능 |
TTL 호환 |
|
최대 전력 소산 |
100MW |
|
기본 부품 번호 |
6N136 |
|
전압 - 분리 |
5300VRMS |
|
출력 전압 |
400MV |
|
출력 유형 |
베이스가있는 트랜지스터 |
|
구성 |
하나의 |
|
채널 수 |
1 |
|
전력 소산 |
100MW |
|
전압 - 전방 (vf) (타이핑) |
1.33V |
|
입력 유형 |
DC |
|
광전자 장치 유형 |
로직 IC 출력 옵토 커 커플러 |
|
전류 전류 |
25MA |
|
최대 출력 전압 |
15V |
|
데이터 속도 |
1Mbps |
|
채널 당 출력 전류 |
8ma |
|
상승 시간 |
800ns |
|
가을 시간 (유형) |
800ns |
|
최대 수집기 전류 |
8ma |
|
역 분류 전압 |
5V |
|
최대 입력 전류 |
25MA |
|
켜기 / 끄기 시간 (타이핑) |
200ns / 200ns |
|
현재 전송비 |
35% |
|
방사선 경화 |
아니요 |
|
ROHS 상태 |
ROHS3 준수 |
|
부품 번호 |
제조업체 |
패키지 / 케이스 |
핀 수 |
채널 수 |
전압 - 분리 |
현재 전송비 |
현재 전송비 (최소) |
상승 시간 |
최대 출력 전압 |
출력 전압 |
비교보기 |
|
6N136-X001 |
Vishay 반도체 Opto Division |
8-DIP (0.300, 7.62mm) |
8 |
1 |
5300VRMS |
35% |
19% @ 16ma |
800 ns |
15 v |
400 MV |
6N136-X001 vs SFH6136-X016 |
|
SFH6136-X016 |
Vishay 반도체 Opto Division |
8-DIP (0.300, 7.62mm) |
6 |
1 |
500VRMS |
30% |
10% @ 10ma |
- |
30 v |
- |
|
|
6N136-X016 |
Vishay 반도체 Opto Division |
8-DIP (0.400, 10.16mm) |
8 |
1 |
5300VRMS |
35% |
19% @ 16ma |
800 ns |
15 v |
400 MV |
6N136-X001 vs 6N136-X016 |
|
4N28 |
Lite-On Inc. |
8-DIP (0.400, 10.16mm) |
8 |
1 |
5300VRMS |
35% |
19% @ 16ma |
- |
25 v |
- |
6N136-X001 대 4N28 |
|
SFH6345-X016 |
Vishay 반도체 Opto Division |
8-DIP (0.400, 10.16mm) |
8 |
1 |
5300VRMS |
30% |
19% @ 16ma |
- |
25 v |
- |
6N136-X001 vs SFH6345-X016 |

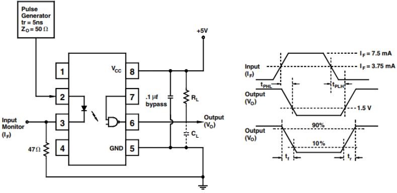
풀업 저항을 회로에 통합하면 트랜지스터가 꺼져있을 때 VOUT 핀이 지속적으로 높은 논리 레벨 5 볼트로 돌아갑니다.vout 핀과 양의 공급 전압 사이에 연결된이 풀업 저항은 몇 가지 목적이 있습니다.출력 전압을 안정화시켜 원하는 로직 높은 상태에 도달하도록합니다.예측할 수없는 회로 동작으로 이어질 수있는 부유 상태를 방지합니다.회로 내 노이즈 및 오 탐지에 대한 보호.
이러한 역할을 수행함으로써 풀업 저항은 회로의 전반적인 신뢰성과 성능을 유지하는 데 기여합니다.신중하게 선택된 풀업 저항 값은 부동 출력을 방지 할 수 있습니다.이 안정화는 예측 가능하고 흔들리지 않는 논리 수준으로 이어집니다.트랜지스터가 OFF 위치에있을 때 예측 가능한 전압 상태에서 VOUT 핀을 유지함으로써 풀업 저항은 노이즈로 인한 교란의 가능성을 효과적으로 감소시킵니다.이 안정성은 정밀도와 신뢰성이 디지털 회로의 기능에서 지배적 일 때 대부분 활성화됩니다.
풀업 저항의 값의 신중한 선택은 원하는 성능을 달성하는 데 사용됩니다.일반적으로 값은 회로의 요구에 따라 몇 킬로그에서 수십 킬로 름까지 다양합니다.예를 들어, 10k Ohm 저항은 속도와 전류 소비 사이의 균형을 맞추면서 광범위한 회로 요구와 잘 정렬되므로 자주 선택됩니다.광범위한 전문 지식을 활용하여 특정 응용 분야에 가장 적합한 저항 값을 결정할 수 있습니다.
내부 LED는 적절한 입력 전류가 터미널 (+VF 및 -VF)에 도달 할 때마다 IR 빔을 활성화하고 방출합니다.IR 빔이 포토 트랜스스터에 부딪 치면 결과적으로 활성화됩니다.임베디드 시스템 에서이 유형의 구성은 종종 신호 분리에 사용됩니다.그렇게함으로써 고주파 소음 또는 전압 스파이크는 민감한 구성 요소에 손상을 일으키지 않습니다.

제공된 다이어그램에서 6N136 IC는 입력 펄스 극성의 역전을 수행합니다.구체적으로, 높은 입력 로직 레벨이 적용되면 낮은 출력이 생성됩니다.반대로, 입력 로직 레벨이 낮을수록 높은 출력을 생성합니다.이 반전 메커니즘은 디지털 신호 처리에서 중요한 역할을합니다. 특히 회로의 후속 단계에 대해 특정 논리 수준을 유지하거나 조정해야 할 때.
6N136을 사용하는 회로 설계에서는 옵토 커플러의 효율과 응답 시간을 모두 고려해야합니다.실제 경험에 따르면 적절한 전류 제한 저항기를 선택하면 LED의 활성화 시간을 최적화하여 전체 성능을 향상시킬 수 있습니다.정확한 타이밍은 대부분 마이크로 초 수준 지연조차도 시스템 기능에 영향을 줄 수있는 제어 응용 분야에서 주로 주목할 만합니다.
|
부품 번호 |
설명 |
제조업체 |
|
6N139#500 |
1 채널 로직 출력 optocoupler, 0.1 mbps, 0.300 인치,
표면 마운트, DIP-8 |
Agilent Technologies Inc |
|
HCPL-5700#200 |
1 채널 로직 출력 optocoupler, 0.1 mbps, Hermetic
밀봉, 세라믹, DIP-8 |
Avago 기술 |
|
HCPL-0700 |
1 채널 로직 출력 OptoCoupler, SO-8 |
Fairchild Semiconductor Corporation |
|
HCPL-2730-020 |
논리 IC 출력 OptoCoupler, 2- 요소, 5000V 격리,
0.300 인치, DIP-8 |
Agilent Technologies Inc |
|
HCPL0500V |
8 핀 SOIC 1 MBIT/S 단일 채널 고속 트랜지스터
출력 Optocoupler, 3000 튜브 |
온세미 |
|
HCPL-4503-560 |
1 채널 로직 출력 optocoupler, 1 Mbps, 0.300 인치,
표면 마운트, DIP-8 |
Avago 기술 |
|
HCPL-0500V |
1 채널 로직 출력 OptoCoupler, 1 Mbps, 리드 프리,
SOIC-8 |
Rochester Electronics LLC |
|
HCNW4502E |
1 채널 로직 출력 optocoupler, 1 Mbps, 0.400 인치,
무연, 딥 -8 |
Avago 기술 |
|
SFH6325 |
논리 IC 출력 Optocoupler, 2- 요소, 5300V 격리,
1Mbps, 플라스틱, DIP-8 |
Infineon Technologies AG |
|
HCPL-5701#200 |
논리 IC 출력 OptoCoupler, 1- 요소, 1500V 격리,
0.1 mbps, 밀폐 밀봉, 세라믹, Dip-8 |
Agilent Technologies Inc |
6N136 OptoCoupler는 라인 수신기에서 상당한 사용을 발견합니다.고속 데이터 전송을 효율적으로 관리하여 신호 왜곡을 최소화하고 장거리에 대한 신호 무결성을 유지합니다.기능을 활용하여 신호 신뢰성이 심각한 이점을 얻는 환경.이 광전자 장치는 통신 시스템을 향상시키는 데 놀라운 역할을하며, 통신 인프라의 강력한 데이터 전송을 보장하고 복잡한 네트워크의 운영 효율성을 보존합니다.현장 응용 프로그램에 따르면 6N136은 노이즈 간섭을 크게 줄일 수 있습니다.긴 케이블 실행이있는 산업 환경에서는 신호 충실도를 훌륭하게 유지합니다.
6N136 OptoCoupler는 기존 펄스 변압기를 최적으로 대체하여 크기 감소, 신뢰성 향상 및 효율성 향상과 같은 장점을 제공합니다.펄스 변압기를 6N136으로 교체함으로써 시스템은 성능이 향상되고 전자기 간섭이 감소합니다.보다 작고 효율적인 전자 아키텍처로의 전환은 소형화 및 성능 표준 향상으로 전자 장치의 추세를 강조합니다.다양한 전자 회로의 구현에 따르면 6N136은 물리적 공간을 절약 할뿐만 아니라 전반적인 시스템 신뢰성을 향상시킵니다.
6N136의 눈에 띄는 기능 중 하나는 CMOS, LSTTL 및 TTL 로직 패밀리와 완벽한 인터페이스입니다.이 다양성은 다양한 디지털 회로의 핵심 구성 요소가됩니다.다른 논리 표준 사이의 호환성 간격을 연결함으로써 회로 설계를 단순화하고 작동 유연성을 향상시킵니다.6N136을 사용하여 다양한 디지털 로직 패밀리 사이의 호환성 문제를 해결하고 설계를 간소화하며 복잡성을 줄일 수 있습니다.여러 논리 수준과 인터페이스의 효율성으로 인해 통합 회로 설계에 대한 광범위한 채택이 이루어졌습니다.
6N136 OptoCoupler는 광범위한 대역폭 아날로그 커플 링에 귀중한 것으로 판명됩니다.고속 응답 및 낮은 왜곡 특성으로 인해 광범위한 주파수 범위에서 정확한 신호 전송을 보장합니다.오디오 처리 및 고속 데이터 수집과 같은 정확한 아날로그 신호 재생산이 필요한 필드에서는 성능이 주로 주목할 만합니다.

Vishay는 개별 반도체 (다이오드, MOSFET, 광전자) 및 수동 구성 요소 (저항, 인덕터, 커패시터)를 전문으로하는 주요 제공 업체입니다.그들의 구성 요소는 산업, 컴퓨팅, 자동차, 소비자 전자 장치, 통신, 군사, 항공 우주 및 의료 응용 프로그램을 포함한 다양한 부문에서 사용됩니다.
Vishay의 개별 반도체 및 수동 구성 요소는 현대 기술 장치의 기본입니다.산업 분야에서 그들의 제품은 기계 및 자동화 시스템의 신뢰성과 효율성에 기여합니다.컴퓨팅을 위해 Vishay는 컴포넌트를 소비자 전자 및 엔터프라이즈 레벨 서버 모두에 기초로 제공합니다.이러한 요소는 성능, 안정성 및 장치의 정밀한 소형화를 보장하여 기술의 요구에 따른 요구를 충족시킵니다.
Vishay의 구성 요소는 또한 전기 자동차 (EVS)와 ADA (Advanced Driver-Assistance Systems)에 영향을 미칩니다.그들의 MOSFET과 다이오드는 배터리 관리 시스템 및 추진 인버터의 핵심이며 효율성과 안정성을 향상시킵니다.소비자 전자 제품에서 Vishay의 광전자는 장치의 소형화 및 에너지 효율에 기여하여 더 풍부한 경험을 제공하고 장치 수명을 보장합니다.통신 인프라는 신호 무결성 및 전력 관리를 유지하기위한 Vishay의 커패시터 및 인덕터에 크게 의존합니다.이러한 구성 요소는 고속 데이터 전송 및 강력한 네트워크 성능을 지원하며, 상호 연결된 세계의 원활한 대역폭 및 연결에 대한 확대 수요를 충족시키는 데 사용됩니다.
6N135에는 850nm Algaas LED가 있습니다.포토 다이오드, 선형 OP-AMP 및 Schottky 클램프 트라이드가있는 통합 검출기가 포함됩니다.10MBD에서 고속 작동을 제공합니다.최소 입력 전류, 특히 5MA가 필요합니다.대조적으로, 6N136에는 고수준 적외선 LED가 있습니다.감광성 트랜지스터를 통합합니다.강력한 반 인터뷰 기능으로 인정됩니다.고분해 전압 및 우수한 TTL 호환성을 제공합니다.이 두 가지를 결정할 때 6N135는 빠른 응답 및 효율적인 전력 사용과 데이터 통신에 빛을 발합니다.반면, 6N136은 산업 또는 의료 응용 분야에서 필수 불가능 해지며, 여기서 격리 및 간섭 거부는 시간이 지남에 따라 작동의 무결성을 유지합니다.
6N137 및 6N136은 광선 분리에서 유사한 목적을 제공합니다.6N137은 최대 10MBD의 최대 속도를 자랑합니다.더 좁은 공급 전압 범위 내에서 작동합니다.반대로, 6N136은 더 넓은 전압 공차를 갖습니다.낮은 속도 1MBD에서 작동합니다.따라서 6N137은 빠른 데이터 전송이 필요한 최첨단 통신 시스템에 적합한 반면, 6N136은 다양한 전원 공급 장치를 갖춘 시나리오에 잘 적응하여 속도와 다양성 사이의 균형을 유지합니다.
6N136은 하중 저항이 1.9Ω 인 0.5 마이크로 초의 전형적인 전파 지연에서 명백한 고속 작업에 맞게 조정됩니다.이를 통해 고속 디지털 통신 인터페이스를 지원하여 500K 이상의 보드 속도에 도달하여 4N25 또는 TILI17과 같은 표준 장치를 상당히 능가 할 수 있습니다.그러나 실제 응용 분야에서 이러한 성능을 달성하려면 회로 설계 및 레이아웃에 대한 세심한주의가 필요합니다.이러한 미세한 세부 사항을 보장하면 잠재적 인 신호 저하를 완화하여 6N136이 약속 한 고속 기능을 확보합니다.
문의를 보내 주시면 즉시 응답하겠습니다.
10월21일에서
10월21일에서
4월18일에서 147757
4월18일에서 111935
4월18일에서 111349
4월18일에서 83719
1월1일에서 79508
1월1일에서 66903
1월1일에서 63027
1월1일에서 63010
1월1일에서 54081
1월1일에서 52122