




그만큼 SN6505BDBVR 변압기 드라이버 기술의 변형 적 도약을 구현하고 노이즈를 효과적으로 줄이고 전자기 교란을 관리 할 수있는 능력으로 인식됩니다.이러한 속성은 소형 고립 된 전원 공급 장치 설정에 사용하기에 매우 적합합니다.정교한 디자인은 2.25V에서 5V 범위의 DC 전압에 의해 구동 될 때 효율적으로 작동하는 저 프로파일 중앙 탭 변압기를 지원합니다.
오늘날의 전자 환경에서 더 작고 효율적인 전원 공급 솔루션을 추구하는 것이 강화되고 있습니다.SN6505BDBVR은 이러한 진행에서 중요한 역할을하며, 고성능과 제한된 공간 사이의 섬세한 균형을 수용하는 결의안을 제공합니다.저전압에서 기능하는 용량은 에너지를 보존하는 데 도움이 될뿐만 아니라 소형 전자 시스템의 효율성 증가에 크게 기여합니다.귀하가 관찰 한 바와 같이, 이러한 구성 요소를 복잡한 회로에 통합하는 것은 간단하므로 최소한의 사용자 정의가 필요하고 쉽게 실용적으로 구현해야합니다.
장치의 주요 기능은 효율성과 신뢰성을 모두 향상시키는 일련의 기술적 기능에 의해 강화됩니다.SN6505BDBVR은 EMI를 최소화 할 수있는 능력을 통해 깨끗하고 신뢰할 수있는 전력을 제공하여 섬세한 전자 세그먼트의 특정 가치를 보장합니다.SN6505BDBVR의 강력한 특성은 진단 및 유지 보수 작업 중에 더 적은 합병증에 기여하여 궁극적으로 구현의 혜택을받는 시스템의 수명과 신뢰성을 확장합니다.
이 구성 요소의 다목적 기능은 특히 분리 된 전원 공급 장치가 필요한 시스템에서 다양한 도메인에서 응용 프로그램을 찾습니다.이 시스템은 CAN, RS-485, RS-422, RS-232, SPI 및 I2C와 같은 인터페이스를 포함합니다.격리는 지상 루프를 피하고 이질적인 시스템 세그먼트에 걸쳐 데이터 무결성을 보존하는 데 도움이됩니다. 성능 및 신뢰성에 대한 잠재적 영향으로 인해 엔지니어링 솔루션에서 우선 순위가 매겨집니다.
이 구성 요소는 분리 된 USB 전원 공급 장치를 포함하여 최소한의 노이즈가 필요한 환경에서 주로 유용한 것으로 판명됩니다.정밀 전자 시스템의 지형에서, 데이터 손상 및 측정 부정확성을 방지하기 위해 저 잡기 속성이 활성화되어 있습니다.첨단 생산 환경은 종종 이러한 특성에 의존하여 중단없이 최적의 성능을 유지합니다.
통신 및 산업 공정 제어 응용 프로그램은 응집력있는 전원 공급 장치 솔루션의 상당한 이점을 얻습니다.이 솔루션은 다양한 조건 속에서 안정성과 신뢰성을 높이고 전통적인 기술을 능가합니다.전력 역학에 대한 깊은 이해는 이러한 부문의 개선을 잠금 해제하여 더 강력하고 유연한 의사 소통 및 제어 프레임 워크를 촉진합니다.
무선 분포 및 관련 전원 공급 장치의 동적 분야에서는 혁신적인 솔루션이 간섭 및 전력 안정성 문제를 해결하기 위해 필요합니다.중단되지 않은 운영을 육성하는지지 구성 요소의 통합은 라디오 시스템의 효율성과 범위에서 주목할만한 진전을 이끌어 낼 수 있습니다.숙련 된 디자인을 통해 신호 선명도의 미묘한 이익은 전략적 구성 요소 선택을 통해 분명해집니다.
의료 및 정밀 도구의 세계에서 안전을 보장하면서 높은 정확도를 달성하는 것이 궁극적입니다.여기서, 기기에 부착 된 고립 된 소모품은 장치와 연산자를 보호하는 데 지배적입니다.성능과 안전 사이의 교묘 한 균형은이 부문의 성공적인 기기 설계 및 사용에 대한 증거입니다.
낮은 잡음 필라멘트 소모품과 관련된 시나리오에서 구성 요소는 원치 않는 간섭을 줄이는 데 중요한 역할을하므로 최종 응용 프로그램의 무결성을 그대로 유지합니다.이러한 맥락에서 미세 조정조차도 전반적인 성능에 크게 영향을 줄 수 있습니다. 이는 종종 광범위한 실습 응용 프로그램 경험에서 얻은 통찰력입니다.
• MAX253EUA-T

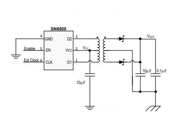
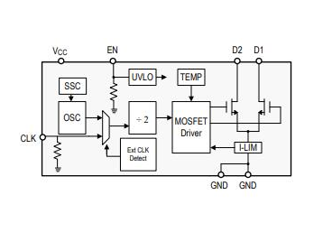
SN6505는 고립 된 DC/DC 변환기를 능숙하게 구동하기 위해 푸시 풀 토폴로지를 활용하도록 제작되었습니다.이 구성은 전력 전송을 최적화하고 전기 노이즈를 제어하는 역할을합니다.세 심하게 보정 된 발진기 및 게이트 드라이브 회로를 통합함으로써 장치는 2 개의 상보적인 출력 신호를 생성 할 수 있습니다.이 신호는 두 트랜지스터의 교대 작동에 기본적으로되어 동기화를 촉진하고 미묘하지만 심오한 기술적 성취 인 중첩 관련 합병증의 위험을 줄입니다.
SN6505의 작동에 지배하는 것은 장치의 기본 작동 매개 변수를 설정하는 주요 구성 요소 인 오실레이터입니다.주파수 분배기와 결합 하여이 요소는 게이트 신호의 타이밍 및 동기화에 영향을 미칩니다.이 듀오는 다양한 하중 조건에서의 효과를 향상시킬뿐만 아니라 변동하는 시스템 요구에 따라 안정성을 지원합니다.실제 응용 분야에서 신뢰할 수있는 발진기 성능은 SN6505로 구동되는 장치가 다양한 환경 조건에서 탄력성을 유지하여 스트레스 하에서 엔지니어링 신뢰성에 대한 더 깊은 이해를 반영합니다.
SN6505는 전력 관리의 전형적인 과제 인 트랜지스터 겹침을 방지하기 위해 고급 브레이크 메이크 마케이크 논리를 통합합니다.이 메커니즘은 한 트랜지스터가 다른 트랜지스터의 활성화 전에 완전히 꺼져서 단락의 발생이 감소하고 구성 요소 변형을 감소시킵니다.실제 상황에서 이러한 기능은 전력 시스템의 내구성과 효율성을 촉진하여 설계의 예측이 잠재적 합병증을 보호하여 더욱 지속적이고 신뢰할 수있는 제품을 제공하는 통찰력을 캡슐화합니다.



|
유형 |
매개 변수 |
|
수명주기 상태 |
Active (마지막 업데이트 : 3 일 전) |
|
공장 리드 타임 |
6 주 |
|
접촉 도금 |
금 |
|
산 |
표면 마운트 |
|
장착 유형 |
표면 마운트 |
|
패키지 / 케이스 |
SOT-23-6 |
|
핀 수 |
6 |
|
전환 주파수 |
424 kHz |
|
작동 온도 |
-55 ° C ~ 125 ° C |
|
포장 |
테이프 & 릴 (TR) |
|
JESD-609 코드 |
E4 |
|
pbfree 코드 |
예 |
|
부품 상태 |
활동적인 |
|
수분 감도 수준 (MSL) |
1 (무제한) |
|
종료 수 |
6 |
|
ECCN 코드 |
귀 99 |
|
응용 프로그램 |
변압기 드라이버 |
|
전압 - 공급 |
2.25V ~ 5.5V |
|
터미널 위치 |
이중 |
|
터미널 형태 |
갈매기 날개 |
|
기능 수 |
1 |
|
공급 전압 |
5V |
|
터미널 피치 |
0.95mm |
|
기본 부품 번호 |
SN6505 |
|
출력 수 |
1 |
|
출력 전압 |
16V |
|
출력 유형 |
조절할 수 있는 |
|
최대 출력 전류 |
1A |
|
공급 전압 |
5.5V |
|
운영 공급 전류 |
1.56MA |
|
공칭 공급 전류 |
1.56MA |
|
출력 전류 |
1A |
|
최소 입력 전압 |
2.2V |
|
최대 입력 전압 |
5.5V |
|
인터페이스 IC 유형 |
인터페이스 회로 |
|
최대 접합 온도 (TJ) |
150 ° C
|
|
주변 온도 범위가 높습니다 |
125 ° C |
|
키 |
1.45mm |
|
길이 |
2.9mm |
|
너비 |
1.6mm |
|
두께 |
1.2mm |
|
ROHS 상태 |
ROHS3 준수 |
|
무료로 리드 |
무료로 리드 |
|
부품 번호 |
SN6505BDBVR |
MIC2009A-1YM6-TR |
MIC2005-0.8YM6-TR |
LMR12010XMK/NOPB |
MIC2009A-2YM6-TR |
|
제조업체 |
텍사스 악기 |
마이크로 칩 기술 |
마이크로 칩 기술 |
텍사스 악기 |
마이크로 칩 기술 |
|
패키지 / 케이스 |
SOT-23-6 |
SOT-23-6 |
SOT-23-6 THIN, TSOT-23-6 |
SOT-23-6 |
SOT-23-6 |
|
핀 수 |
6 |
6 |
6 |
6 |
6 |
|
최대 출력 전류 |
1A |
800 MA |
1A |
900 MA |
900 MA |
|
출력 전류 |
1A |
- |
- |
- |
- |
|
최소 입력 전압 |
2.2 v |
2.5 v |
2.5 v |
2.5 v |
2.5 v |
|
최대 입력 전압 |
5.5 v |
5.5 v |
5.5 v |
5.5 v |
5.5 v |
|
출력 전압 |
16 v |
6 v |
17 v |
- |
- |
|
출력 수 |
1 |
1 |
1 |
1 |
1 |
문의를 보내 주시면 즉시 응답하겠습니다.
11월21일에서
11월21일에서
4월18일에서 147780
4월18일에서 112050
4월18일에서 111352
4월18일에서 83806
1월1일에서 79608
1월1일에서 66988
1월1일에서 63113
1월1일에서 63049
1월1일에서 54097
1월1일에서 52199