
그만큼 LM380National Semiconductor가 제작 한 것은 전력 수요가 적은 프로젝트에서 적응성으로 알려진 다목적 오디오 증폭기 칩입니다.이 효율적인 오디오 솔루션은 단단히 설정된 34dB 게인으로 최대 2.5 와트를 제공하여 사운드를 증폭시키는 비용 효율적인 방법을 제공합니다.열 제한이 장착 된 것은 짧은 회로에 대해 보호하여 신뢰할 수있는 작동을 보장합니다.광범위한 입력 범위 기능은 세련되고 명확한 오디오 출력을 보장하여 헤드폰과 소규모 스피커에 완벽하게 맞습니다.간단한 디자인 파워 인 Intercoms 및 Radio와 같은 장치에 이상적인 오디오 시스템을 사용하여 참여와 창의성을 향상시키기 때문에 DIY 노력을 위해 LM380을 선호 할 수 있습니다.
LM380은 약한 오디오 신호를 내부적으로 고정 된 이득을 사용하여 약한 오디오 신호를 강력한 신호로 변환하여 출력과 공급 전압의 절반 균형을 유지합니다.AC 및지면 참조 입력과의 호환성은 단일 공급 작업을 간소화합니다.왜곡을 최소화하고 순수한 오디오를 제공함으로써 LM380은 고 충실한 사운드를 보장합니다.BTL (Bridge Tied Load) 옵션은 전력 출력을 증폭시켜 다양한 오디오 사용에 따라 다양한 기능을 제공합니다.
실제 구현에서는 LM380이 간단한 설정에서 오디오 성능을 풍부하게한다는 것을 알 수 있습니다.DIY 프로젝트의 가치는 통합의 용이성과 신뢰할 수있는 안정성에서 비롯됩니다.올바른 커패시터 및 저항기를 효과적으로 선택하면 소형 장치에서 오디오 품질을 크게 향상시킬 수 있습니다.또한 열 제한 기능은 특히 동적 운영 환경 내에서 보안 감각을 가져옵니다.이러한 실제 응용 프로그램은 간단하고 복잡한 오디오 배열을 향상시키는 IC의 역할을 보여 주며, 만족스러운 청각 경험에 크게 기여합니다.

|
핀 번호 |
핀 이름 |
설명 |
|
1 |
우회로 |
디커플링 커패시터를 연결하는 데 사용됩니다. |
|
2 |
비 반전 입력 (in+) |
오디오가 제공하는 앰프의 비 반전 핀
신호. |
|
3, 4, 4, 5, 7, 10, 11, 12 |
Gnd |
지상 핀. |
|
6 |
반전 입력 (In-) |
앰프의 반전 핀은 일반적으로 접지되었습니다. |
|
8 |
다섯밖으로 |
증폭기의 출력 핀은 하중에 연결됩니다. |
|
14 |
다섯에스 |
전원 공급 장치 핀. |
|
9, 13 |
NC |
연결된 핀이 아닙니다. |
|
기능/사양 |
설명 |
|
IC 유형 |
오디오 파워 앰프 IC |
|
핀 수 |
14 |
|
패키지 유형 |
표준 딥 패키지 |
|
전압 공급 범위 |
10 ~ 22V |
|
정지 전력 (18V) |
0.13 와트 |
|
전압 게인 |
50 |
|
높은 입력 임피던스 |
150kΩ |
|
높은 피크 전류 능력 |
1.3 암페어 |
|
왜곡 |
낮은 왜곡 |
|
정지 출력 전압 |
전압 공급의 절반 |
|
저장 및 정션 온도 |
-65 ~ 150 ° C |
비슷한 옵션
• LM317
• LM311
• LM318
• LM324N
• LM324
• LM335
• LM348
• LM339
• LM386
• LM358
대체물
• IC6283
• AD620
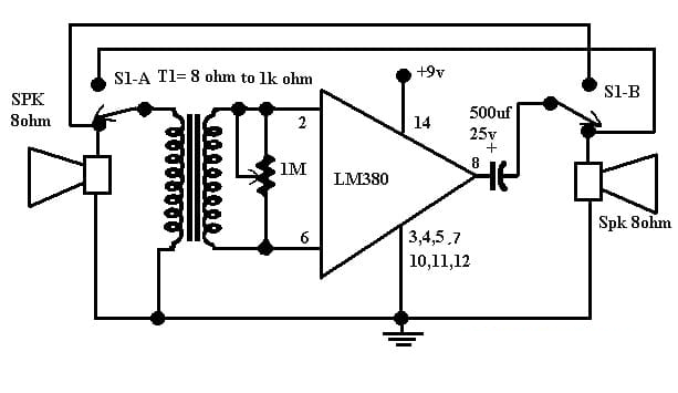
Intercom 시스템은 가정에서 항공기에 이르기까지 다양한 환경에서 통신 및 간소화 관리를 용이하게합니다.이러한 시스템은 액세스 작업을 가능하게하고 정보를 효과적으로 배포하는 데 놀라운 역할을합니다.LM380 IC를 통합함으로써 스피커 및 전위차계를 포함한 주요 구성 요소로 효율적이고 복잡하지 않은 인터콤 회로를 구축 할 수 있습니다.이 구성은 DPST (Double Pole Single Throw) 스위치를 사용하여 오디오 신호 전송과 수신 사이의 원활한 전환을 허용합니다.이 디자인은 실습 경험을 탐구하고 기본 기술을 개발할 수있는 소중한 기회를 제공합니다.

회로의 기능은 LM380 IC의 PIN-14로 전달되는 전력에 의존하며, 특정 핀은 안정성을 유지하고 간섭을 줄이기 위해 접지됩니다.DPST 스위치는 어떤 스피커가 송신기 역할을하는지, 수신기로서 어떤 스피커가 오디오 흐름을 관리하는 실용적인 방법을 제공하는 데 중요한 역할을합니다.또한 전위차계는 정확한 볼륨 조정을 가능하게하여 시스템과보다 직관적으로 상호 작용할 수 있습니다.
전자 회로 내에서의 간섭을 효과적으로 해결하는 것이 종종 강조됩니다. 특히 수많은 응용 프로그램이 투명하고 중단되지 않은 통신을 요구하기 때문입니다.노이즈를 줄이고 우수한 오디오 전송 품질을 보장하는 데 적극적으로 접지 기술과 차폐 전략을 강조 할 수 있습니다.
위상 시프트 발진기 회로는 독창적으로 제작 된 피드백 루프로 앰프를 조정하여 연속 사인파를 능숙하게 생성합니다.이 루프는 저항 및 커패시터로 구성된 위상 이동 네트워크를 사용하여 진동을 유지하기 위해 필요한 180 ° 위상 전환을 달성합니다.LM380 IC는이 배열의 주요 구성 요소 역할을하며, 신호 무결성을 향상시키고 안정화하기 위해 추가 요소와 완벽하게 혼합 할 수있는 능력으로 유명합니다.
오실레이터 작동의 키는 LM380 IC이며, 신중하게 배치 된 저항성 및 용량 성분과 함께 진동 및 지속적인 진동을 시작하는 데 사용되는 정확한 180 ° 위상 시프트를 생성합니다.이 설정은 일련의 RC 네트워크를 사용하며, 각각 60 ° 위상 이동을 기여하여 총 위상 변조가 필요합니다.이 모듈 디자인은 다양한 운영 조건에서 안정적인 성능을 보장하기 위해 활성화됩니다.

위상 시프트 발진기의 주요 역할은 선택된 관심 주파수에서 사인파를 생성하는 것입니다.내부 구조와 외부 RC 구성을 갖춘 LM380은 의도 된 출력을 지속적으로 제공하는 누적 위상 변속을 가능하게합니다.RC 매개 변수를 수정하면 진동 주파수를 정확하게 제어 할 수 있으므로 시스템을 뚜렷한 운영 요구에 적응할 수있는 유연성을 제공합니다.
컴팩트 한 디자인의 LM380 IC는 공간이 프리미엄 인 프로젝트에서 틈새 시장을 찾습니다.고품질 오디오를 생산하는 능력은 선명한 사운드 재생을 달성하는 데있어 역량을 반영하여 라디오 및 텔레비전과 같은 소비자 전자 제품에서 선호하는 구성 요소입니다.또한 다양한 시스템에 대한 원활한 통합은 다양한 오디오 향상 요구를 충족시키기위한 적성을 보여줍니다.감소 된 고조파 왜곡은 오디오 충실도를 보존하는 데 기여하여 매끄럽고 즐거운 청취 세션을 보장합니다.자체 중심 출력 기능을 통해 원활한 오디오 균형이 더욱 달성되어 장치의 전반적인 기능을 향상시킵니다.또한 내장 단락 및 열 보호는 신뢰성을 보여 주며, 잠재적 인 작동 위험에 대비하여 회로를 지키고 수명을 향상시킵니다.
몇 가지 유익한 특성을 자랑하지만 LM380 IC는 고전력 응용 분야에서 부족하여 상당한 전력 출력을 요구하는 시나리오에서의 사용을 제한합니다.그러한 경우, 외부 방열판을 포함시키는 것은 고출력 작업에서 과도한 열을 관리하고 설계를 복잡하게하고 생산 비용을 확대하는 데 필요한 고려 사항이됩니다.제한된 전압 작동 범위는 더 높은 전압 호환성을 필요로하는 시스템의 적응성을 제한합니다.IC의 섬세한 특성과 기능 중 때때로 소음은 지속적으로 높은 오디오 품질을 유지하기위한 노력을 방해 할 수 있으며 오디오 시스템 설계의 장애물을 나타냅니다.
LM380 IC는 다양한 오디오 관련 애플리케이션의 성능을 크게 향상시켜 다양한 기술의 다양한 측면을 통해 다양한 특성을 갖습니다.컴팩트 한 디자인과 효율성은 휴대용 오디오 장치에 바람직한 선택이되어 이동에 대한 청각 경험을 제공합니다.또한 통신 영역에서 인터콤 시스템의 구성에 역할을하여 원활한 커뮤니케이션을위한 명확한 음성 전송을 촉진합니다.
교육 환경에서 LM380은 교육 키트의 기본 구성 요소로 빛나며 학생들은 기본 전자 장치 및 건전한 증폭 원리를 이해하는 데 도움이됩니다.이 키트는 실용적인 기술을 키울뿐만 아니라 학문적 및 실용적인 응용을 효과적으로 연결하는 개념 개념을 강화합니다.홈 프론트에서 LM380은 홈 자동화 노력의 일부가되어 명확한 오디오 알림이 알림 및 안전 메시지에 동적입니다.Smart Home Systems 로의 통합은 정확한 청각 피드백을 통해 편안함과 보안을 향상시킵니다.
LM380의 증폭력은 레크리에이션에 도달하여 장난감의 음질을 향상시켜 대화식 경험을 풍부하게합니다.이 향상은 매력적인 음향 효과와의 관계와 참여를 위해 설계된 제품으로 이끌어줍니다.또한 소규모 DIY 오디오 시스템에 사용하면 실험을 수행하여 기술 기술과 창의성을 통합하는 맞춤형 사운드 설정을 제작할 수 있습니다.
LM380의 두드러진 사용은 Walkie-Talkies와 같은 소형 통신 장치 내에 있습니다.여기에서는 오디오의 명확성을 보장하는 데 중요한 일이되며, 이는 효과적인 언어 교환, 특히 주변 소음이 커뮤니케이션을 방해 할 수있는 환경에서 유용합니다.이 역할은 통신 기술의 만족도와 효율성에 대한 음질의 영향을 강조합니다.
문의를 보내 주시면 즉시 응답하겠습니다.
12월13일에서
12월12일에서
4월18일에서 147776
4월18일에서 112022
4월18일에서 111351
4월18일에서 83777
1월1일에서 79577
1월1일에서 66964
1월1일에서 63104
1월1일에서 63041
1월1일에서 54097
1월1일에서 52190