

|
핀 번호 |
핀 이름 |
핀 설명 |
|
1 |
출력 a |
IC의 첫 번째 (a) 섹션 또는 작동 증폭기의 출력
1 |
|
2 |
역 입력 a |
IC의 첫 번째 (a) 섹션 또는 운영의 반전 입력
증폭기 1 |
|
3 |
비 반전 입력 a |
IC의 첫 번째 (a) 섹션의 비 반전 입력 또는
작동 증폭기 1 |
|
4 |
지상 (GND) |
두 작동 증폭기 모두에 대한 접지 / 음성 |
|
5 |
역 입력 b |
IC의 두 번째 (b) 섹션의 입력 역 또는 작동
증폭기 2 |
|
6 |
비 반전 입력 b |
IC의 두 번째 (b) 섹션의 비 반전 입력 또는
작동 증폭기 2 |
|
7 |
출력 b |
IC의 두 번째 (b) 섹션 또는 운영의 출력
증폭기 2 |
|
8 |
VCC |
두 섹션 / 운영 앰프의 긍정적 인 공급
IC |
|
특징 |
설명 |
|
광범위한 공급 범위 |
단일 공급 : 3 V ~ 32 v |
|
이중 용품 : ± 1.5 V ~ ± 16 V |
|
|
낮은 공급 전류 배수 |
공급 전압과 무관 : 0.7 MA (일반) |
|
공통 모드 입력 전압 범위 |
지면을 포함하여 지상 근처에 직접 감지를 허용합니다 |
|
낮은 입력 바이어스 및 오프셋 매개 변수 |
- 입력 오프셋 전압 : 3 mV (일반) |
|
- 버전 : 2 MV (일반) |
|
|
- 입력 오프셋 전류 : 2 NA (일반) |
|
|
- 버전 : 15 NA (일반) |
|
|
- 입력 바이어스 전류 : 20 NA (일반) |
|
|
- 버전 : 15 NA (일반) |
|
|
차동 입력 전압 범위 |
최대 등급의 공급 전압과 동일 : 32 v |
|
오픈 루프 차동 전압 게인 |
100 DB (일반) |
|
내부 주파수 보상 |
예 |
|
매개 변수 |
값 |
|
패키지 / 케이스 |
PDIP-8 |
|
채널 수 |
2 채널 |
|
공급 전압 - 최대 |
32 v |
|
GBP- 대역폭 제품 |
700 kHz |
|
채널 당 출력 전류 |
20 MA |
|
SR- 슬리트 비율 |
300 mV/µs |
|
VOS- 입력 오프셋 전압 |
7 MV |
|
공급 전압 -Min |
3 v |
|
최소 작동 온도 |
0 ° C |
|
최대 작동 온도 |
+70 ° C |
|
IB- 입력 바이어스 전류 |
250 NA |
|
운영 공급 전류 |
350 µA |
|
일시 휴업 |
종료 없음 |
|
CMRR- 공통 모드 제거 비율 |
80dB |
|
en- 입력 전압 노이즈 밀도 |
40 NV/√Hz |
|
시리즈 |
LM358 |
|
포장 |
튜브 |
|
증폭기 유형 |
높은 게인 앰프 |
|
상표 |
텍사스 악기 |
|
이중 공급 전압 |
+/- 3 V, +/- 5 V, +/- 9 V |
|
특징 |
표준 앰프 |
|
키 |
4.57 mm |
|
입력 유형 |
철도 대 레일 |
|
길이 |
9.81 mm |
|
최대 이중 공급 전압 |
+/- 16 v |
|
최소 이중 공급 전압 |
+/- 1.5 v |
|
공급 전압 |
3 V ~ +/- 32 V, +/- 1.5 V, +/- 16 V |
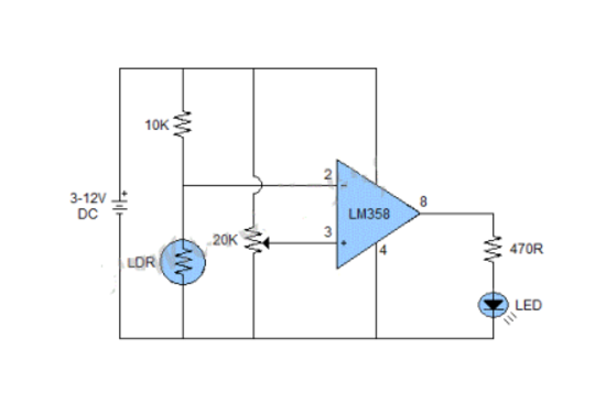
그만큼 lm358p 작동 증폭기는 명확 및 어두운 감지에 중점을 둔 센서 회로 내에서 다양한 기능을 제공합니다.다양한 역할에서 적응 적으로 기능하는 능력은 센서 별 작업에서 유연한 특성을 강조합니다.이러한 맥락에서 성능에 대한 통찰력을 얻는 것은 더 넓은 회로 설계 방법론의 이해를 풍부하게합니다.

어둠을 감지하기 위해 설계된 구성에서 LM358P는 핀 2에 연결된 가변 저항의 중간 핀과 연결됩니다.이 구성은 저조도 시나리오에 대한 회로의 응답 성을 미묘하게 조정합니다.이 설정은 20K 저항을 도입함으로써 감도 레벨의 정확한 조정을 허용하여 회로가 주변 광의 주목할만한 시프트에만 반응 할 수 있도록합니다.

광 검출 회로에서, LM358p는 비교기의 역할을 가정하여 광강을 평가하기 위해 설정된 기준점에 대한 입력 전압을 평가하는 역할을합니다.다크 센서 애플리케이션에서 볼 수 있듯이 20K 저항의 사용은 감도 설정에 기여하여 정확한 접근 방식을 제공합니다.이것은 핀 1에 연결된 LED 지표에 의해 입증 된 바와 같이 조명 변화에 대한 정확한 반응을 용이하게한다.
작동 증폭기의 지배 내에서 LM358 시리즈는 기본 구성 요소 역할을하며 LM324 수많은 응용 프로그램에서.적응성과 기능에주의를 기울입니다.유사한 기술 사양으로 옵션을 탐색하려는 사람들을 위해 LM158,,, LM258,,, LM2904및 LM2409는 자신을 실행 가능한 고려 사항으로 제시합니다.다음 섹션은 이러한 대체물에 대해 더 깊이 파고 들어 다양한 시나리오에서 제공하는 정확한 이점에 대해 밝히고 있습니다.
|
동등한 부분 |
제조업체 |
교체 유형 |
|
LM358PE4 |
텍사스 기기 고성능 아날로그 |
드롭 인 교체 |
|
LM358PE3 |
텍사스 기기 고성능 아날로그 |
드롭 인 교체 |
|
LM358PSRE4 |
텍사스 기기 고성능 아날로그 |
동일한 기능 |
|
LM358PSRG4 |
텍사스 기기 고성능 아날로그 |
동일한 기능 |
|
lm358pwrg4-jf |
텍사스 기기 고성능 아날로그 |
동일한 기능 |
|
LM358DR |
텍사스 기기 고성능 아날로그 |
동일한 기능 |
|
LM358DGKR |
텍사스 기기 고성능 아날로그 |
동일한 기능 |
|
LM358PWRG4 |
텍사스 기기 고성능 아날로그 |
동일한 기능 |
|
lm358pwle |
텍사스 기기 고성능 아날로그 |
동일한 기능 |
|
lm358psle |
텍사스 기기 고성능 아날로그 |
동일한 기능 |
|
LM358PWRG3 |
텍사스 기기 고성능 아날로그 |
동일한 기능 |
|
LM358DG4 |
텍사스 기기 고성능 아날로그 |
동일한 기능 |
|
LM358DGKRG4 |
텍사스 기기 고성능 아날로그 |
동일한 기능 |
|
LM358PWG4 |
텍사스 기기 고성능 아날로그 |
동일한 기능 |
|
LM358E4 |
텍사스 기기 고성능 아날로그 |
동일한 기능 |
|
LM358DRG3 |
텍사스 기기 고성능 아날로그 |
동일한 기능 |
|
LM358PSR |
텍사스 기기 고성능 아날로그 |
동일한 기능 |
|
lm358pwr |
텍사스 기기 고성능 아날로그 |
동일한 기능 |
|
LM358D |
텍사스 기기 고성능 아날로그 |
동일한 기능 |
|
lm358pwe4 |
텍사스 기기 고성능 아날로그 |
동일한 기능 |
|
LM358DRG4 |
텍사스 기기 고성능 아날로그 |
동일한 기능 |
LM358P 운영 앰프는 단일 패키지 내의 이중 독립 OP-AMPS와 최소 전력을 소비 할 수있는 능력을 위해 수많은 필드에 걸쳐 필수가 있습니다.이 기능의 혼합은 적응 가능하고 경제적 인 회로 설계를위한 매력적인 옵션을 나타냅니다.
Audio Preamplifiers의 세계에서 LM358P는 희미한 오디오 신호를 후속 증폭을 위해 프라이밍 된 레벨로 상승시키는 임무를 맡고 있습니다.그 존재는 오디오 장치의 엔지니어링에서 선호되는데, 여기서 오디오 신호와의 정밀도는 고 충실도 사운드 제작에 기여하기 위해 유명합니다.LM358p의 선택은 종종 신뢰성과 비용 효율성 모두에 대한 인식으로 공명합니다.
전자 노이즈에 민감한 장치에서는 작은 신호의 효율적인 부스팅을 촉진하는 것이 심각해집니다.LM358P는 무결성을 유지하고 노이즈 간섭을 최소화하면서 저 진폭 신호를 강화하는 데 탁월합니다.이러한 작업은 전자 노이즈 역학과 신호 처리에 내재 된 미묘함에 대한 통찰력있는 이해를 요구합니다.
일반적인 작동 증폭기 회로와 관련하여 LM358P는 다재다능한 경쟁자입니다.통합, 합산 및 차별화와 같은 여러 기능을 수행하여 간소화 된 디자인에서 정교한 시스템을 제작할 수 있도록합니다.이러한 기능은 운영 효율성을 강조하며 종종 다양한 응용 프로그램에서 의사 결정 프로세스를 조종합니다.
전압 추종자 및 버퍼링의 응용의 경우 LM358P는 출력 전압을 안정화하는 데 능숙하여 전류 추첨을 최소화하는 부드러운 신호 경로를 보장합니다.이 성능은 특히 센서 회로에서 정확한 센서 판독 값을 위해 정밀도가 중추적 인 센서 회로에서 유리합니다.이러한 맥락에서 센서 특성 및 정확도 요구 사항에 대한 깊은 이해는 회로의 설계 및 구현에 크게 영향을 미칩니다.
디지털 멀티 미터 및 오실로스코프와 같은 악기는 LM358P의 측정 및 데이터 수집에 대한 기여로부터 정밀도를 도출합니다.입력이 높고 출력 임피던스가 낮은 OP-AMP는 정확한 측정을 가능하게하는 데 중요한 역할을합니다.이 역할은 분석 및 진단 도구의 기본 구성 요소로, 종종 측정 기술의 발전을 형성하고 데이터 정밀도를 향상시킵니다.
루프 제어 및 규제를 능숙하게 관리하려면 LM358P의 강점 내에서 잘 조정하는 운영 매개 변수가 포함됩니다.신뢰할 수있는 피드백과 안정화를 제공하여 엄격하게 조절 된 시스템의 원활한 기능을 보장합니다.여기서 동적 시스템 동작 및 피드백 메커니즘에 대한 철저한 이해는 적용에 깊이를 더합니다.
텍사스 텍사스 댈러스에 위치한 Texas Instruments (TI)는 특히 통합 회로 생산에서 반도체 산업의 능력으로 유명합니다.아날로그 칩 및 임베디드 프로세서 시장의 리더로서의 TI의 명성은 이러한 분야에 대한 전략적 강조와 확고한 헌신을 반영합니다.TI는 반도체 기술의 지배력을 넘어서 디지털 라이트 처리에서 놀라운 진전을 이루었으며 다양한 교육 제품을 제공하여 기술 진화를 주도하는 광범위한 기능을 강조합니다.
아날로그 칩은 디지털 정보 (온도, 속도 및 사운드)와 같은 실제 신호를 변환함에 따라 역동적 인 역할을합니다.임베디드 프로세서는 전자 장치의 기능을 관리하는 데 중요합니다.이 분야에서 TI의 성과는 소비자 전자, 자동차 시스템 및 산업 기계의 효율적인 운영을 보장하는 데 영향을 미칩니다.이러한 참여는 전자 원칙에 대한 깊은 이해와 최첨단 엔지니어링 기술에 대한 진정한 존중을 요구합니다.칩 성능 향상의 미묘한 기술은 기술 효율성의 주목할만한 도약을위한 촉매제로 암시 적으로 인정됩니다.
문의를 보내 주시면 즉시 응답하겠습니다.
LM358P는 변환기를 증폭시키고 DC 게인 블록을 관리하는 데있어 유명하며 다양한 필드에서 응용 프로그램을 찾는 신호 처리의 향상을 제공합니다.현대 측정 장치에서 이러한 작동 증폭기는 정확한 측정 및 제어를 달성하는 데 크게 기여합니다.정밀도와 신뢰성을 위해 노력하고 종종 다양한 도메인에서 심각한 신호를 증폭시키는 데 신뢰할 수있는 성능을 위해 LM358P를 향해 끌 수 있습니다.
LM358P는 최대 32V를 수용하여 다양한 전자 설계에 통합하기위한 상당한 적응성을 제공합니다.이 공차는 깨지기 쉬운 전자 제품의 무결성을 위태롭게 할 수있는 과도한 전압 문제를 방해하기 위해 사려 깊은 회로 설계의 필요성에 주목합니다.전압 한계를 존중 함으로써이 작동 증폭기를 사용하여 시스템의 내구성과 성능을 효과적으로 유지할 수 있습니다.
LM358P는 수백 킬로 헤르츠로 확장되는 대역폭을 특징으로하여 고주파 작업에 적합하지 않습니다.이 범위는 증폭의 정밀도가 초고속 기능보다 우선하는 수많은 오디오 및 저주파 요구 사항을 적절하게 지원합니다.특정 요구와 관련 하여이 대역폭을 세 심하게 평가할 수 있으며, 종종 고속 도전에 직면 할 때보다 표준 운영 조건에서 신뢰할 수있는 성능에 대해 LM358P를 이해하는 경우가 많습니다.
LM358N과 LM358P의 차이는 주로 포장에 있습니다.LM358N은 듀얼 인라인 패키지 (DIP)로 제공되며 LM358P는 일반적으로 단일 인라인 패키지 (SIP)로 제공됩니다.이 변화는 PCB 레이아웃 및 어셈블리에 크게 영향을 미치며 전기 시스템의 공간 배열 및 열 처리에 영향을 미칩니다.따라서 포장 폼 팩터, 열 관리 및 조립 편의에 관한 선택은 특정 설계 포부와 일치하는 정보에 근거한 결정을 내릴 수 있도록 도와줍니다.
11월25일에서
11월25일에서
4월18일에서 147757
4월18일에서 111933
4월18일에서 111349
4월18일에서 83719
1월1일에서 79508
1월1일에서 66894
1월1일에서 63010
1월1일에서 62998
1월1일에서 54081
1월1일에서 52114