
그만큼 AT89S52-24PU 마이크로 컨트롤러는 단일 칩에서 8 비트 CPU를 프로그래밍 가능한 플래시 메모리와 통합하는 매우 유연한 장치입니다.Atmel의 고급 비 휘발성 메모리 기술을 활용 함으로써이 마이크로 컨트롤러는 존경받는 80C51 명령 세트와의 호환성을 유지합니다.온칩 재 프로그래밍 가능한 플래시는 효율적이고 비용 효율적인 방식으로 다양한 임베디드 제어 시스템의 다양한 요구를 충족시킵니다.마이크로 컨트롤러는 8K의 플래시와 256 바이트의 RAM을 특징으로하며 복잡한 프로그래밍을위한 충분한 용량을 제공하고 복잡한 데이터 처리를 요구하는 응용 프로그램에 대한 충분한 용량을 제공합니다.32 개의 일반 목적 I/O 라인을 포함 시키면 다양한 주변 장치를 연결할 수있는 다양한 기능이 제공됩니다.
3 개의 16 비트 타이머/카운터를 사용하여 AT89S52-24PU는 정확한 시간 기반 기능을 지원하며 데이터 처리 및 제어 설정에 귀중합니다.듀얼 데이터 포인터는 데이터 처리 효율성을 향상시켜 빠른 데이터 전송 시나리오를 효과적으로 지원합니다.Watchdog 타이머는 장기 시스템 무결성을 우선시하는 부문에서 소중히 여기는 기능인 소프트웨어 불규칙성 중에 시스템을 재설정하여 신뢰성 계층을 추가합니다.다양한 주파수에서 정적 작동을위한 마이크로 컨트롤러의 용량은 전력 소비와 성능의 균형을 유지하는 데 도움이됩니다.유휴 및 파워 다운을 포함한 전력 절약 모드의 가용성은 배터리 작동 응용 프로그램에 대한 적절성을 강조하여 전원 다운 단계에서 메모리 컨텐츠 보유를 보장합니다.이러한 기능은 휴대용 및 원격으로 운영되는 장치의 채택으로 입증 된 바와 같이 에너지 효율 문제를 해결합니다.

|
핀 번호 |
핀 이름 |
설명 |
|
1-8 |
포트 1 |
인터페이스 1에는 내부 풀업이 있으며 8 비트입니다
양방향 I/O 포트.포트 1에서 4 개의 TTL 입력이 싱크/소스 일 수 있습니다.
출력 버퍼.1이 포트 1 핀에 기록되면 내부 풀업
입력으로 사용할 수있게하십시오.내부 때문에
풀업, 외부로 푸시로 낮은 포트 1 핀
(IIL) 입력으로.또한 표에 표시된 것처럼 P1.0 및 P1.1을 설정할 수 있습니다.
타이머/카운터 2 외부 카운트 입력 (P1.0/T2) 및
타이머/카운터 2 트리거 입력 (P1.1/T2EX).플래시 중
프로그래밍 및 확인, 포트 1은 또한 저차 주소를 수신합니다.
바이트. |
|
9 |
rst |
입력을 재설정해야합니다.발진기는
기능, 두 개의 기계 사이클에 대한이 핀의 높음은 장치를 재설정합니다.
워치 독이 시간을 초과 한 후이 핀은 98 오실레이터를 위해 높아집니다.
미문.이 기능은 sfr auxr의 disrto 비트를 사용하여 비활성화 할 수 있습니다.
(주소 8eh).재설정 높은 기능은 기본적으로 비트로 활성화됩니다.
disrto. |
|
10-17 |
포트 3 |
포트 3은 내부 풀업 8 비트 양방향 I/O입니다
포트.포트 3 출력 버퍼를 사용하여 4 개의 TTL 입력을 침몰하거나 공급할 수 있습니다.
1이 포트 3 핀에 기록되면 내부 풀업은 그들을 높이 끌어 당깁니다.
입력으로 사용할 수 있습니다.풀업으로 인해 포트 3은 핀을 핀으로합니다
외부로 끌어 당겨서 낮게 당겨지면 전류 (IIL)는 입력으로 소스 (IIL).플래시 용
프로그래밍 및 검증, 포트 3은 일부 제어 신호를 수신합니다.언급 된 바와 같이
아래 차트에서 포트 3은 수많은 AT89S52의 기능도 지원합니다.
특별한 기능. |
|
18 |
xtal2 |
역 발진기 증폭기의 출력. |
|
19 |
xtal1 |
역 발진기 증폭기에 입력하고 입력
내부 시계 작동 회로. |
|
20 |
Gnd |
지면. |
|
21-28 |
포트 2 |
포트 2는 내부 풀업 8 비트 양방향 I/O입니다
포트.포트 2 출력 버퍼에서 4 개의 TTL 입력이 싱크/소스 일 수 있습니다.언제
1은 포트 2 핀에 기록되며 내부 풀업은 그들을 높이 끌어 당겨
입력으로 사용됩니다.내부 풀업으로 인해 포트 2는 그 핀을 핀입니다
외부 적으로 푸시 푸시. 낮은 소스 전류 (IIL)는 입력으로 소스가됩니다.페치하는 동안
외부 프로그램 메모리 및 사용되는 외부 데이터 메모리에 대한 액세스에서
16 비트 주소 (movx @ dptr), 포트 2는 고차 주소 바이트를 방출합니다.
1S를 전송할 때 포트 2는 이에 강력한 내부 풀업을 사용합니다.
애플리케이션.포트 2는 P2 특수 기능 레지스터의 내용을 방출합니다.
8 비트 주소 중에 외부 데이터 메모리 (MOVX @ RI)에 액세스합니다.동안
플래시 프로그래밍 및 확인, 포트 2는 추가로 고차를 얻습니다.
주소 비트 및 다양한 제어 신호. |
|
29 |
PSEN |
외부 프로그램 메모리에 대한 읽기 스트로브를 호출합니다
프로그램 저장소 활성화 (PSEN).PSEN은 각 기계주기를 두 번 활성화합니다
AT89S52는 외부 프로그램 메모리에서 코드를 실행하고 있으며 두 개의 psen이 있습니다.
외부 데이터 메모리에 대한 각 액세스 중에 활성화가 무시됩니다. |
|
30 |
에일/프로그 |
주소 Latch Enable (ALE) 출력 펄스가 사용됩니다.
외부 메모리 액세스 중에 주소의 낮은 바이트를 걸러냅니다.동안
플래시 프로그래밍,이 핀은 또한 프로그램 펄스 입력 (Prog) 역할을합니다.
Ale은 1/6의 정상 속도로 발진기 주파수의 정상으로 방출됩니다.
작동하며 외부 타이밍 또는 시계에 사용할 수 있습니다.그러나 동안
외부 데이터 메모리에 대한 각 액세스, 하나의 ALE 펄스가 건너 뜁니다.설정 비트 0
SFR 위치 8EH ~ 0의 경우 원하는 경우 ALE 기능을 비활성화합니다.에일 만 활성화되어 있습니다
비트가 MOVX 또는 MOVC 명령을 통해 설정된 경우.그렇지 않으면 핀이 있습니다
높지만 약하게 들어 올렸습니다.마이크로 컨트롤러가 외부 실행 모드에있는 경우
에일 비트를 설정하면 효과가 없습니다. |
|
31 |
EA/VPP |
외부 액세스가 켜져 있습니다.장치를 활성화합니다
0000h에서 시작하여 끝나는 외부 프로그램 메모리 지역에서 코드를 가져 오기
FFFFH에서 EA는 GND에 연결되어야합니다.그러나 잠금 비트 1이 코딩되면 EA
재설정시 내부적으로 걸쇠가 발생합니다.내부 프로그램 실행의 경우 EA
VCC에 연결되어야합니다.플래시 프로그래밍 중에이 핀이 추가로 있습니다
12 볼트 프로그래밍 활성화 전압 (VPP)을 수신합니다. |
|
32-39 |
포트 0 |
인터페이스 0은 양방향 8 비트 오픈 드레인 I/O 포트입니다.
각 핀은 8 개의 TTL 입력을 출력 포트로 가라 앉을 수 있습니다.포트 0의 핀은 할 수 있습니다
1이 기록되면 고 임피던스 입력으로 사용됩니다.접근 중
외부 프로그램 및 데이터 메모리를 위해 포트 0도
멀티플렉스 된 저차 주소/데이터 버스.P0은 이것에 내부 풀업을 특징으로합니다
방법.플래시 프로그래밍 중에 포트 0은 코드 바이트 및 출력도 가져옵니다.
프로그램 검증 중에.프로그램 검증 중에 외부 풀업
필요합니다. |
|
40 |
VCC |
공급 전압. |

AT89S52-24PU 기호

AT89S52-24PU 발자국

AT89S52-24PU CAD 모델
• MCS®-51 표준 준수 : MCS®-51 표준과 완전히 호환되어 강력하고 안정적인 성능을 보장합니다.
• 8K ISP 플래시 메모리 : 큰 프로그램을 저장합니다.장기 애플리케이션에 이상적인 10,000 개의 쓰기/지우기주기를 지원합니다.
• 광범위한 작동 전압 (4V – 5.5V) : 다양한 전원 공급 장치 환경에 적응합니다.
• 고속 작동 : 최대 33MHz의 정적 조건을 처리하여 에너지 효율을 성능 요구와 균형을 유지합니다.
• 향상된 보안 : 메모리 잠금 기능은 지적 재산을 보호합니다.무단 액세스 또는 수정을 방지합니다.
• 유연한 I/O 및 타이머 기능 : 센서 및 장치와 쉽게 통합됩니다.정확한 타이밍이 필요한 시간 애플리케이션에 대한 정확한 제어.
• 듀얼 데이터 포인터 : 신호 처리 및 통신과 같은 데이터가 많은 작업의 효율성을 높입니다.데이터 스트림 처리를 단순화합니다.
• 에너지 절약 모드 : 유휴 및 전원 다운 모드는 에너지 소비를 줄입니다.휴대용 장치 및 지속 가능한 설계에 최적화되었습니다.
|
유형 |
매개 변수 |
|
공장 리드 타임 |
7 주 |
|
산 |
구멍을 통해 |
|
패키지 / 케이스 |
40-DIP (0.600, 15.24mm) |
|
I/O의 수 |
32 |
|
작동 온도 |
-40 ° C ~ 85 ° C TA |
|
시리즈 |
89S |
|
JESD-609 코드 |
E3 |
|
부품 상태 |
활동적인 |
|
종료 수 |
40 |
|
공급 전압 |
5V |
|
빈도 |
33MHz |
|
공급 전압 |
5V |
|
인터페이스 |
UART |
|
접촉 도금 |
주석 |
|
장착 유형 |
구멍을 통해 |
|
핀 수 |
40 |
|
워치 독 타이머 |
예 |
|
포장 |
튜브 |
|
게시 |
1997 |
|
pbfree 코드 |
예 |
|
수분 감도 수준 (MSL) |
1 (무제한) |
|
터미널 위치 |
이중 |
|
터미널 피치 |
2.54mm |
|
기본 부품 번호 |
AT89S52 |
|
전원 공급 장치 |
5V |
|
메모리 크기 |
8KB |
|
속도 |
24 MHz |
|
전압 - 공급 (VCC/VDD) |
4V ~ 5.5V |
|
비트 수 |
8 |
|
주변 장치 |
wdt |
|
핵심 크기 |
8 비트 |
|
연결성 |
UART/USART |
|
액세스 시간 |
24 µs |
|
DMA 채널 |
아니요 |
|
PWM 채널 |
아니요 |
|
타이머/카운터 수 |
3 |
|
UART 채널 수 |
1 |
|
길이 |
52.58mm |
|
SVHC에 도달하십시오 |
SVHC 없음 |
|
ROHS 상태 |
ROHS3 준수 |
|
발진기 유형 |
내부 |
|
램 크기 |
256 x 8 |
|
UPS/UCS/주변 ICS 유형 |
마이크로 컨트롤러 |
|
핵심 프로세서 |
8051 |
|
프로그램 메모리 유형 |
플래시 |
|
프로그램 메모리 크기 |
8KB 8K X 8 |
|
비트 크기 |
8 |
|
ADC가 있습니다 |
아니요 |
|
데이터 버스 너비 |
8b |
|
DAC 채널 |
아니요 |
|
주소 버스 너비 |
8b |
|
키 |
4.826mm |
|
너비 |
13.97mm |
|
방사선 경화 |
아니요 |
|
무료로 리드 |
무료로 리드 |
오른쪽에 나열된 세 가지 구성 요소는 Microchip 기술 AT89S52-24PU의 사양과 비슷합니다.
|
부품 번호 |
제조업체 |
패키지 / 케이스 |
핀 수 |
데이터 버스 너비 |
I/O의 수 |
인터페이스 |
메모리 크기 |
공급 전압 |
주변 장치 |
|
AT89S52-24PU |
마이크로 칩 기술 |
40-DIP (0.600, 15.24mm) |
40 |
8 b |
32 |
UART |
8 KB |
5 v |
wdt |
|
AT89C55WD-24PU |
마이크로 칩 기술 |
40-DIP (0.600, 15.24mm) |
40 |
8 b |
32 |
SPI, UART, USART |
32 KB |
5 v |
wdt |
|
AT89S51-24PU |
마이크로 칩 기술 |
40-DIP (0.600, 15.24mm) |
40 |
8 b |
32 |
UART, USART |
4 KB |
5 v |
wdt |
|
AT89C51RC-24PU |
마이크로 칩 기술 |
40-DIP (0.600, 15.24mm) |
40 |
8 b |
32 |
UART, USART |
20 KB |
- |
wdt |
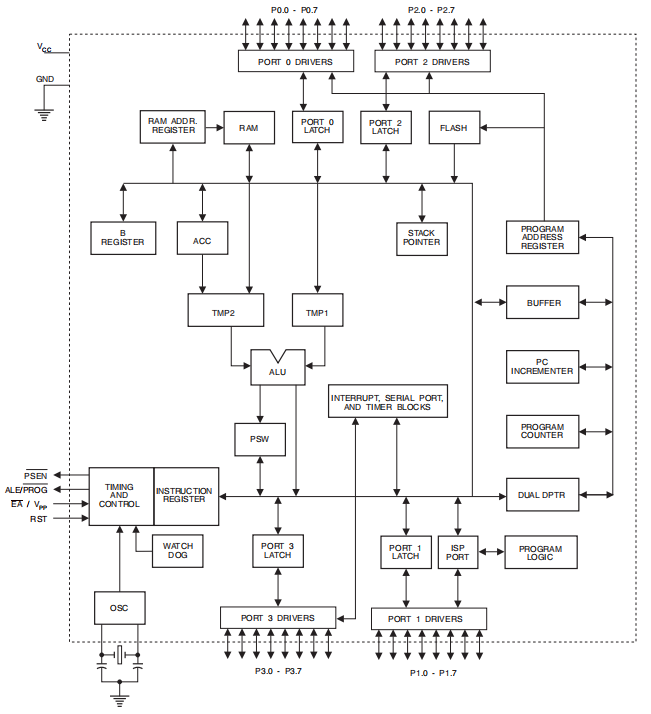
아래 다이어그램은 AT89S52-24PU의 기능적 블록 구조를 보여줍니다.

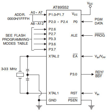
아래 그림은 병렬 모드에서 AT89S52-24PU의 플래시 메모리를 프로그래밍하는 프로세스를 보여줍니다.

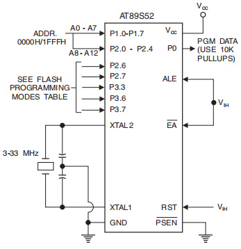
아래 그림은 AT89S52-24PU의 병렬 모드에서 플래시 메모리를 검증하는 프로세스를 보여줍니다.

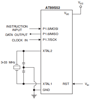
아래 그림은 AT89S52-24PU 플래시 메모리의 직렬 다운로드 프로세스를 보여줍니다.

|
부품 번호 |
설명 |
제조업체 |
|
AT87F52-24PC |
마이크로 컨트롤러, 8 비트, 플래시, 8051 CPU, 24MHz, CMOS,
PDIP40, 0.600 인치, 플라스틱, DIP-40 |
Atmel Corporation |
|
AT87F52-24PI |
마이크로 컨트롤러, 8 비트, 플래시, 8051 CPU, 24MHz, CMOS,
PDIP40, 0.600 인치, 플라스틱, DIP-40 |
Atmel Corporation |
|
AT87F52-24PL |
마이크로 컨트롤러, 8 비트, 플래시, 24MHz, CMOS, PDIP40, 0.600
인치, 플라스틱, 딥 -40 |
Atmel Corporation |
• 의료 모니터링 : 의료 모니터링 장치의 정밀도를 향상시킵니다.
• 자동차 안전 : 적응 형 크루즈 컨트롤 및 레인 지원과 같은 기능을 통합합니다.
• DIY 전자 장치 : 애호가가 맞춤형 장치를 만들 수 있습니다.
• 소비자 전자 제품 : 다기능 및 직관적 인 제품을 생산합니다.
• 스마트 홈 및 도시 : 더 나은 에너지 관리 및 편의성을위한 장치 커뮤니케이션을 향상시킵니다.

애리조나 주 챈들러에 본사를 둔 Microchip Technology Inc.는 마이크로 컨트롤러 및 반도체 산업에서 중요한 역할을합니다.이 회사는 발전을 개척하고 신뢰성으로 인식 된 제품 라인을 통해 높은 표준을 유지하는 데 대한 확고한 헌신으로 인해 개발 효율성과 경제적 신중함을 강화합니다.마이크로 칩은 설계 및 제조 프로세스를 신중하게 정제함으로써 업계 벤치 마크를 충족시킬뿐만 아니라 지속적인 향상 및 시스템 개선을 장려하는 환경을 육성합니다.Microchip Technology Inc.는 마이크로 컨트롤러 및 반도체 제공 업체 이상입니다.이 기술이 개발되고 활용되는 환경을 적극적으로 형성합니다.효율성, 비용 관리 및 품질 관리에 대한 전략적 강조는 업계의 선봉에 있습니다.
Microchip/label/pkg 5/sep/2016.pdf로 전송합니다
Microchip/label/pkg 5/sep/2016.pdf로 전송합니다
문의를 보내 주시면 즉시 응답하겠습니다.
주요 차이는 플래시 메모리 크기에 중점을 둡니다. AT89S51은 4K가 장착되어 있으며 AT89S52는 이것을 8K로 확장합니다.이 확장은 임베디드 시스템 개발의 다양한 요구와 일치하는보다 정교한 응용 프로그램과 광범위한 코드베이스의 저장을 지원합니다.
AT89S52는 여러 내장 제어 작업에 사용되며, 종종 에너지 효율과 신뢰할 수있는 성능에 가치가 있습니다.다목적 성은 종종 비용 효율성을 목표로하는 프로젝트에서 선호하는 옵션으로 기능을 유지하면서 재무 고려 사항과 균형 혁신과 일치합니다.
이것은 8 비트 CMOS 마이크로 컨트롤러로, 계산 및 메모리 기능을 소형 장치로 병합하는 것으로 유명합니다.이러한 특성은 효율성과 공간이 중요한 간소화 된 설계 프로세스에서 유혹적입니다.
온칩 플래시 메모리를 사용하면 재 프로그래밍이 가능하여 소프트웨어 업데이트 및 반복 개발에 적응성을 제공합니다.이 기능은 지속적인 개선이 가능할뿐만 아니라 환영하는 현대적인 개발 관점을 보완합니다.
AT89S52-24PU는 8 비트 CPU가 플래시 메모리와 조화되는이 조합을 보여줍니다.이 통합은 과잉없이 강력한 작업을 요구하는 응용 프로그램에 대한 효과적인 처리 및 스토리지를 제공합니다.
8k 바이트의 플래시로 구성되어 프로그램 데이터 관리가 가능합니다.이러한 광범위함은 제한된 메모리가 장애물을 제기 할 수있는 도전적인 작업에 적합합니다.
정적 로직이 포함되어있어 효율로 저주파에서 작동 할 수 있습니다.이 특성은 최소한의 전력 사용을 요구하는 시나리오에서 사용되며 전자 제품의 수명과 지속 가능성을 향상시킵니다.
유휴 모드는 CPU 비활성을 렌더링하여 마이크로 컨트롤러 기능을 유지하면서 에너지 절약을 달성합니다.이 전략적 설계는 집중적 인 처리 기간 동안 에너지 사용을 최소화합니다.
RAM 컨텐츠는 전원 다운 모드에서 손상되지 않으므로 전력 소비 감소에도 불구하고 데이터 보존이 가능합니다.이 기능은 배터리 구동 장치에서 전형적인 에너지 사용량과 함께 데이터 보유가 필요한 조건에서 좋습니다.
11월22일에서
11월22일에서
4월18일에서 147757
4월18일에서 111938
4월18일에서 111349
4월18일에서 83721
1월1일에서 79508
1월1일에서 66913
1월1일에서 63055
1월1일에서 63012
1월1일에서 54081
1월1일에서 52131