
그만큼 AD620 경제적이고 고정밀 계측 증폭기입니다.단 하나의 저항 만 사용하여 최대 10,000의 게인 조정을 허용합니다.8 리드 SOIC 및 DIP 포장으로 제공되는이 제품은 개별 디자인과 비교하여 소형 발자국을 제공합니다.
이 장치는 최대 공급 전류가 1.3ma의 최소 전력 소비를 보장하여 배터리 작동 및 휴대용 응용 프로그램에 적합합니다.AD620은 최대 40ppm의 최대 비선형 성, 50 μV 최대의 오프셋 전압 및 0.6 μV/° C의 오프셋 드리프트로 높은 정확도를 자랑합니다.이러한 사양은 계량 스케일 및 트랜스 듀서 인터페이스와 같은 정밀 데이터 수집 시스템이 효율적입니다.저음이 적고 입력 바이어스 전류가 적으므로 정확한 판독이 필요한 의료 기기에 유명합니다.


|
특징 |
설명 |
|
사용 편의성 |
이득을 위해 외부 저항으로 디자인을 사용하기 간단합니다
조정. |
|
이득 범위 |
하나의 외부 저항으로 설정, 1에서 1에서 조절 가능합니다.
10,000. |
|
전원 공급 장치 범위 |
± 2.3V ~ ± 18 V의 넓은 공급 범위에서 작동합니다. |
|
성능 |
전통적인 3-OP-AMP 계측보다 성능이 우수합니다
앰프 디자인. |
|
포장 |
8 리드 딥 및 SOIC 패키지로 제공됩니다. |
|
저전력 소비 |
최대 공급 전류 1.3 ma. |
|
DC 성능 |
B 등급은 우수한 DC 성능을 특징으로합니다. |
|
입력 오프셋 전압 |
50 μV의 입력 오프셋 전압. |
|
입력 오프셋 드리프트 |
0.6 μV/° C의 낮은 입력 오프셋 드리프트. |
|
입력 바이어스 전류 |
최대 입력 바이어스 전류 1.0 na. |
|
공통 모드 거부 비율 |
g = 10에서 최소 100dB의 공통 모드 제거 비율. |
|
저음 |
1kHz에서 9 NV/√Hz의 입력 전압 노이즈. |
|
입력 노이즈 |
0.1Hz ~ 10Hz 범위의 0.28 μV 피크-피크 노이즈. |
|
AC 사양 |
120kHz 대역폭으로 우수한 AC 성능을 특징으로합니다
G = 100에서. |
|
정착 시간 |
15 μs ~ 0.01%의 빠른 침전 시간. |
다음은 Alog Devices Inc.의 자세한 표입니다. AD620BN 비슷한 사양의 부품과 함께 기술 사양, 속성 및 매개 변수.
|
유형 |
매개 변수 |
세부 |
|
접촉 도금 |
리드, 주석 |
리드/주석 |
|
산 |
구멍을 통해 |
구멍을 통해 |
|
장착 유형 |
구멍을 통해 |
구멍을 통해 |
|
패키지 / 케이스 |
8-DIP (0.300, 7.62mm) |
8-DIP (0.300, 7.62mm) |
|
핀 수 |
8 |
8 |
|
요소 수 |
1 |
1 |
|
작동 온도 |
-40 ° C ~ 85 ° C |
-40 ° C ~ 85 ° C |
|
포장 |
튜브 |
튜브 |
|
JESD-609 코드 |
E0 |
E0 |
|
pbfree 코드 |
아니요 |
아니요 |
|
부품 상태 |
쓸모 없다 |
쓸모 없다 |
|
수분 감도 수준 (MSL) |
1 (무제한) |
1 (무제한) |
|
종료 수 |
8 |
8 |
|
ECCN 코드 |
귀 99 |
귀 99 |
|
저항 |
10GOHM |
10GOHM |
|
최대 전력 소산 |
650MW |
650MW |
|
터미널 위치 |
이중 |
이중 |
|
기능 수 |
1 |
1 |
|
공급 전압 |
15V |
15V |
|
터미널 피치 |
2.54mm |
2.54mm |
|
기본 부품 번호 |
AD620 |
AD620 |
|
핀 수 |
8 |
8 |
|
공급 전압 |
36v |
36v |
|
운영 공급 전류 |
1.3ma |
1.3ma |
|
공칭 공급 전류 |
1.3ma |
1.3ma |
|
전력 소산 |
650MW |
650MW |
|
슬림 속도 |
1.2V/μs |
1.2V/μs |
|
증폭기 유형 |
수단 |
수단 |
|
공통 모드 거부 비율 |
93dB |
93dB |
|
전류 - 입력 바이어스 |
500pa |
500pa |
|
전압 - 공급, 단일/듀얼 (±) |
4.6V36V ± 2.3V18V |
4.6V36V ± 2.3V18V |
|
채널 당 출력 전류
|
18MA |
18MA |
|
입력 오프셋 전압 (VOS) |
30MV |
30MV |
|
음수 공급 전압 -Nom |
-15V |
-15V |
|
전압 - 입력 오프셋 |
15μV |
15μV |
|
-3dB 대역폭 |
1MHz |
1MHz |
|
입력 오프셋 Current-Max (IIO) |
0.00075μa |
0.00075μa |
|
전압 게인- |
1 |
1 |
|
전압 게인 -Nom |
10 |
10 |
|
비선형 성-극성 |
0.00% |
0.00% |
|
길이 |
9.27mm |
9.27mm |
|
높이 좌석 (최대) |
4.57mm |
4.57mm |
|
방사선 경화 |
아니요 |
아니요 |
|
ROHS 상태 |
비 로HS 준수 |
비 로HS 준수 |
|
무료로 리드 |
리드를 포함합니다 |
리드를 포함합니다 |
|
부품 번호 |
설명 |
제조업체 |
|
AD620BRZ-RL |
계측 증폭기, 85 UV 오프셋-삭스, 1MHz 대역
너비, PDSO8, 리드 프리, MS-021-AA, SOIC-8 |
Rochester Electronics LLC |
|
AD620BRZ-REEL |
계측 증폭기, 85 UV 오프셋-삭스, 1MHz 대역
폭, PDSO8, MS-021-AA, SOIC-8 |
아날로그 장치 INC |
|
AD620BR- 릴 |
낮은 드리프트, 저전력 계측 앰프 세트 이득
1 ~ 10000 |
아날로그 장치 INC |
|
AD620BRZ-R7 |
낮은 드리프트, 저전력 계측 앰프 세트 이득
1 ~ 10000 |
아날로그 장치 INC |
|
AD620BRZ |
계측 증폭기, 85 UV 오프셋-삭스, 1MHz 대역
너비, PDSO8, 리드 프리, MS-021-AA, SOIC-8 |
Rochester Electronics LLC |
|
AD620BR |
계측 증폭기, 85 UV 오프셋-삭스, 1MHz 대역
폭, PDSO8, MS-021-AA, SOIC-8 |
Rochester Electronics LLC |
|
AD620BRZ-REEL7 |
계측 증폭기, 85 UV 오프셋-삭스, 1MHz 대역
폭, PDSO8, MS-021-AA, SOIC-8 |
아날로그 장치 INC |

탁월한 정확도와 최소 오프셋 전압을 갖춘 AD620은 다양한 고정밀 데이터 시스템에서 집에서 발견됩니다.이러한 시스템은 무게 스케일 및 트랜스 듀서 인터페이스와 같은 애플리케이션에 걸쳐 측정 정확도를 추구하는 것이 끊임없이 발생합니다.
AD620은 정밀도가 지배적 인 환경에서 번성합니다.연구 실험실 또는 산업 환경에 종종 사용되는 계량 척도를 섭취하십시오. 각 측정은 획기적인 과학적 발견 또는 우수한 제품 품질을 향한 단계가 될 수 있습니다.앰프의 CMRR (Common-Mode Reejection 비율)과 저음 특성은이 신뢰할 수 있고 정확한 성능의 중추입니다.
트랜스 듀서 인터페이스 응용 프로그램은 AD620이 기능을 보여주는 또 다른 경기장입니다.압력, 온도 또는 힘과 같은 물리적 현상을 전기 신호로 변형시키는 트랜스 듀서를 고려하십시오.이러한 전환의 정확성은 산업 자동화 시스템의 정확한 제어 또는 환경 조건의 경계 모니터링에서 심각합니다.AD620의 높은 입력 임피던스는 신호 무결성을 보존하는 데 주요한 역할을하여 이러한 인터페이스에 대한 강력한 선택이됩니다.
의료기구의 세계에서 AD620은 밝게 빛납니다.심전도 (ECG) 및 비 침습적 혈압 모니터와 같은 장치는 신뢰할 수있는 진단을 제공하기 위해 높은 정확도 및 최소 신호 간섭에 의존합니다.여기서 AD620의 저음 및 바이어스 전류는 필수입니다.또한 전력을 보존하는 증폭기의 능력은 휴대용 의료 기기의 배터리 수명을 크게 확장합니다. 오늘날의 모바일 헬스 케어 솔루션 환경의 주요 기능인 모든 추가 시간의 운영 시간마다 심오한 차이를 만들 수 있습니다.
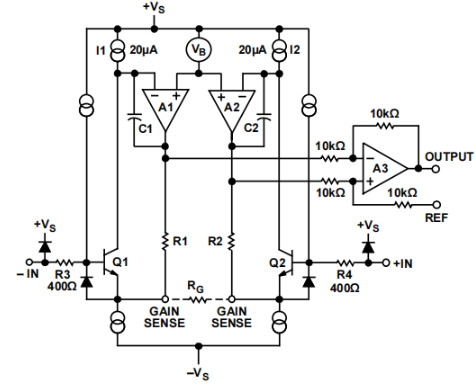
AD620을 작동하려면 일련의 간단한 단계가 포함됩니다.우선 핀 7을 전원 공급 장치에 연결하고 핀 4를지면에 연결하여 통합 회로 (IC) 전원을 효율적으로 관리하십시오.단일 +5V 공급은 종종이 작업에 적합합니다.PIN 2 (비 반사) 및 PIN 3 (반전)을 입력 신호를 관리하는 것이 적절한 기능에 유용합니다.입력 핀 사이에 전압 차동이 없을 때 출력을 안정화시키기 위해, 일반적으로 핀 4와 함께 접지 핀 5 (참조).

AD620의 이득을 제어하는 것은 매우 간소화 된 프로세스이며, 외부 저항이 하나만 필요합니다.핀 8 (+rg)과 1 (-rg) 사이에 저항 (예 : 100의 이득에 대해 500Ω)을 배치하여 게인을 설정하십시오.그런 다음 게인은 공식을 사용하여 계산됩니다.
g = (49.4 kΩ / rG) + 1.
이 공식은 저항 값을 적절하게 선택하여 정확한 이득을 보장하여 간단하지만 강력한 방법을 제공하여 앰프의 성능을 특정 요구에 맞게 조정할 수 있습니다.간과되는 측면 중 하나는 입력 바이어스 전류입니다.AD620의 설계는이 전류를 최소화하지만 입력 핀에 연결된 소스 임피던스의 불균형을 완화하는 것은 여전히 침전되고 있습니다.불일치를 최소화하면 오프셋 전압이 줄어들어 전체 정확도가 향상되며, 이는 미세한 불일치가 중요한 정밀 계측에서 위험합니다.온도 변화는 AD620의 성능에 크게 영향을 줄 수 있습니다.게인 설정에 사용되는 저항이 낮은 온도 계수를 갖도록하는 것은 넓은 온도 범위에서 안정적인 이득을 유지하는 데 유리합니다.환경 조건의 영향을받는 응용 분야 에서이 안정성은 일관된 성능에 유용합니다.산업 모니터링 시스템과 같은 실제 시나리오에서는 측정 부정확성을 피하기 위해 온도 변동에도 불구하고 온도 변동에도 불구하고 게인의 안정성을 유지합니다.이는 운영 환경과 조화를 이루는 적절한 구성 요소를 선택하는 것의 중요성을 강조하여 신뢰할 수 있고 정확한 모니터링을 보장합니다.참조 핀 (핀 5)은 출력 전압에 크게 영향을 미칩니다.핀 4와 함께이 핀을 접지하면 일반적으로 입력 전압 차이가 없을 때 출력이 제로 흡입됩니다.그러나보다 고급 설정 에서이 핀을 특정 전압에 연결하면 출력에 알려진 오프셋을 도입 할 수 있으며, 이는 정확한 전압 기준 시프트가 필요한 응용 분야에서 유리합니다.

Alog Devices Inc. (NASDAQ : ADI)는 고성능 아날로그, 혼합 신호 및 디지털 신호 처리 (DSP) 통합 회로의 설계, 제조 및 마케팅에 탁월합니다.1965 년에 설립 된 ADI는 신호 처리에서 복잡한 엔지니어링 문제를 극복하기 위해 노력했습니다.그들의 독창적 인 솔루션은 온도, 압력 및 속도와 같은 실제 현상을 정확한 전기 신호로 바꿀 수있는 힘을 가지고있어 전 세계의 다양하고 실용적인 응용을 가능하게합니다.
수십 년 동안 ADI는 아날로그 기술에만 초점을 맞추는 것에서 혼합 신호 및 DSP 기술을 포함하는보다 전체적인 접근 방식을 수용하는 것으로 전환했습니다.이러한 변화는 전자 산업에서 여러 기능을 단일 칩에 통합하여 성능을 향상시키고 전력 소비를 줄이는 데 더 광범위한 추세를 보입니다.ADI의 솔루션은 산업 자동화, 의료, 소비자 전자 제품 및 자동차 시스템에서 응용 분야에서 자리를 차지합니다.
ADI의 포트폴리오에는 앰프, 선형 제품 및 데이터 컨버터와 같은 광범위한 기술 정밀 아날로그 제품이 포함되어 있으며 고해상도 감지 및 측정에 심각합니다.단일 칩에서 아날로그와 디지털 회로를 결합한 혼합 신호 솔루션은 향상된 기능과 효율성을 제공합니다.
AD620 및 AD623은 핀 호환성을 갖는 단일 계측 증폭기입니다.그들 사이의 뚜렷한 요소는 전원 공급 장치 요구 사항에 있습니다. AD620은 이중 공급을 필요로하는 반면 AD623은 듀얼 또는 단일 소모품으로 작동 할 수 있습니다.따라서 원래 회로가 이중 전원 공급 장치를 사용하는 경우 AD620을 AD623으로 대체 할 수 있습니다.에너지 효율과 단순화 된 전력 설계를 위해 AD623을 선택할 수 있습니다.이러한 대체 후, 마이크로 컨트롤러 보드의 성능은 안정적으로 유지되며 작업을 완벽하게 실행하여 실제 응용 프로그램의 신뢰성을 보장합니다.
P1 및 P8 : 외부 게인 설정 저항
P2 및 P3 : 입력 단자
P6 : 출력 터미널
P4 및 P7 : ± 5V 전원 공급 장치
P5 : 기준 전압 입력 (400mv)
이 특정 핀 구성은 구조화되고 최적화 된 구성 요소 연결을 용이하게하여 일관된 성능을 보장하고 문제 해결 프로세스를 단순화합니다.
AD620은 전통적인 3-OP-AMP 설계를 기반으로하지만 상당한 성능 향상 광범위한 전원 공급 장치 범위 (± 2.3– ± 18 V) 및 저전력 소비 (최대 전류 1.3mA)가 포함됩니다.이러한 기능은 저전압 저전력 설계에 적합합니다.모 놀리 식 빌드 및 레이저 교정은 높은 정밀도를 보장합니다.β 프로세스를 통해 차동 바이폴라 입력을 사용하면 입력 바이어스가 낮아지고 내부 피드백을 통해 수집기 전류를 안정화시킵니다.게인 방정식은 g = 49.4kΩ / r_g + 1이며, 여기서 r_g는 게인을 제어하는 외부 저항입니다.이는 전자 제품의 혁신적인 관행을 반영하여 현대 구성 요소 설계의 정확성과 효율성의 중요성을 강조합니다.
AD620은 조정 가능한 게인 계측 증폭기로서 전압 신호를 전달합니다.이 출력 다목적 성은 의료 기기 및 산업 공정 제어와 같은 정확한 신호 증폭을 요구하는 응용 분야에 특히 중요합니다.정확한 신호 증폭을 제공하는 능력은 심각한 응용 분야에서 높은 수준의 성능을 유지하는 데 역할을 강조합니다.
± 5V 입력에도 불구하고 출력이 음성 상태로 유지되면, 몇 가지 요인이 과도한 이득 및 회로 불균형을 수행 할 수 있습니다.게인 핀에 연결된 조정 가능한 저항을 검사하여 데이터 시트 사양을 충족하고 게인이 지나치게 높지 않아 간섭 신호를 증폭시키는 위험을 줄일 수 있습니다.첫 번째 단계에서 적당한 이득을 유지하고 바이어스 저항의 균형을 유지함으로써 신호 충실도 및 안정성 문제를 효과적으로 해결할 수 있습니다.이러한 문제 해결 기술은 아날로그 회로에서 신호 무결성을 유지하기위한 실질적인 조치를 강조합니다.
문의를 보내 주시면 즉시 응답하겠습니다.
10월18일에서
10월18일에서
4월17일에서 147712
4월17일에서 111711
4월17일에서 111321
4월17일에서 83604
1월1일에서 79254
1월1일에서 66771
1월1일에서 62940
1월1일에서 62819
1월1일에서 54027
1월1일에서 51976