

|
핀 번호 |
핀 이름 |
설명 |
|
1 |
게인 (-rg) |
거꾸로 이득 터미널이 저항기에 연결되어 이득을 설정합니다
값 |
|
2 |
반전 입력 (In-) |
op-amp의 반전 입력 핀 |
|
3 |
비 반전 입력 (in+) |
앰프의 비 반전 입력 핀 |
|
4 |
전원 (-vs) |
음의 공급 터미널 |
|
5 |
참조 |
출력 참조 입력.일반적으로 Common에 연결됩니다 |
|
6 |
산출 |
앰프 출력 핀 |
|
7 |
전원 (+vs) |
양의 공급 터미널 |
|
8 |
게인 (+RG) |
비 반전 게인 단자는 세트에 저항기에 연결됩니다
가치를 얻습니다 |
|
기능/사양 |
세부 |
|
유형 |
철도 대 레일 계측 증폭기 |
|
공급 전압 |
단일 및 이중 공급 전압으로 작동합니다 |
|
작동 전류 (최대) |
550 µA |
|
이득 범위 |
1 ~ 1000 |
|
대역폭 |
800 kHz |
|
설정 설정 |
단 하나의 저항으로 게인을 설정하십시오 |
|
패키지 옵션 |
8 핀 PDIP, SOIC 및 VSSOP |
• INA333
• LM4871
• AD620
• IC6283
• JRC4558
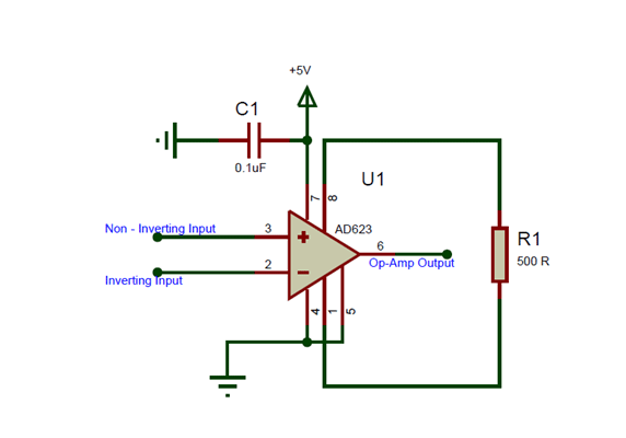
설정 AD623 비교적 간단한 프로세스이며, 주로 그 이득을 정의하기위한 저항의 선택을 포함합니다.이 단순성은 AD623의 매력적인 측면 중 하나이므로 접근하기 쉽습니다.일반적인 구성에는 IC를 단일 +5V 전원 공급 장치에 연결하는 동안 핀 4를 접지하는 동안 IC를 단일 +5V 전원 공급 장치에 연결하는 것이 수반됩니다. 이중 공급 구성이 필요한 시나리오에서 핀 4는 음의 전압에 연결해야하므로 신호 처리 애플리케이션의 범위를 확장해야합니다.

입력 신호는 비 반전 (핀 2) 및 반전 (핀 3) 핀에 적용되는 반면, 참조 핀 (핀 5)은 종종 접지됩니다.이 핀을 접지하면 입력 신호 사이에 차이가 없을 때 출력 전압이 올바르게 정렬되도록하여 신호 해석의 전위 오차를 최소화합니다.이 관행은 회로 설계에서 궁극적 인 원리를 구현합니다. 안정적인 기준점을 유지하는 것은 정확한 측정과 신뢰할 수있는 성능을 위해 역동적입니다.
AD623의 게인을 조정하면 핀 8 (RG)과 핀 1 사이에 저항을 배치하여 AD623의 이득을 조정하여 달성됩니다. 예를 들어, 500 옴 저항기를 사용하면 100의 이득이 발생합니다. 게인 조정의 유연성은 IC의 성능을 사용자 정의 할 수 있습니다.특정 응용 프로그램 요구를 충족시키기 위해.

또한 다양한 저항 값을 수용하는 제공된 공식 또는 기준 차트를 사용하여 게인을 계산할 수 있습니다.이러한 적응성은 신호 레벨이 크게 변동 할 수있는 실제 시나리오에서 주로 유리한 것으로 판명됩니다.
|
RG (ω)의 1% 성별 테이블 값 |
계산 된 이득 |
Rg의 0.1% 성급한 표준 테이블 값
(ω) |
계산 된 이득 |
|
49.9k |
1.990 |
49.3k |
2.002 |
|
12.4K |
4.984 |
12.4K |
4.984 |
|
5.49K |
9.998 |
5.49K |
9.998 |
|
2.61K |
19.93 |
2.61K |
19.93 |
|
1.00K |
50.40 |
1.01K |
49.91 |
|
499 |
100 |
499 |
100.0 |
|
249 |
199.4 |
249 |
199.4 |
|
100 |
495 |
98.8 |
501.0 |
|
49.9 |
991 |
49.3 |
1,003 |
AD623은 다양한 전력에 민감한 애플리케이션에 매우 적합합니다.유틸리티는 교정 및 테스트 장비, 저전력 의료 계측, 차동 증폭기, 데이터 수집 시스템 및 제어 프로세스 시스템에 걸쳐 있습니다.AD623의 설계는 효율성과 정밀도를 모두 강조하여 이러한 품질이 성능에 크게 영향을 미치는 시나리오에서 선호하는 옵션입니다.
교정 및 테스트 환경 내에서 AD623의 저음 특성과 높은 정확도는 심각한 이점으로 두드러집니다.이러한 기능은 다양한 기기의 신뢰성을 확인하는 데 동적 역할을하는 정확한 측정을 가능하게합니다.예를 들어, 센서 교정 중에 신호 무결성을 유지하면서 전력 소비를 최소화하면보다 효과적이고 지속 가능한 테스트 관행을 조성합니다.이러한 측면은 장비가 지속적으로 자주 사용되는 실험실에서 특별한 중요성을 가지고 있으며 에너지 효율은 운영 비용이 상당히 줄어들 수 있습니다.
의료 부문은 최소한의 전력을 소비하면서 정확한 판독 값을 제공하는 장치를 점점 더 찾고 있습니다.AD623은 성능을 희생하지 않고 저전력 소비를 제공 함으로써이 수요를 효과적으로 해결합니다.휴대용 진단 장비 및 웨어러블 건강 모니터와 같은 응용 분야에서 제한된 전원에서 효율적으로 작동 할 수있는 능력은 환자의 이동성과 편안함을 향상시킵니다.또한, 일상적인 모니터링이 일관된 모니터링이 더욱 실현 가능하고 접근 가능 해짐에 따라 이러한 기술을 일상적인 건강 모니터링에 통합하면 환자 결과를 크게 향상시킬 수 있습니다.
소음 속에서 작은 신호를 측정 해야하는 시나리오에서, 차동 증폭기는 중요한 역할을합니다.AD623 은이 도메인에서 탁월하며 탁월한 공통 모드 거부 및 높은 입력 임피던스를 제공합니다.이러한 특성은 앰프가 산업 및 연구 컨텍스트에 일반적으로 사용되는 스트레인 게이지 및 온도 센서를 포함한 다양한 소스의 신호를 정확하게 처리 할 수 있도록합니다.AD623을 통합하면 신뢰성을 높일뿐만 아니라 도전적인 환경에서 정확한 데이터를 제공하는 시스템을 고안 할 수 있습니다.
AD623은 데이터 수집 시스템의 기본이며 아날로그 신호의 정확한 수집 및 처리를 용이하게합니다.저전력에서의 효율적인 작동은 대부분 원격 모니터링 애플리케이션에서 점점 더 널리 퍼져있는 배터리 작동 장치에 적합합니다.고급 데이터 분석과 이러한 시스템의 융합은 특히 환경 모니터링 및 스마트 농업과 같은 분야에서보다 정보에 근거한 의사 결정을 할 수 있습니다.이러한 시스템에서 파생 된 통찰력은 다양한 부문에서 혁신과 개선을 일으킬 수 있습니다.
제어 프로세스 시스템에서 AD623의 특성은 반응적이고 정확한 프로세스 관리를 가능하게합니다.이 기능은 특히 현재 데이터 처리가 지배적 인 자동화 및 산업 응용 프로그램에 사용됩니다.앰프의 저전력 소비는 제어 시스템의 전반적인 효율성에 기여하여 지속 가능한 운영을 가능하게합니다.산업이 자동화를 계속 채택함에 따라 AD623과 같은 효율적이고 정확한 구성 요소의 중요성은 발전을 주도하고 운영 기능을 향상시키는 데 핵심이 될 것입니다.

문의를 보내 주시면 즉시 응답하겠습니다.
12월26일에서
12월26일에서
4월18일에서 147757
4월18일에서 111933
4월18일에서 111349
4월18일에서 83719
1월1일에서 79508
1월1일에서 66894
1월1일에서 63010
1월1일에서 62998
1월1일에서 54081
1월1일에서 52114