

|
핀 번호 (들) |
핀 이름 |
설명 |
|
3, 4, 4, 5, 6, 12, 13, 14, 15 |
큐에이 Q.시간 |
레지스터 출력 핀을 이동합니다 |
|
1, 2 |
A & B |
병렬 입력 핀 |
|
6, 7 |
clk |
시계 입력 핀 |
|
9 |
CLR |
클리어 핀 |
|
7 |
VSS |
지면 |
|
14 |
VCC |
공급 전압 - 5V, 10V, 15V |
|
특징 |
설명 |
|
유형 |
8 비트, 병렬 시리얼 인 시프트 레지스터 |
|
작동 전압 |
3V ~ 18V |
|
공급 전압 - 최대 |
5.25V |
|
전파 지연 시간 |
25 ns |
|
맥스.시계 주파수 |
36 MHz |
|
작동 온도 범위 |
0 ° C ~ +70 ° C |
|
시계 기능 |
완전히 버퍼링 된 시계 |
|
패키지 유형 |
16 핀 PDIP, GDIP, PDSO |
|
이름 |
유형 |
|
74LS379 |
쿼드 병렬 시프트 레지스터 |
|
4014 |
4 비트 정적 시프트 레지스터 |
|
CD4035 |
8 비트 시프트 레지스터 |
|
74LS323 |
8 비트 시프트/스토리지 레지스터 |
|
74LS166 |
8 비트 시프트 레지스터 |
|
74HC595 |
듀얼 4 비트 정적 레지스터 |
|
74LS299 |
8 비트 시프트/스토리지 레지스터 |
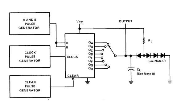
구현 SN74LS164 마이크로 컨트롤러 중심 시스템의 I/O 기능을 확장하여 디지털 전자 제품 응용 프로그램을위한 안정적인 옵션을 제공합니다.이 유연한 14 핀 칩에는 4 개의 입력 및 8 개의 출력 핀 및 전력 및 접지 연결이있어 광범위한 회로 설계에 통합 할 수 있습니다.마이크로 컨트롤러와의 커뮤니케이션은 4 개의 중요한 선을 통해 시계, Clear 및 2 개의 입력 라인 (A & B)을 통해 촉진됩니다.입력 A와 B는 일반적인 및 게이트로 작동하여 두 입력 모두 5 볼트를받을 때 논리적 높은 출력을 제공하여 신호 제어 정밀도를 향상시킵니다.Clear PIN으로 Shift Register를 재설정하는 것은 순차적 인 데이터 처리가 필요한 응용 프로그램을위한 최고의 솔루션입니다.
프로젝트가 센서 네트워크 나 복잡한 제어 시스템과 같은 수많은 주변 장치 연결을 요구하는 경우 SN74LS164는 I/O 핀 확장에 유용합니다.응용 프로그램은 공간과 자원을 최적화하기위한 혁신적인 전략, 주로 소형 설정에서 혁신적인 전략을 발견합니다.제한된 입력에서 다중 출력을 제어하는 칩의 기능은 작동 효율성을 높이고 기능을 유지하면서 간소화 된 회로 설계의 경로를 제시합니다.
SN74LS164를 전자 회로에 통합 할 때 신호 무결성을 보존하는 것은 심각합니다.세심한 시계 신호 관리를 통해 달성 된 타이밍 정확도는 시스템 전체 동기화를 보장합니다.클럭 라인을 효과적으로 활용함으로써 정확한 타이밍 시퀀스가 구현되어 오류를 최소화하고 안정적인 주변 장치 통신을 지원합니다.및 게이트 입력 A 및 B에 대한 제어 유지는 신뢰할 수있는 출력을 뒷받침하며, 뛰어난 신뢰성이 필요한 시나리오에서 동적입니다.

기술의 환경에서 SN74LS164 통합 회로는 다양한 부문에 걸쳐 다양한 유용성을 갖는 다양한 구성 요소로 나타납니다.
계산 메커니즘
Counter Design의 세계에서 SN74LS164가 눈에.니다.실질적인 데이터 볼륨을 관리하는 데있어 능력은 애플리케이션 계산을 간소화하여 디지털 시계 및 주파수 카운터의 관련성을 찾습니다.정확도가 협상 할 수 없을 때 정밀도와 일관성에 의지 할 수 있습니다.
데이터 저장 및 전송
SN74LS164는 산술 단위 및 시프트 레지스터를 포함하여 레지스터의 데이터 저장 및 전송 기능을 크게 향상시킵니다.컴퓨팅의 역할은 데이터 관리 및 처리를 간소화하는 것으로 확장되어 컴퓨터 아키텍처 내 성능 향상을위한 도관으로 장치를 전시합니다.이는 다양한 장치에서 운영 최적화에 대한 실습 이해를 반영합니다.
데이터 변환
SN74LS164에서 직렬 및 병렬 데이터 형식 사이를 발전시키는 것은 다양한 통신 프로토콜을 지원합니다.이러한 유연성은 현대 디지털 시스템의 발전하는 요구를 충족시키고 기술 설계의 적응성을 조명하고 커뮤니케이션 기술의 진보를 추진합니다.
시퀀스 생성 및 제어 시스템
서열 생성의 복잡한 춤에서 SN74LS164는 정밀하고 흔들리지 않는 안정성을 제공하여 제어 회로의 동기화에 유용합니다.안정적인 시퀀스 생성 능력은 PLC 및 자동화 프로세스의 실질적인 요구를 갖는 도베 테일을시기와 순서가 기능을 향상시킵니다.
코드 변환
SN74LS164는 다양한 인코딩 표준을 수용하기 위해 데이터 형식간에 신속하게 탐색하여 Cindise를 사용하여 코드 변환 프로세스를 뒷받침합니다.이 기능은 기술 솔루션을 보편적 적응성의 실질적인 차이점과 일치시켜 다양한 환경 요구를 충족시킵니다.

문의를 보내 주시면 즉시 응답하겠습니다.
12월20일에서
12월20일에서
4월19일에서 147783
4월19일에서 112073
4월19일에서 111352
4월19일에서 83831
1월1일에서 79645
1월1일에서 67013
1월1일에서 63136
1월1일에서 63067
1월1일에서 54099
1월1일에서 52228